565.66K
Category: physicsphysics

Лекция 17

1.

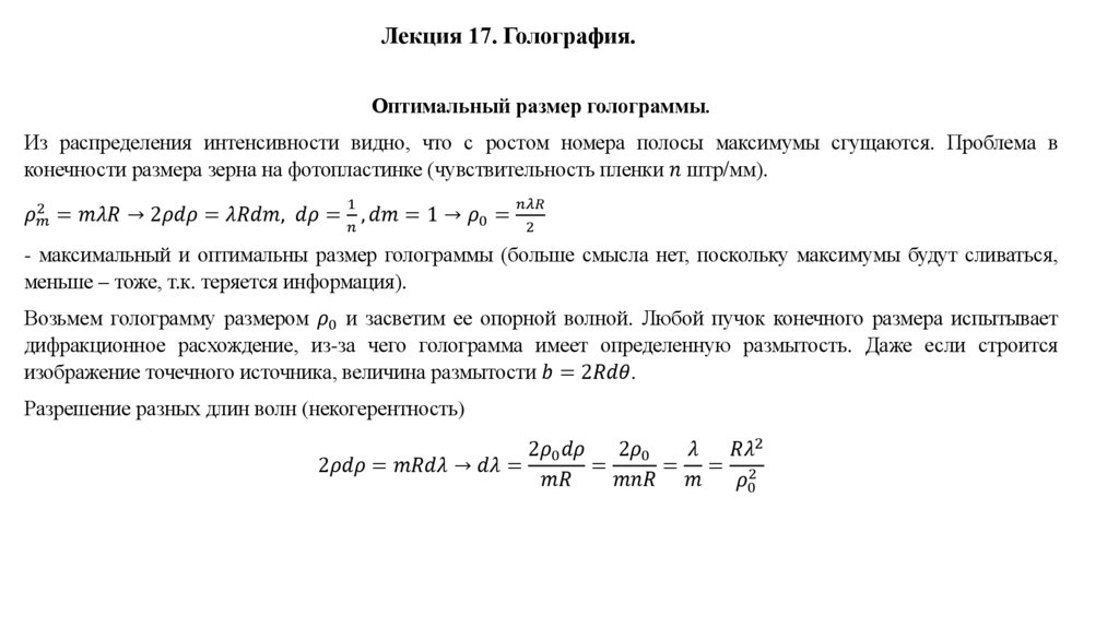
Лекция 17. Голография.
Голограмма - практическое воплощение интерференции.
Для сравнения – при фотографировании предмета испущенное или переотраженное излучение
засвечивает фоточувствительный элемент (или фотоэмульсию). Тем самым – мерой интенсивности
изображения является лишь амплитуда переотраженной волны (фаза не регистрируется).
Идея регистрации не только амплитуды, но и фазы (создание объемных изображений – Д. Габор
(Венгрия, 1947) (Нобелевская премия 1971).
Усовершенствование метода (цветная голограмма) – Ю. Денисюк.
Создание голограмм стало возможным благодаря использованию когерентных источников излучения
(лазеров).

2.

Лекция 17. Голография.
Создание голограммы. Волна от изображаемого предмета (предметная волна) интерферирует со
вспомогательной (опорная волна). Результат интерференции наблюдается и фиксируется на
голографической пластине (экран), создавая на ней видимую интерференционную картину, которая
проявляется в виде интерференционных полос (голограмма).
При освещении голограммы опорной волной она дифрагирует на полученной голограмме
(дифракционная решетка). Рассеянная волна производит тот же оптический эффект, что и исходное
изображение. При этом формируются два изображения – действительное и мнимое.
Информация
об
амплитуде
предметной волны записана на
голограмме в виде контраста
интерференционного рельефа, а
информация о фазе - в виде формы
и частоты интерференционных
полос. В результате голограмма при
освещении
опорной
волной
восстанавливает копию предметной
волны.

3.

Лекция 17. Голография.
Рассмотрим малоугловую дифракцию предметной волны на экране (голографическая пластина),
создаваемую точечным источником на расстоянии
English     Русский Rules