Новосибирский государственный технический университет
Лекция №5
Защитное зануление
TN-сеть
Область применения зануления
Назначение отдельных элементов схемы зануления
Рассмотрим случай замыкания на корпус без нулевого защитного проводника
Назначение заземления нейтрали:
Назначение повторного заземления нулевого защитного провода
Устройство зануления и требования к нулю
TN-C – используется сейчас
1.04M
Category: life safetylife safety

ЭУП ЭБ Л8 Защ Занул

1. Новосибирский государственный технический университет

Кафедра безопасности труда
Основы безопасности жизнедеятельности
К.т.н., доцент Парахин Анатолий Михайлович
К.т.н. Асеев Георгий Евгеньевич

2. Лекция №5

Защитное зануление

3. Защитное зануление

Защитное зануление – преднамеренное электрическое
соединение
открытых
проводящих
частей
электроустановок,
которые
могут
оказаться
под
напряжением, с нулевым защитным проводом.
Нулевой защитный проводник РЕ – проводник
соединяющий
зануляемые
части
электрического
оборудования с глухозаземленной нейтральной точкой
источника тока или ее эквивалента.

4.

Нулевой защитный проводник следует отличать от
так называемого нулевого рабочего проводника,
который также соединен с глухозаземленной
нейтральной точкой, выводом и средней точкой
обмоток источников тока, но предназначен для
питания током электроприемников, т.е. является
частью цепи рабочего тока и по нему проходит
рабочий ток.
Нулевой рабочий проводник должен, как правило,
иметь изоляцию, равноценную изоляции фазных
проводников; сечение его должно быть рассчитано на
длительное прохождение рабочего тока.

5. TN-сеть

Обозначения:
T – сеть с заземленной
нейтралью;
N – открытые
проводящие части
соединены с
глухозаземленной
нейтралью.
Принцип действия зануления заключается в превращении
замыкания на корпус в однофазное КЗ с целью вызвать большой
ток, способный обеспечить срабатывание токовой защиты и тем
самым
автоматически
отключить
поврежденную
электроустановку от питающей сети.

6.

Такой защитой являются:
1) Плавкие предохранители;
2) Автоматические выключатели с тепловой защитой или с
электромагнитным расцепителем;
3) Автоматические выключатели с комбинированным
расцепителем.

7. Область применения зануления

В сетях до 1000 В:
1) Трехфазные 4 (5) проводные с глухозаземленной
нейтралью;
2) Однофазные сети с заземленным выводом;
3) Сети постоянного тока с заземленной средней
точкой.

8.

В помещениях с повышенной опасностью и
особоопасных помещениях, а так же в наружных
электроустановках заземление (зануление) является
обязательным при номинальном напряжении
электроустановок выше 25 В переменного и 60 В
постоянного тока, а в помещениях без повышенной
опасности при напряжении 50 В и выше переменного и
120 В и выше постоянного тока. Во взрывоопасных
помещениях зануление выполняется независимо от
используемого напряжение.

9. Назначение отдельных элементов схемы зануления

.
Назначение нулевого защитного проводника РЕ

10. Рассмотрим случай замыкания на корпус без нулевого защитного проводника

ПУЭ: r0 ≤ 4 Ом;
rз ≤ 4 Ом
.
Без РЕ-проводника


U
ф
220
27,5 А
r rз 4 4
0
U
ф
220

4 110 В
r rз
4 4
0

11.

Нулевой защитный проводник РЕ необходим для
создания низкоомной цепи, обеспечивающей ток КЗ
при замыкании фазы на корпус
Трехфазные 3-х проводные сети с глухозаземленной
нейтралью в РФ не используются.

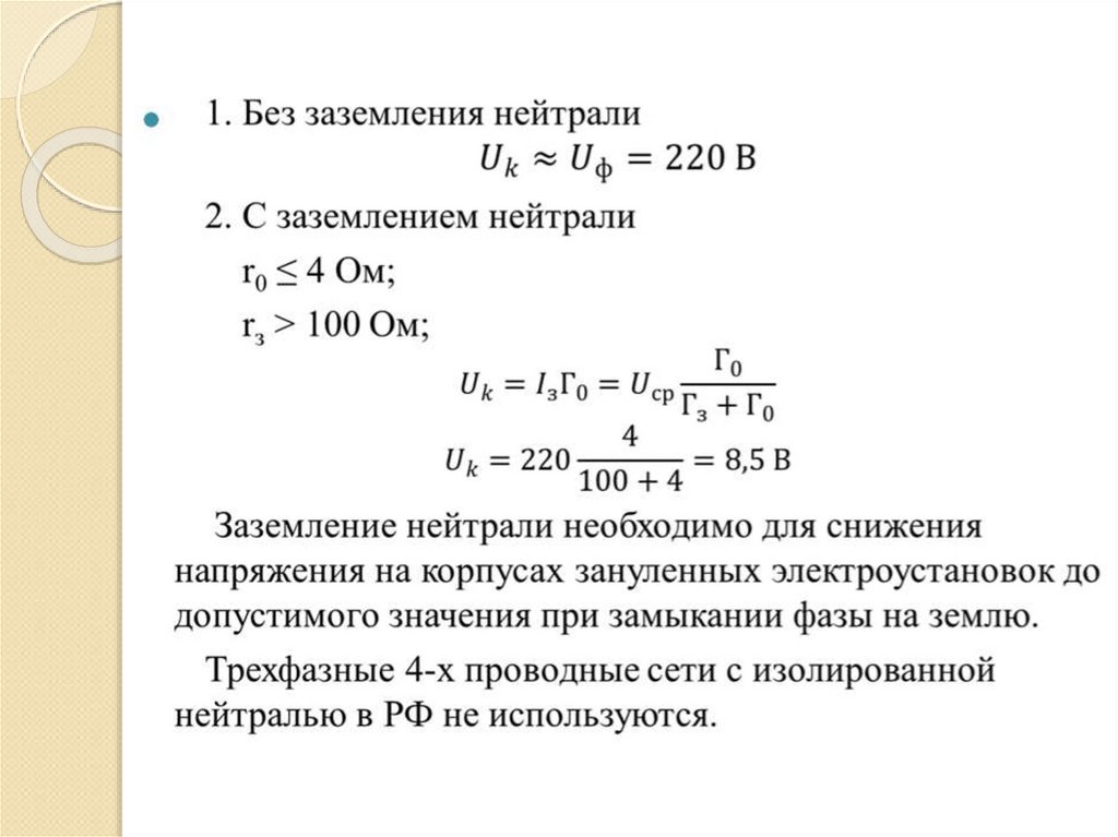
12. Назначение заземления нейтрали:

13.

14. Назначение повторного заземления нулевого защитного провода

15.

Рассмотрим какое будет Uк до срабатывания
защиты:
I кз
U
Z тр
3
U к I кз R
Z
PE
U
ф
I кз
Z Z
PE
ф
ф
ф
Z
U
PE
ф
R
PE
R R
PE
ф

U
ф
R
ф
1
R
PE
Согласно требованиям ПУЭ проводимость нулевого
защитного провода может быть меньше фазного провода, но
не более чем в 2 раза.
R
PE
2 R
ф
2
U к U 147 В
3 ф

16.

С повторным заземлением:
r
2
0
U к U
3 ф r R
П
0
r R
П
0
1
U к U 73,5В
3 ф
Согласно требованиям ПУЭ повторному заземлению
подвергаются лишь нулевые рабочие проводники
воздушных линий электропередач, которые используются
одновременно как нулевые защитные проводники. При
этом повторное заземление выполняется на концах
воздушных линий или ответвлениях, а также на вводах
зданий.

17. Устройство зануления и требования к нулю

Ток КЗ должен значительно превышать уставку срабатывания
защиты или номинального тока плавких предохранителей.
Наибольшее допустимое время защитного автоматического
отключения для системы TN
Номинальное фазное напряжение, В
Время отключения, с
127
0,8
220
0,4
380
0,2
более 380 (до 1000)
0,1
Приведенные значения времени отключения считаются
достаточными для обеспечения электробезопасности, в том числе в
групповых целях, питающих передвижные и переносные
электроустановки, ручной электроинструмент класса 1.

18.

В цепях питающих распределительные, групповые, этажные
щитки время отключения не должно превышать 5 с.
Иногда допускается значения времени отклонения более
указанных в таблице, но не более 5 с в цепях питающих только
стационарные электроустановки от распределительных щитов
при выполнении одного из следующих условий:
1)Полное сопротивление защитного проводника между
главной заземляющей шиной и распределительным щитом не
превышает значения:
Z
PE
50 Z ц
U
ф
, где Zц – полное сопротивление петли фаза-ноль, 50 В –
падение напряжения на участке защитного проводника между
главной заземляющей шиной и распределительным щитом.

19.

Z
PE 50 В

U
ф
2) К шине PE распределительного щита присоединена
дополнительная
система
уравнивания
потенциалов,
охватывающая те же сторонние части, что и основная
система уравнивания потенциалов.
Допускается применение УЗО (устройство защитного
отключения) реагирующих на дифференциальный ток.

20.

Основная система уравнивания потенциалов в
электроустановках до 1000 В должна соединять между собой
следующие проводящие части:
1) Нулевой защитный PEN и PE проводник питающий линии в
системе TN;
2) Заземляющий проводник присоединенный к заземляющему
устройству электроустановки к системе IT;
3) Заземляющий проводник присоединенный к заземлителю
повторного заземления на вводе в здание;
4) Металлические трубы, коммуникаций входящих в здание:
горячее- и холодноводоснабжение, канализации, отопление и т.п.;

21.

5) Металлические части каркаса здания;
6) Металлические части централизованных систем
вентиляции и кондиционирования.
В качестве PE могут использоваться стальные трубы
электропроводок, металлические конструкции зданий и т.
п., если они по проводимости удовлетворяют
приведенным выше требованиям.
В нулевой защитный провод запрещается устанавливать
плавкие вставки или автоматические выключатели.
Зануление однофазных потребителей должно
осуществляться специально по PE проводнику, который
не может одновременно служить проводником для
рабочего тока.

22.

Система TN
TN-S – должна применяться в соответствии с ПУЭ
(7 издание)

23. TN-C – используется сейчас

24.

Необходимо
отдельно
выполнять
нулевой
защитный РЕ и
нулевой рабочий
N проводники.
English     Русский Rules