Новосибирский государственный технический университет
Лекция №4
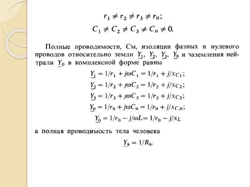
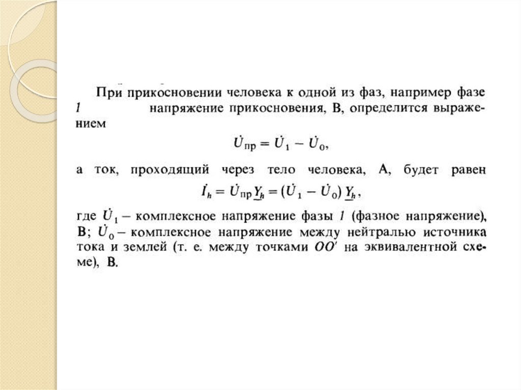
3-х фазная 4-х проводная сеть с глухозаземленной нейтралью
Выбор схемы сети и режима нейтрали
Выбор схемы сети 3-х фазного тока
Сети напряжением свыше 1000 В:
1.12M
Category: life safetylife safety

ЭУП ЭБ Л4 Анализ Оп в Разл Сетях

1. Новосибирский государственный технический университет

Кафедра безопасности труда
Основы безопасности жизнедеятельности
К.т.н., доцент Парахин Анатолий Михайлович
К.т.н. Асеев Георгий Евгеньевич

2. Лекция №4

Анализ опасности поражения электрическим током в
различных электрических сетях (до 1000 В)
Трехфазная 4 (5) проводная сеть с нейтралью заземленной
через активное и индуктивное сопротивление.

3.

4.

5.

6.

7.

8.

9.

10. 3-х фазная 4-х проводная сеть с глухозаземленной нейтралью

11.

ПУЭ: r0≤4 Ом
Нормальный режим
Y
0
U пр U
ф Y Y
0 h
, Rh=1000 Ом>>r0=4 Ом
Y Y Y Y 0
1 2 3 N
1
r
0
U пр U
ф 1
1
r
R
0
h
U пр U
ф
R
h
U пр U
ф R r
h 0

12.

В данной сети в нормальном режиме при
прикосновении к фазе человек попадаем
практически под фазное напряжение. В данном
случае сопротивление изоляции не играет
значения.
Аварийный режим:
Рассмотрим следующие случаи:
1) r0=0; Uпр=Uф
2) rзм=0;
3) rзм>>r0; Uф≤Uпр<Uл
При аварийном режиме человек находится под
напряжением, немного больше фазного.

13.

3-х фазная 3-х проводная сеть с изолированной
нейтралью
Нормальный режим
Y Y 0
0 N
Y (1 a 2 ) Y (1 a)
3
U пр 2
Y Y Y Y
1 2 3 h

14.

Метод эквивалентного генератора
U экв
I
h R Z экв
h
Z
3
U экв Uф
Z экв
U
ф
I
h R Z
h 3
В нормальном режиме ток, протекающий через
человека будет обратно пропорционален полному
сопротивлению изоляции.

15.

Аварийный режим
Yзм (1 a)
U пр
Y Y Y Y
1 2 3 h

16.

В аварийном режиме человек может оказаться под
напряжением близком к линейному, если в месте
замыкания будет малое сопротивление.

17. Выбор схемы сети и режима нейтрали

В зависимости от режима нейтрали источника тока и
наличия нулевого провода могут иметь место и виды схем
сетей.
1) Трехфазная 3-х проводная сеть с изолированной нейтралью
2) Трехфазная 3-х проводная сеть с заземленной нейтралью
3) Трехфазная 4-х проводная сеть с изолированной нейтралью
4) Трехфазная 4-х проводная сеть с заземленной нейтралью
Согласно ПУЭ (7-ое издание) при напряжении до 1000 В
используются 1 и 4; 2 и 3 не используются, потому что они не
обеспечивают безопасность традиционными видами защиты
(занулением, заземлением).
В электроустановках свыше 1000 В используются 1, 2, т.к.
нет необходимости в 4-ом проводе.

18. Выбор схемы сети 3-х фазного тока

Схема сети, а следовательно режим нейтрали источника
выбирается по технологическим требованиям, а также по
условиям обеспечения электробезопасности.
Сети напряжением до 1000 В: по технологическим
требованиям предпочтительнее иметь (4) сеть по
отношению к (1), т.к. в этих сетях есть два вида
напряжений: фазное и линейное; по условиям безопасности
при прикосновении к фазному проводу преимущество в
нормальном режиме имеет сеть 1 по отношению к 4; в
аварийном режиме сеть 1 становится более опасней чем 4.
Поэтому сеть 1 целесообразно использовать в тех случаях,
когда она является неразветвленной и непротяженной. Когда
сеть 1 обязательно должен быть предусмотрен постоянный
контроль изоляции. Такие сети 1 используются в том
случае, если недопустим перерыв в электроснабжении.
Данные сети имеются во взрыво-, пожароопасных
производствах.
4 используются на большинстве объектах народного
хозяйства.

19. Сети напряжением свыше 1000 В:

- Сети напряжением 6, 10, 35 кВ используются в
режиме с изолированной нейтралью.
- Сети напряжением 110 кВ и выше используются в
режиме эффективно заземленной нейтралью.
English     Русский Rules