Радиоактивность
Изотопы
Энергия связи нуклонов в ядре. Ядерные силы
8.80M
Category: physicsphysics

Yadernaya_fizika

1. Радиоактивность

В 1896 году А. Беккерель открыл явление
радиоактивности
во
время
изучения
флуоресценции урановой смолки. Учёный
обнаружил: даже при условии, что свет не
падает на урановый препарат, завернутый в
бумагу, тот все равно излучает лучи, которые
Беккерель ранее считал рентгеновскими. Он
думал, что флуоресценция получается тогда,
когда солнечный свет попадает в урановую
смолку, а вследствие этого она излучает
рентгеновские лучи.
Оказалось, что никакого предварительного
облучения светом не нужно, смолка все равно
излучает какие-то лучи.

2.

3.

4.

В 1898 году супруги Пьер и Мария
Кюри опубликовали результаты своих
работ. Они выяснили, что такое свойство
излучать присуще не только урановой
смолке и урансодержащим материалам, а
такое же излучение дает торий.
Вследствие
экспериментов,
супруги
Кюри пришли к выводу, что в смолке
содержатся
элементы,
которые
обладают
большей
активностью
излучения лучей. В июле 1898 года
супруги Кюри опубликовали открытие
новых элементов. Первый из них –
полоний, а второй, который был более
сильным по активности излучения, –
радий.

5.

Супруги Кюри ввели термин –
радиоактивность. Радиоактивность –
самопроизвольное превращение атомов
одного элемента в другие,
сопровождающееся испусканием частиц.

6.

В 1899 году Э.Резерфорд опубликовал свои
исследования,
в
которых
он
дифференцировал
радиоактивное
излучение на три компонента: α-, β- и γлучи. Он обнаружил, что излучение
содержит один положительно заряженный
компонент – α, отрицательно заряженный
компонент – β, и нейтральный компонент –
γ.
Резерфорд использовал для этой цели
поток быстрых положительно заряженных
α-частиц,
испускаемых
некоторыми
радиоактивными веществами (например
полонием). Эти частицы имеют заряд +2е,
массу 8000 те и большую скорость (20
000 км/с)

7.

8.

Пьер и Мария Кюри исследовали свойства α-излучения.
Они ввели понятие активность радиоактивного препарата (а). Мария Кюри
установила, что за 1 час 1 г радия выделяет энергию W. И затем вычислила,
сколько энергии приходится на одну α-частицу (W α).
В дальнейшем Мария Кюри уточнила
свои эксперименты. Оказалось, что
чистые α-частицы дают Wα = 4,7 МэВ
Во всех изученных радиоактивных
препаратах
энергия
α-частиц,
вылетающих из ядра, лежит в пределах
[3÷10] МэВ.
α-частицы
обладают
малой
проникающей
способностью
(проникают через тонкое стекло, через
тонкую металлическую фольгу).

9.

X – химический элемент;
Z – зарядовое число атомного ядра,
число протонов! Количество протонов в
ядре атома совпадает с номером
химического элемента в таблице
Менделеева.
А – массовое число, количество
нуклонов в атоме (нуклон – сумма
протонов и нейтронов)
А = Z + N, где Z – число протонов, N –
число нейтронов.

10.

Альфа – распад
Альфа – распад (альфа – излучение) – излучение ядер, которое сопровождается
испусканием альфа – частиц (ядер гелия). Альфа – частицы заряжены
положительно, отклоняются магнитным полем и сильно поглощаются
веществом. Альфа – частицы полностью поглощаются листом бумаги
толщиной 0,1 мм. Не представляет опасности до тех пор, пока радиоактивные
вещества, испускающие альфа - частицы, не попадут внутрь организма через
открытую рану, с пищей, водой или с вдыхаемым воздухом или паром,
например, в бане; тогда они становятся чрезвычайно опасными.

11.

12.

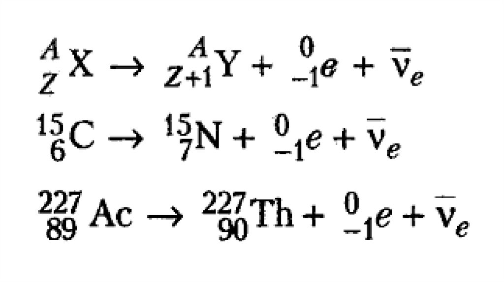
Бета - распад
Бета – распад ядер – распад, который сопровождается испусканием
электронов. Электроны заряжены отрицательно, отклоняются магнитным
полем противоположно отклонению альфа – частиц, обладают высокой
проникающей способностью. При бета – распаде атомное ядро превращается в
ядро с зарядом на e больше, чем у исходного ядра. Для бета – распада
характерно излучение ещё одной частицы – антинейтрино (нейтральная
частица с высокой проникающей способностью). Бета – излучение
задерживается слоем металла толщиной в несколько миллиметров.

13.

14.

Гамма - излучение
Гамма – излучение – это испускание фотонов. Гамма излучение НЕ отклоняется
магнитным полем и обладает очень высокой проникающей способностью. Для
защиты от гамма-излучения применяются тяжёлые металлы, такие как свинец.
При гамма – распаде превращений ядер не происходит, происходит только
переходы с более высоких энергетических уровней на более низкие. Гамма –
излучение сопровождает другие виды распада.

15.

16.

Действие ионизирующего излучения. Активность
Поглощённая доза излучения – отношение энергии, передаваемой ионизирующему
веществу к массе вещества. Характеризует меру воздействия излучения на вещество.
Переходя через биологические ткани, излучение возбуждает и ионизирует атомы и
молекулы внутри этой ткани. Возбуждённые атомы и ионы обладают повышенной
активностью и могут создавать в организме вредные для него соединения. Предельно
допустимая доза облучения человеческого организма, не причиняющая никакого вреда,
составляет 0,05 Гр (единица измерения поглощённой дозы излучения в Си) в год.
Активность – число распадов в единицу времени.
Единицы измерения в СИ: Бк (Беккерель)
Формула:
English     Русский Rules