Техническая защита информации (специалитет, бакалавриат) Введение в курс. Радиоволны как информационные поля. Санкт-Петербург
Термин конкурентная разведка
1. Конкурентная разведка
Задачи конкурентной разведки
Информация о конкурентах содержится:
Лабораторная работа №1
2. Зарождение учения об ЭМП и ЭМИ
ЭВП – электровакуумные приборы
Загруженность эфира (приемник SDR)
Классификация радиоволн
Радиоволны
Белый шум
Распространение радиоволн
Назначение антенны
Диаграмма направленности антенн
Диаграммы направленности в полярных и прямоугольных координатах
ДН направленной антенны
ДН всенаправленной антенны
Полуволновый вибратор
Диаграмма направленности полуволнового вибратора
Директорная антенна
Вид ДН в полярных и прямоугольных координатах
Вид ДН зеркальной антенны
Вид ДН
Соотношение мощностей основного и боковых лепестков ДН
Характеристика направленного действия антенны
Первый параметр — коэффициент направленного действия (КНД) или коэффициент направленности. При этом антенна рассматривается как
Приближенное значение КНД антенны
При определении коэффициента усиления антенны по мощности учитываются все имеющиеся потери в антенне. Чаще всего сравниваются
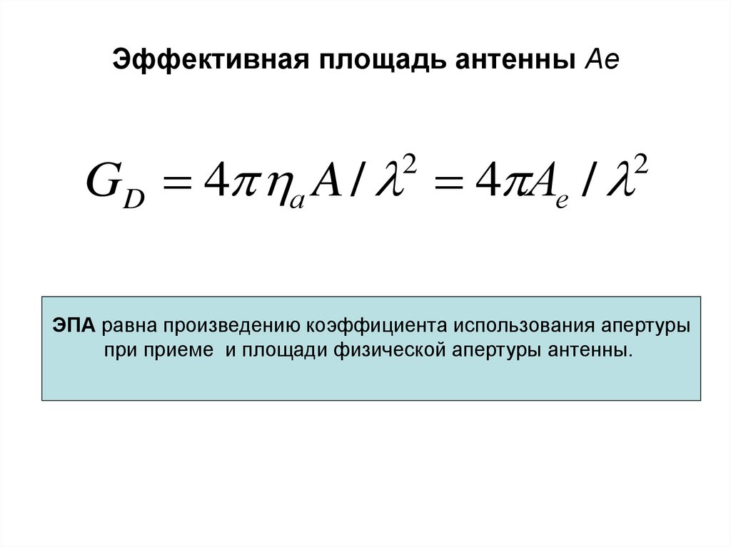
Эффективная площадь антенны Ае
Ширина главного лепестка диаграммы направленности
Диаграмма направленности приемо-передающих антенн
Боковые лепестки ДН антенны
Поляризация антенны
Другие параметры антенн
ЗЕРКАЛЬНЫЕ АНТЕННЫ
Параболическая зеркальная антенна (Принцип действия)
Параболическая зеркальная антенна
Двух-зеркальная антенна
Антенна с зеркалом в виде параболического цилиндра
Зеркальная антенна с облучателем двухщелевого типа
Примеры расположения облучателей в параболическом зеркале
Двухзеркальная антенна Кассегрена
Линзовые антенны
Простая собирательная линза
Металлопластинчатые линзовые антенны
Логопериодическая антенна
Фазированные антенные решетки
Развитие антенных решеток стало возможным:
Методы формирования ДН в антенных решетках
Генерирование колебаний и излучающие элементы антенных решеток
Антенная решетка с двумя изотропными излучающими элементами
Линейная решетка из N излучающих элементов, равномерно размещенных по апертуре с разносом s
Приемо-передающие системы. Основные сведения
Структурная схема простого детекторного приемника
Структурная схема детекторного приемника с видеоусилителем
Структурная схема приемника прямого усиления
Структурная схема супергетеродинного приемника радиосигналов
Структурная схема супергетеродинного приемника связи
Частоты полезного сигнала, гетеродина и зеркальной помехи: а — частота гетеродина выше частоты сигнала; б — частота гетеродина
Основные технические характеристики приемника
Резонансная характеристика приемника
Линия радиосвязи
Классификация помех
Контрольная работа 2025
2. Контрольная работа 2024
Контрольная работа 1. Цель: проверка усвоения материала по теме №1
Новая «Доктрина информационной безопасности РФ» должна быть принята в 2016 году
Угрозы:
Пути решения проблемы:
Прибор «Пиранья»
10.30M
Category: physicsphysics

Т.1СпецБак2025

1. Техническая защита информации (специалитет, бакалавриат) Введение в курс. Радиоволны как информационные поля. Санкт-Петербург

2025

2. Термин конкурентная разведка

• Данная категория не имеет однозначного и общепринятого
определения, что свидетельствует о незавершенности процесса
статусного оформления конкурентной разведки, во всем мире.
• Разнобой в толкованиях конкурентной разведки как феномена
предпринимательской деятельности не дает оснований
утверждать, что данное явление состоялось как факт, но в то же
время оно должно быть подвергнуто полному анализу.
• Сопоставление различных определений какого-либо явления имеет
смысл, если при этом появляется возможность выделить его
сущностные черты.
• Наряду с термином «конкурентная разведка» используются
словосочетания «коммерческая разведка», «коммерческий
шпионаж», «бизнесразведка», «деловая разведка»,
«государственная экономическая разведка», «корпоративная
разведка», «контрразведка», «внешняя разведка» и т.д.
• В СССР существовал Всесоюзный институт межотраслевой
информации. Он был ведущим центром сбора информации для
народного хозяйства страны.

3. 1. Конкурентная разведка

Направления
конкурентной разведки
Техническая
сторона
Финансовая
сторона
Стратегическая
сторона

4.

Конкурентная разведка – это одна из форм деятельности частных структур, а
порой и государственных, заключающаяся в исследовании рынка для развития
бизнеса и разработки стратегии его дальнейшего продвижения. Направления
работы такой разведки должны обеспечивать получение как можно больше
информации по интересующим вопросам.
•Техническая сторона. Предполагает сбор всех сведений о
продуктах, услугах, новых разработках.
•Финансовая сторона. Подразумевает исследование
ценообразования, сбор информации о текущем финансовом
положении конкурентов, изучение отчетов из открытых
источников. Такая конкурентная разведка помогает узнать
финансовую устойчивость собственной компании.
•Стратегическая сторона. Предполагает изучение
корпоративной политики, организации работы конкурентов
и другой информации, связанной с функционированием
компании-конкурента.

5. Задачи конкурентной разведки

• найти новые возможности для развития бизнеса и
повышения конкурентоспособности;
• определить ценовую политику конкурентов;
• улучшить стратегию продвижения на рынке;
• построить прогноз изменений рынка;
• улучшить рекламную стратегию;
• найти новые методы управления бизнесом;
• предсказать действия конкурентов;
• улучшить качество обслуживания клиентов и
коммуникативную стратегию;
• изменить позиционирование компании;
• улучшить торговое предложение.

6. Информация о конкурентах содержится:

• Сайты конкурентов;
• социальные сети;
• форумы и блоги;
• отзывы клиентов
• интервью;
• ивенты;
• пресс-релизы и анонсы;
• квартальные и годовые отчеты.

7.

Информационные ресурсы
Информационная
инфраструктура
Услуги предоставления
доступа к информации
Информационные каналы
Интернет ресурсы
Источники информации
Люди
Пресса
Сотрудники
Радио
Клиенты
Телевидение
Представители
конкурентов
Выставки
Семинары
Почта
И др.
Поставщики
Представители
власти
Иные участники
Вещи
Программное обеспечение
Документы
Образцы
Учредительные
документы
Макеты
Отчетность
Муляжи
Техническая
документация
Выставочное
оборудование
Рекламные
материалы
Офисная техника
Упоминания
И др.
И др.
Специальное
Общее
Интегрированное
ПО для сбора
информации
ПО для хранения
информации
ПО для обработки
информации
ПО для
распространения
информации

8. Лабораторная работа №1

• 1. Повторение основ работы в среде Мультисим. (Лаб № 1
из курса электроника и схемотехника).
• Вопросы:
• 1. Что такое электрические фильтры и область
применения.
• 2. Понятие о сигналах (гармонические и
негармонические), спектры сигналов.
• 3. Умножение сигналов по частоте.
• 4. Принципы модуляции сигналов. Виды модуляции.
• Лит-ра: уч. Электроника и схемотехника, Пособие по
лаборатоным работам по курсу электроники и
схемотехники.

9. 2. Зарождение учения об ЭМП и ЭМИ

10.

Этапы развития Электроники
ПЕРВЫЙ ЭТАП
1. 1887 году нем. физик Г.
Герц
эксперементально
показал
существование
электромагнитных волн.
2.Через 8 лет А.С. Попов и
Г.
Маркони.
Передача
информации.
Эти
грандиозные события в
науке конца 19 и начала
20 веков можно по праву
считать первым периодом
в истории электроники,
связанным с простейшими
передатчиками ключевого
действия и способными
воспринимать их сигналы
приемниками.
ВТОРОЙ ЭТАП
Эпоха вакуумных ламп
(начало 20 века), которая
ознаменовала
собой
возможность претворения
в жизнь смелых идей по
значительному
увеличению
дальности
связи, зарождению РЛ и
др..
Развитию
радиоэлектронных систем
передачи
информации
способствовали
фундаментальные работы
В.А.
Котельникова
по
оптимальным
методам
приема сигналов на фоне
помех и К. Шеннона по
теории информации.
ТРЕТИЙ ЭТАП
1. Появление элементов на
твердом теле (середина 20
века). Совершенствование
технологии
изготовления
малых,
больших
и
сверхбольших интегральных
схем (БИС, СБИС).
2. Производство кристаллов
кремния.
3.
Развитие
технологии
СБИС.
4. Создание еще более
совершенных
ВУ,
обладающих
высочайшей
производительностью.
5.
Использование
космических технологий для
производства сверхчистых
кристаллов .

11. ЭВП – электровакуумные приборы

Т. А. Эдисон (1831-1937).
Придумал электрическую и
электронную лампы! В 1883 году
для устранения потемнения колбы лампы
в процессе эксплуатации Т. Эдиссон
поместил металлическую пластину и
подал на нее напряжение. Баллоны все
равно темнели, но он обнаружил, что при
положительном заряде на пластинке, в ее
цепи, появляется ток. Так было открыто
явление - протекание тока через вакуум и
термоэмиссия, т. е. испускание
заряженных частиц сильно нагретыми
веществами. Оба явления были названы
эффектом Эдисона.
Т.А. Эдиссон в своей лаборатории
В 1887 году Дж. Дж. Томсоном открыл ЭЛЕКТРОНЫ и стало ясно,
что именно они создают ток в лампе Эдисона.

12.

1.
2.
3.
4.
1904 году А. Венельт изобретает оксидный катод, который вскоре
стал основной деталью электронных ламп.
1904 году Дж. А. Флеминг обнаружил свойство диода выпрямлять
переменный ток. ПЕРВАЯ ЭЛЕКТРОВАКУУМНАЯ ЛАМПА!
1906 году американец Ли де Форест создал электронную лампутриод, в которой между анодом и катодом поместил электрод в виде
сетки.
Истинно вакуумный диод был создан в 1913 году У. Кулиджем и в
1915 году С. Дэшманом, а триод - И. Ленгмюром и Г. Арнольдом в
1915 году
Электровакуумный
триод Р5,
выпускавшийся в
начале 20-х годов XX
века.

13.

• Британский физик, математик и
механик. Шотландец по
происхождению. Член Лондонского
королевского общества. Максвелл
заложил основы современной
классической электродинамики,
ввёл в физику понятия тока
смещения и электромагнитного
поля,…
• Родился: 13 июня 1831 г.,
Эдинбург, Шотландия
• Умер: 5 ноября 1879 г. (48 лет),
Кембридж, Англия
• Чем известен: автор
представлений о токе смещения и
уравнений Максвелла,
распределения Максвелла,
демона Максвелла.

14.

• 1831 М. Фарадей открыл электромагнитную индукцию.
• Максвелл приступил к исследованию электричества и магнетизма
20 лет спустя.
• Существовали два взгляда на природу электрических и магнитных
эффектов. А.М.Ампер и Ф.Нейман, придерживались концепции
дальнодействия, рассматривая электромагнитные силы как аналог
гравитационного притяжения между двумя массами.
• Фарадей был приверженцем идеи силовых линий, которые
соединяют положительный и отрицательный электрические
заряды или северный и южный полюсы магнита.
• Следуя Фарадею, Максвелл разработал гидродинамическую
модель силовых линий. В 1860–1865 Максвелл создал теорию
электромагнитного поля, которую сформулировал в виде системы
уравнений (уравнения Максвелла)
• 1-е уравнение выражало электромагнитную индукцию Фарадея;
• 2-е – магнитоэлектрическую индукцию, открытую Максвеллом и
основанную на представлениях о токах смещения;
• 3-е – закон сохранения количества электричества;
• 4-е – вихревой характер магнитного поля.

15.

16.


Т.о., открытие в 1831 году Фарадеем закона электромагнитной индукции,
устанавливающего зависимость между зарядом и намагниченностью у
токоведущих тел, помогло Максвеллу сформулировать ряд уравнений,
после названных его именем. Главное его исследование заключалось в
исследовании тока смещения, равного по магнитному действию
электрическому току. Сформулировав свою систему, физик смог связать
электрическое и магнитное поле с зарядом и током. Физический смысл
уравнений Максвелла заключается в том, что электромагнитное поле
рассматривалось им как самостоятельный объект, в котором передача
энергии происходит колебанием от точки к точке с конечной скоростью. При
этом в вакууме она определяется скоростью света. С точки зрения
математики, для описания процессов учёный использовал векторный
анализ, выраженный через инвариантную форму, использующую
кватернионы Гамильтона. Написанные им уравнения неохотно принимались
учёным советом Лондонского Королевского общества. Это происходило изза того, что они не были похожи ни на одно из описаний известных ранее.
Тем не менее, система Максвелла получила признание и стала
фундаментальной в области электродинамики. При этом её справедливость
получила подтверждение не только в микромире, но и в области квантовой
физики. Основным следствием открытия стало понятие о скорости
распространения электромагнитных волн и создании теории света. По сути,
эта система теории волн в науке об электромагнетизме играет роль
сопоставимую с законами Ньютона в области механики или с теоремами в
электродинамике.

17.

3. Электромагнитная волна

18.

Электромагнитная волна представляет собой взаимно перпендикулярные
вектора напряженности электрического и магнитного полей.
Она характеризуется вектором мощности, приходящейся
на единицу площади фронта ее распространения.

19.


ЭМВ распространяется в пространстве в виде порции энергии. Излученная
ЭМВ не связана с источником, ее сформировавшем.
Если электромагнитная волна распространяется в среде, не имеющей
проводимости, ее суммарная энергия не меняется, но уменьшается плотность
энергии за счет рассеяния в пространстве. Таким образом осуществляется
потеря энергии.
Если среда распространения обладает проводимостью, энергия ЭМВ
постепенно уменьшается, переходя в тепловую энергию.
Вблизи источников электрического и магнитного полей может существовать
ഥ однако
любое соотношение между направлениями и модулями векторов
English     Русский Rules