Лекция 7 Четырехполюсники
Четырехполюсником называют часть электрической цепи, имеющая две пары зажимов, которые могут быть входными или выходными.
Если четырехполюсник состоит из линейных элементов, то он называется линейным, а при наличии хотя бы одного нелинейного
Основной смысл теории четырехполюсников заключается в том, что, пользуясь некоторыми их обобщенными параметра­ми, можно
Т-образная схема замещения четырехполюсника
П-образная схема замещения четырехполюсника
Опытное определение коэффициентов четырехполюсника
2. Опыт короткого замыкания при питании со стороны первичных зажимов
4. Опыт короткого замыкания при питании со стороны вторичных зажимов
311.66K
Category: electronicselectronics

Лекция 7 Четырехполюсники

1. Лекция 7 Четырехполюсники

1 Основные понятия и уравнения
четырехполюсников
2 Схемы замещения четырехполюсников
3 Опытное определение коэффициентов
четырехполюсника
1. Литература: Атабеков, Г.И. и др. Теоретические
основы электротехники. С.233-246.

2. Четырехполюсником называют часть электрической цепи, имеющая две пары зажимов, которые могут быть входными или выходными.

Графически четырехполюсник изображается в виде прямоугольника (а),
имеющего два входных 1-1 и два выходных 2-2' зажима.
Четырехполюсниками могут быть представлены линии передачи энергии (б),
трансформатор (в), регулируемый резистор (г) и другие устройства с двумя
парами зажимов.
а
б
в
г
Входными (1-1 ) принято именовать зажимы четырехполюсника, к
которым присоединяется источник электрической энергии, а выходными
(2-2‘) - зажимы, к которым подключается нагрузка.
Четырехполюсник называется активным, если он содержит внутри источники
электрической энергии, и пассивным, если он не содержит источников электрической
энергии.

3. Если четырехполюсник состоит из линейных элементов, то он называется линейным, а при наличии хотя бы одного нелинейного

элемента
нелинейным.
Четырехполюсник называется симметричным, если при
перемене местами источника энергии и приемника токи
источника и приемника не изменяются. В противном случае
четырехполюсник
называется
несимметричным.
По схеме внутренних соединений элементов четырехполюсники
различают Г-образные (а), Т-образные (б), П-образные (в) и др.
а
б
в

4. Основной смысл теории четырехполюсников заключается в том, что, пользуясь некоторыми их обобщенными параметра­ми, можно

Основной смысл теории четырехполюсников заключается в том, что,
пользуясь некоторыми их обобщенными параметрами, можно определить
токи
и
напряжения
на
входе
и
выходе.
Для любого пассивного четырехполюсника напряжение U1 и ток I1
на входе связаны с напряжением U2 и током I2 на выходе двумя
уравнениями, которые называют основными уравнениями
четырехполюсников:
A, В, С, D - комплексные коэффициенты четырехполюсника.
Они зависят от схемы внутренних соединений и характера элементов
четырехполюсника. Постоянные четырехполюсника связаны соотношением

5. Т-образная схема замещения четырехполюсника

Определим постоянные четырехполюсника для
Т-образной схемы замещения.
На основании первого и второго законов Кирхгофа:
А, В, С, D - комплексные коэффициенты четырехполюсника.
В [Ом], С [См], А и D -безразмерные

6. П-образная схема замещения четырехполюсника

По первому и второму закону Кирхгофа
Если Z5 = Z6, то четырехполюсник будет симметричным: А = D.

7.

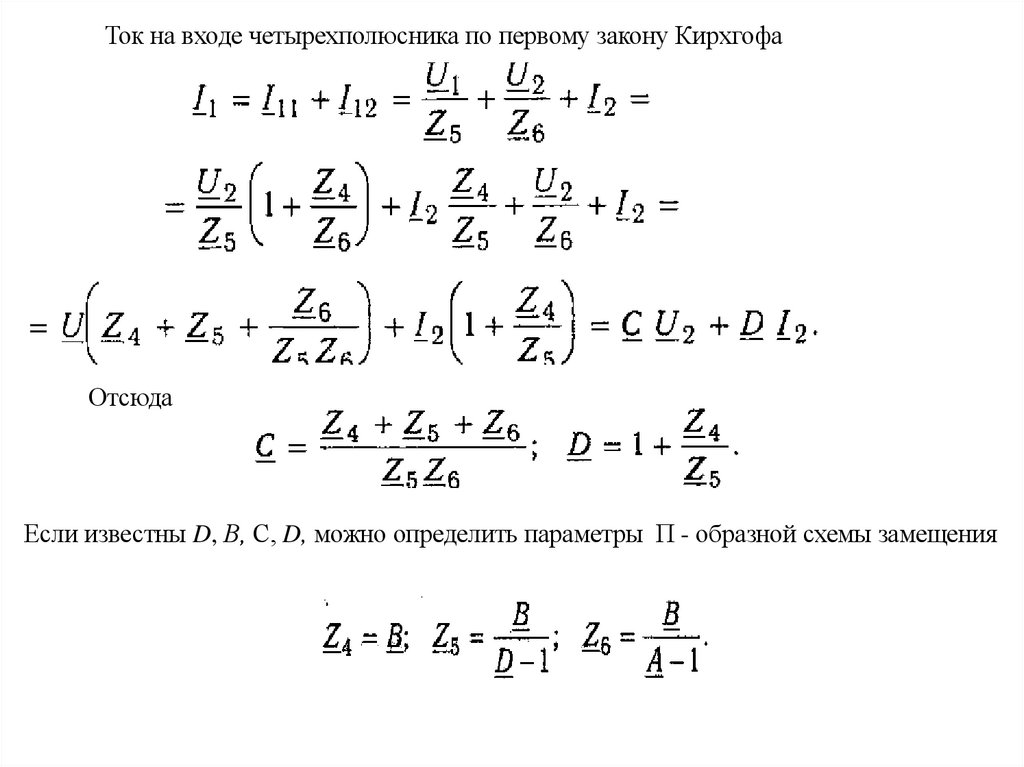
Ток на входе четырехполюсника по первому закону Кирхгофа
Отсюда
Если известны D, В, С, D, можно определить параметры П - образной схемы замещения

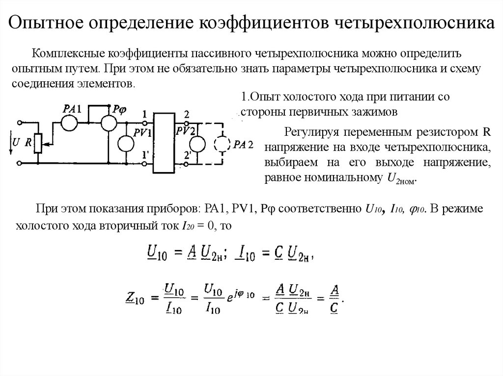
8. Опытное определение коэффициентов четырехполюсника

Комплексные коэффициенты пассивного четырехполюсника можно определить
опытным путем. При этом не обязательно знать параметры четырехполюсника и схему
соединения элементов.
1.Опыт холостого хода при питании со
стороны первичных зажимов
Регулируя переменным резистором R
напряжение на входе четырехполюсника,
выбираем на его выходе напряжение,
равное номинальному U2ном.
,
При этом показания приборов: РА1, РV1, P соответственно U10 I10, 10. В режиме
холостого хода вторичный ток I20 = 0, то

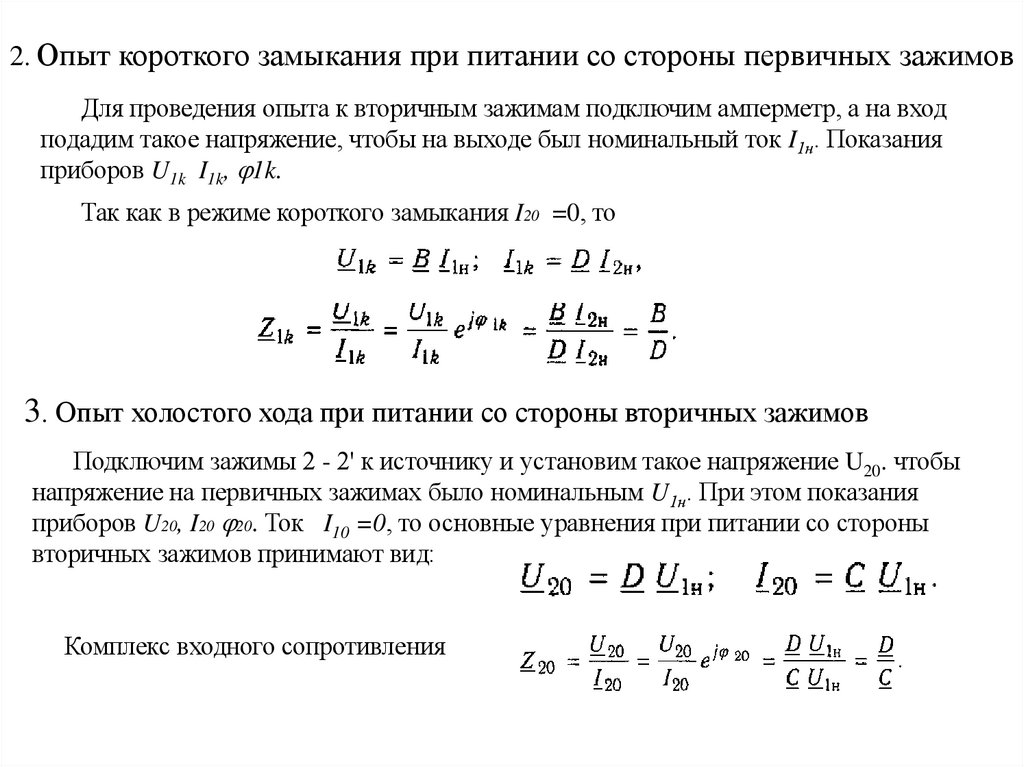
9. 2. Опыт короткого замыкания при питании со стороны первичных зажимов

Для проведения опыта к вторичным зажимам подключим амперметр, а на вход
подадим такое напряжение, чтобы на выходе был номинальный ток I1н. Показания
приборов U1k I1k, 1k.
Так как в режиме короткого замыкания I20 =0, то
3. Опыт холостого хода при питании со стороны вторичных зажимов
Подключим зажимы 2 - 2' к источнику и установим такое напряжение U20. чтобы
напряжение на первичных зажимах было номинальным U1н. При этом показания
приборов U20, I20 20. Ток I10 =0, то основные уравнения при питании со стороны
вторичных зажимов принимают вид:
Комплекс входного сопротивления

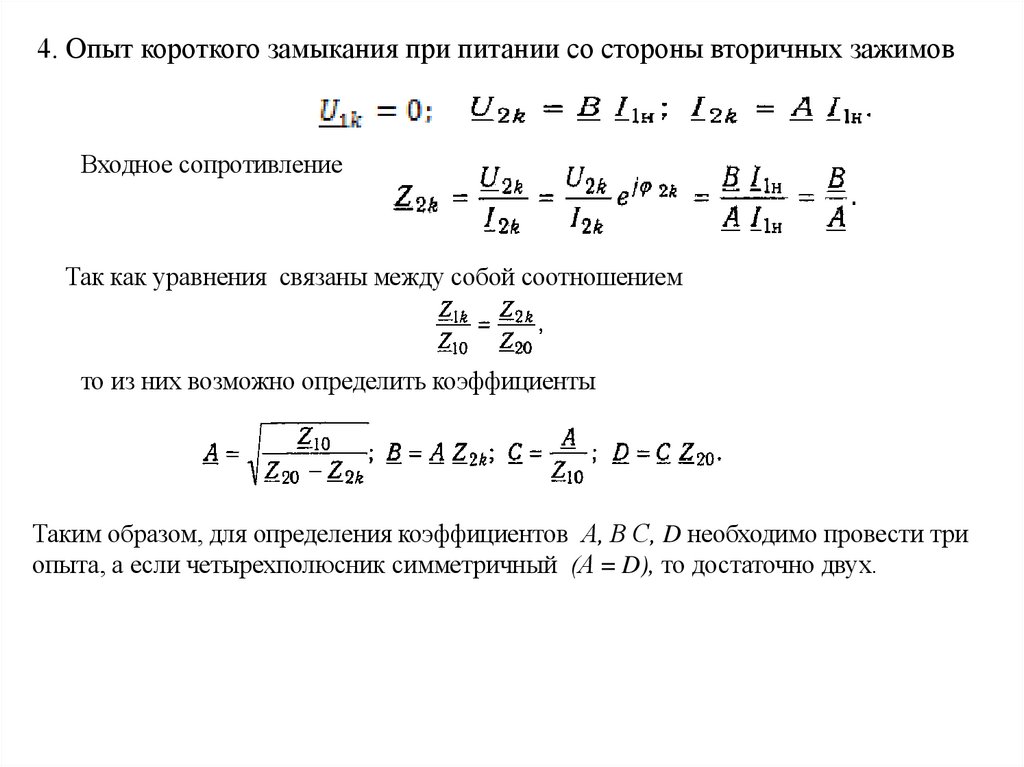
10. 4. Опыт короткого замыкания при питании со стороны вторичных зажимов

Входное сопротивление
Так как уравнения связаны между собой соотношением
то из них возможно определить коэффициенты
Таким образом, для определения коэффициентов А, В С, D необходимо провести три
опыта, а если четырехполюсник симметричный (А = D), то достаточно двух.
English     Русский Rules