Структура двухфазного потока
Линия насыщения
Паросодержание
Массовая скорость
Неразрывность
Коэффициент проскальзывания
Энтальпия, плотность и удельный объем двухфазного потока
Что такое энтальпия?
Поверхностное кипение
Поверхностное кипение
Методы расчета истинного паросодержания
Нормативный метод ЦКТИ
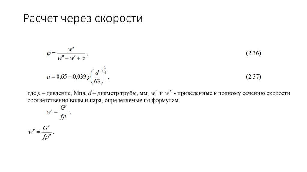
Расчет через скорости
Более строгий способ расчета истинного паросодержания – через проскальзывание.
412.64K

Структура двухфазного потока

1. Структура двухфазного потока

2. Линия насыщения

• Температуру, при которой жидкость переходит из жидкой
фазы в газообразную или наоборот,
называют температурой насыщения. Жидкость при
температуре насыщения называют насыщенной
жидкостью, а пар при температуре
насыщения называется насыщенным паром. Для любых
условий окружающей среды или давления температура
насыщения — это максимальная температура, при которой
вещество остается в жидкой фазе. Также это минимальная
температура, при которой вещество существует как
пар. Температура насыщения различных жидкостей
различна и зависит от давления жидкости.

3. Паросодержание

Массовый расход пара GП – масса пара, проходящего через поперечное сечение канала в
единицу времени.
Массовый расход воды GВ – масса воды, проходящей через поперечное сечение канала в
единицу времени.
Массовое паросодержание x – отношение массового расхода пара к общему массовому
расходу, т.е.

.
(2.1)
x
G П GВ
Объемный расход пара VП – объем пара, проходящего через поперечное сечение канала в
единицу времени.
Объемный расход воды VВ – объем воды, проходящей через поперечное сечение канала в
единицу времени.
Объемное расходное паросодержание β – отношение объемного расхода пара к общему
объемному расходу, т.е.

.
(2.2)
V П VВ
Площадь поперечного сечения канала, занятая паром fП.
Площадь поперечного сечения канала, занятая водой fВ. Очевидно, общая площадь
поперечного сечения канала равна fП+fВ.
Истинное объемное паросодержание φ – отношение площади поперечного сечения канала,
занятой паром к общей площади поперечного сечения канала, т.е.

.
fП fВ

4. Массовая скорость

Скорость среды оказывает сильное влияние на многие процессы. Но понятие скорости в
двухфазном потоке очень неопределенное. Массовая скорость представляет собой произведение
скорости на плотность и обозначается w . Уравнение неразрывности в канале постоянного сечения
можно записать в следующем виде
G
(2.4)
w ,
f
где G - массовый расход среды, f - площадь поперечного сечения канала.
Не зависимо от процессов, протекающих в канале, ни массовый расход среды, ни площадь
поперечного сечения канала не меняются, следовательно, массовая скорость также не меняется.

5. Неразрывность

• Уравнение неразрывности отражает закон сохранения массы.
Грубо говоря, неразрывность отражает непрерывность потока, его
движение в канале как сплошной среды (поэтому оно так же
называется уравнением сплошности).

6.

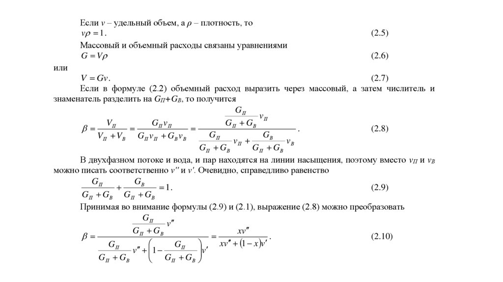
Если v – удельный объем, а ρ – плотность, то
v 1 .
Массовый и объемный расходы связаны уравнениями
G V
или
(2.5)
(2.6)
(2.7)
V Gv .
Если в формуле (2.2) объемный расход выразить через массовый, а затем числитель и
знаменатель разделить на GП+GВ, то получится



GП v П
G П GВ
.
(2.8)
G
G
V П VВ G П v П G В v В
П
В


G П GВ
G П GВ
В двухфазном потоке и вода, и пар находятся на линии насыщения, поэтому вместо vП и vВ
можно писать соответственно v'' и v'. Очевидно, справедливо равенство


(2.9)
1.
G П GВ G П GВ
Принимая во внимание формулы (2.9) и (2.1), выражение (2.8) можно преобразовать

v
GП GВ
xv
.
(2.10)
xv 1 x v


v
v 1
G П GВ
GП GВ

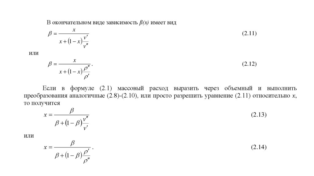
7.

В окончательном виде зависимость β(х) имеет вид
x
v
x 1 x
v
(2.11)
или
x
x 1 x
.
(2.12)
Если в формуле (2.1) массовый расход выразить через объемный и выполнить
преобразования аналогичные (2.8)-(2.10), или просто разрешить уравнение (2.11) относительно х,
то получится
х
или
х
(2.13)
v
1
v
1
.
(2.14)

8.

Зависимость объемного расходного
паросодержания β от массового паросодержания
x при различных давлениях

9.

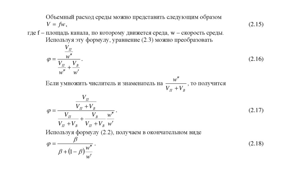
Объемный расход среды можно представить следующим образом
V fw ,
где f – площадь канала, по которому движется среда, w – скорость среды.
Используя эту формулу, уравнение (2.3) можно преобразовать

w .
V П VВ
w
w
w
Если умножить числитель и знаменатель на
, то получится
VП VВ

V П VВ
.


w
V П V В V П V В w
Используя формулу (2.2), получаем в окончательном виде
w
1
w
.
(2.15)
(2.16)
(2.17)
(2.18)

10. Коэффициент проскальзывания

w
называется коэффициентом проскальзывания. В дальнейшем мы будем
w
обозначать его через П, т.е.
w
П
.
(2.19)
w
И в конечном виде
Отношение
1 П
.
(2.20)

11.

Зависимость истинного объемного паросодержания φ от объемного
расходного паросодержания β при различных коэффициентах
проскальзывания

12. Энтальпия, плотность и удельный объем двухфазного потока

Тепловая энергия потока жидкости или газа определяется
(2.22)
E G i .
Тепловая энергия двухфазного потока определяется
(2.23)
E GП i GВ i .
Энтальпию двухфазного потока следует определить таким образом, чтобы, умножив ее на
общий расход, можно было получить энергию двухфазного потока, определенную уравнением
(2.23), т.е.
GП GВ iСМ GП i GВ i .
(2.24)
Таким образом,
iСМ xi 1 x i .
(2.25)

13.

Имеется канал, по которому движется двухфазный поток. Поперечными сечениями b и c
ограничен контрольный объем.
Можно говорить о средней плотности 1 двухфазного потока, пересекающего границу
контрольного объема, т.е. проходящего через сечение b. Можно также говорить о средней
плотности 2 двухфазного потока, находящегося в контрольном объеме. Они определяться
уравнениями
V VВ
,
(2.26)
1 П
V П VВ
f f В
,
(2.27)
2 П
fП fВ
или
(2.28)
1 1 ,
(2.29)
2 1 .
Очевидно, и удельных объемов тоже два. Формулы для них легко получить из уравнений
(2.28) и (2.29).
1
,
1
v
v
1
.
v2
1
v
v
Кстати, если в формуле (2.30) использовать х вместо β то получиться
v1 xv 1 x v ,
v1
(2.30)
(2.31)
(2.32)

14. Что такое энтальпия?

• Энтальпия — это свойство вещества, указывающее количество
энергии, которую можно преобразовать в теплоту.Энтальпия —
это термодинамическое свойство вещества, которое
указывает уровень энергии, сохраненной в его молекулярной
структуре. Это значит, что, хотя вещество может обладать
энергией на основании температуры и давления, не всю ее
можно преобразовать в теплоту. Часть внутренней
энергии всегда остается в веществе и поддерживает его
молекулярную структуру. Часть кинетической энергии вещества
недоступна, когда его температура приближается к температуре
окружающей среды. Следовательно, энтальпия — это
количество энергии, которая доступна для преобразования в
теплоту при определенной температуре и давлении.

15. Поверхностное кипение

Как меняется х, β, φ
Энтальпию начала поверхностного кипения можно определить по формуле
0,3
q1,1 d Э0, 2
,
i НПК i 0,302
(2.33)
0,9
w
где q – тепловой поток, Вт/, d – эквивалентный диаметр канала, мм, ρw – массовая скорость, кг/(м2с).

16. Поверхностное кипение

• Поверхностное кипение связано с шумностью, так как
образующиеся в его процессе пузырьки схлопываются в середине
потока.
• Поверхностное кипение способствует переносу тепла в основной
объем жидкости.
• Поверхностное кипение в реакторах, помимо ПГ, может
наблюдаться в АЗ на поверхности твэлов и в целом является
негативным явлением в данном случае.

17. Методы расчета истинного паросодержания

Определение истинного паросодержания при расчетах, как правило, встречается в двух случаях: в
каналах кипящих реакторов и в трубках парогенераторов. Некоторые формулы созданы для
кипящих реакторов, некоторые – для трубок парогенераторов, некоторые – созданы для
парогенераторов, но содержат поправки для расчета истинного паросодержания в кипящих
реакторах, некоторые – имеют такую погрешность, что безразлично, где рассчитывать
паросодержание.

18. Нормативный метод ЦКТИ

Это номограммный метод. В его основе лежит формула
c .
(2.34)
Коэффициент с определяется по номограммам в зависимости от режимных параметров.
Формула Арманда
0,828 0,05 lg p ,
где p – давление, Мпа.
(2.35)

19. Расчет через скорости

20. Более строгий способ расчета истинного паросодержания – через проскальзывание.

Более строгий способ расчета истинного паросодержания – через
проскальзывание
.
При движении пароводяного потока в вертикальных трубах
коэффициент скольжения может быть определен по формуле
13,5
p
,
П 1 5
1
(1.28)
1
p КР
6
12
Fr Re
где Fr и Re – критерии Фруда и Рейнольдса соответственно, pкр –
критическое давление.
Критерии Фруда и Рейнольдса определяются по формулам
w02
Fr
,
gd
wd
Re 0 ,
Gv
w0
,
f
где w0 – скорость среды; d – диаметр трубы; ν – кинематическая
вязкость; f – площадь проходного сечения трубы.
Формула справедлива при давлении 2,0-18,0 МПа, внутреннем
диаметре трубы 15-62 мм, скорости циркуляции 0,1-3 м/с. При
d 62 мм следует подставлять d 62 мм.

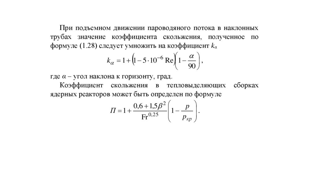
21.

При подъемном движении пароводяного потока в наклонных
трубах значение коэффициента скольжения, полученное по
формуле (1.28) следует умножить на коэффициент kα
k 1 1 5 10 6 Re 1 ,
90
где α – угол наклона к горизонту, град.
Коэффициент скольжения в тепловыделяющих сборках
ядерных реакторов может быть определен по формуле
0,6 1,5 2
p
.
П 1
1
0, 25
pкр
Fr
English     Русский Rules