Устройство персонального компьютера
Внутреннее устройство ПК
Внутреннее устройство ПК
Устройство компьютера
Процессор
Процессор
Внутренняя память
Долговременная память
Магистраль
Устройства ввода информации
Сканер
Устройства вывода информации
Монитор
Принтеры
Принтеры
Плоттер
Модем
9.20M
Category: informaticsinformatics

2 устройство ПК( 7) (1)

1. Устройство персонального компьютера

2.

2

3.

3

4. Внутреннее устройство ПК

Процессор с
1 вентилятором
Модули оперативной
2 памяти
3 Плата видеокарты
Накопитель на жестких
4 магнитных дисках
5 Привод DVD дисков
Блок питания системного
6 блока
Дополнительный
7 вентилятор охлаждения
Дополнительный разъем
8 для платы расширения
4

5.

5

6. Внутреннее устройство ПК

СИСТЕМНАЯ ( материнская ) ПЛАТА
6

7.

Функциональная схема компьютера
7

8.

Функциональная
8
схема компьютера

9.

9

10.

10

11. Устройство компьютера

СИСТЕМНАЯ ПЛАТА – основное аппаратное устройство компьютера.
На системной плате реализована магистраль обмена информацией,
имеются разъемы для установки процессора и модулей оперативной
памяти, имеются слоты для подключения контроллеров внешних
устройств (звуковой платы).
Слоты для
установки
контроллеров
внешних
устройств
11
Разъем для
установки
процессора
Разъемы для
установки модулей
оперативной
памяти

12. Процессор

Процессор – устройство, обрабатывающее
информацию
и
управляющее
другими
устройствами компьютера.
Его производительность зависит от частоты и
разрядности.
Частота процессора – количество базовых
операций (сложение), которые производит
процессор за 1 секунду.
Процессор Intel
8086 (1978 г.)
Разрядность процессора – длина двоичного
компьютерного кода, который процессор может
обрабатывать одновременно в процессе
выполнения базовых операций.
Процессор аппаратно реализуется на большой
интегральной
схеме
(БИС).
Это
полупроводниковая
пластина
площадью
несколько кв. см (20×20 мм), заключенная в
плоский корпус с рядами металлических
штырьков (контактов).
12
Процессор Intel
Pentium 4 (2004 г.)

13. Процессор

Основными блоками процессора
являются арифметико-логическое
устройство (АЛУ), устройство управления
(УУ) и несколько ячеек внутренней памяти
– регистров. В регистрах хранятся
команды, данные, адреса.
АЛУ выполняет числовые и логические
операции с данными в соответствии с
кодом команды, хранящимся в регистре
команд (сложение, сравнение и т.п.).
УУ с помощью набора управляющих
сигналов организует согласованную
работу всех блоков процессора и
управляет передачей адресов, команд и
данных в процессоре, управляет
взаимодействием процессора с «внешним
миром».
13

14. Внутренняя память

Постоянная память
Постоянное запоминающее устройство (ПЗУ) является особым типом
внутренней памяти, содержимое которого не изменяется на
протяжении эксплуатации компьютера. В микросхемах ПЗУ хранятся
системные программы и данные, связанные с «жизнеобеспечением»
компьютера: программы самотестирования компьютера, обработчики
прерываний BIOS и др. При выключении компьютера содержимое ПЗУ
сохраняется.
Оперативная память
Оперативное запоминающее устройство (ОЗУ) размещается на
системной плате и представлено микросхемами динамической
памяти. В отличие от ПЗУ информация может быть записана в
произвольные ячейки микросхем ОЗУ в любой момент работы
компьютера. При выключении компьютера содержимое ОЗУ исчезает.
14

15. Долговременная память

Долговременная
память

используется
для
долговременного хранения большого количества программ и
данных.
Долговременная (внешняя память):
Жесткие магнитные диски
Оптические дисководы и диски
Энергонезависимая память
Особенности внешней памяти:
15
1. Для хранения данных не требуется электропитания.
2. Во внешней памяти можно сохранить большие объемы
информации.

16. Магистраль

Магистраль – это множество проводов
информационная магистраль (шина)
Шина данных
Шина адреса
Обрабатываемая
информация
Адреса памяти
или внешних
устройств
Шина
управления
Управляющие
сигналы
Магистраль – многопроводная шина (включает в себя шину
данных, шину адреса, шину управления), по которой
передаются между устройствами компьютера данные,
команды и сигналы управления в форме последовательностей
электрических импульсов.
16

17. Устройства ввода информации

Устройства ввода – «переводят»
человека на язык компьютера.
Клавиатура
Сенсорная
панель
ноутбука
17
Графический
планшет
Мышь
Сканер
информацию
Трекбол
с
языка
Цифровая фото- и
Web-камера
Микрофон
Джойстик

18. Сканер

Сканер способен считывать графическую или текстовую
информацию с листа бумаги, со страниц журнала или книги и
вводить её в компьютер.
Он очень быстро создает электронную копию текста или
картинки. Сканер распознает буквы или цифры, что позволяет
быстро вводить печатный текст в компьютер.
Ручной сканер
18
Настольный сканер
Барабанный сканер

19. Устройства вывода информации

Устройства вывода – «переводят» информацию с двоичного
языка компьютера в формы, доступные для человеческого
восприятия.
Колонки
Монитор
Матричный
принтер
Струйный
принтер
Лазерный
цветной
принтер
Наушники
Плоттер
Модем

20. Монитор

Стандартным
устройством
вывода
в
персонального компьютера является монитор.
составе
На экране отображается текстовая и графическая
информация, анимационные и видеофильмы.
20

21.

Характеристики монитора
Размер по
диагонали
1. Размер по диагонали в дюймах. 15 '', 17 '', 19 '', …
2. Разрешение -это количество точек экрана по ширине и по
высоте. 1280×1024, 1440×900, 1366×768, …
3. Соотношение сторон
4:3, 5:4, 16:9

22. Принтеры

Принтер – печатающее устройство, предназначенное для вывода
текстовой и графической информации на бумагу, т.е. для получения
документированной копии.
Матричные принтеры
Принцип печати матричных принтеров:
печатающая головка принтера содержит ряд
тонких металлических стержней-иголок (от 9
до 48); она движется вдоль печатаемой
строки, а иголки в нужный момент ударяют по
бумаге через красящую ленту – это
обеспечивает формирование на бумаге
символов и графики. Скорость печати
матричных принтеров – от 60 до 10 с на
страницу, печать рисунков – до 5 минут на
страницу.
22

23. Принтеры

Лазерные принтеры являются удобными
устройствами для получения качественных
черно-белых и цветных документов. В них для
печати используется принцип ксерографии –
изображение
переносится
на
бумагу
со
специального барабана, к которому электрически
притягиваются частички краски. Скорость печати
– от 15 до 5 с на страницу при выводе текстов.
В
струйных
принтерах
изображение
формируется
микрокаплями
специальных
чернил, выдуваемых на бумагу с помощью
специальных сопел. Этот способ печати
обеспечивает высокое качество цветной печати.
Скорость печати струйных принтеров от 60 до 10
с на страницу.
23

24. Плоттер

Плоттер выводит на бумагу
графические данныевыполняет
качественные
цветные
печатные
копии
сложных
схем,
графиков,
чертежей, географических и
геодезических
карт,
архитектурных проектов.
24

25. Модем

Модем – это специальное устройство, предназначенное для обеспечения связи компьютера или
другого сетевого устройства с проводной или беспроводной сетью интернет. Основная задача
модема заключается в преобразовании цифровых сигналов компьютера в аналоговые и
обратно, для передачи данных по телефонным или телекоммуникационным линиям.
Моде́м (акроним, составленный из слов модулятор и демодулятор)
25

26.

Основные функции и характеристики:
• Преобразование сигналов: Основная функция — модуляция (преобразование цифровых
данных в аналоговый сигнал) и демодуляция (обратное преобразование). Отсюда и название:
модулятор-демодулятор.
• Подключение к Интернету: Модем подключается к сети провайдера и обеспечивает доступ в
Интернет для одного устройства.
• Разница с роутером: Модем отличается от роутера тем, что он не раздает интернет на
несколько устройств, а подключает только одно. Если вам нужно подключить несколько
устройств одновременно (по Wi-Fi или через кабель), вам понадобится роутер.
•Типы модемов:
•ADSL-модем: Подключается к интернету через телефонную линию ( Электрический
сигнал).
•Оптический (PON-терминал): Использует оптоволоконный кабель для высокоскоростного
подключения.
По оптоволокну передается световой сигнал (Электрический сигнал
преобразуется в световые импульсы)
•DOCSIS-модем: Передает сигнал по коаксиальному кабелю. По коаксиальному кабелю
передаются высокочастотные радиосигналы, такие как телевизионный, радио,
интернет и сигналы видеонаблюдения.
•Беспроводные модемы: Работают с мобильными сетями (3G/4G/LTE), имеют слот для
SIM-карты и подключаются к компьютеру или роутеру через USB или беспроводную связь.
Они преобразуют цифровые данные компьютера в радиосигнал.
26

27.

Устройство ноутбука
1. Рамка матрицы
2. LCD панель (матрица)
3. Крышка петель, центральная крышка (с кнопкой включения)
4. Клавиатура
5. Верхняя часть корпуса (палмрест; с тачпадом)
6. Кулер центрального процессора
7. Материнская плата
8. Нижняя часть корпуса (база)
9. Оптический привод
10. Аккумуляторная батарея
11. Динамик
12. Жесткий диск
13. Резервная батарейка BIOS
14. Модем
15. Центральный процессор (CPU)
16. Модуль беспроводной связи Bluetooth
17. Радиатор
18. GSM-модуль мобильной связи, Wi-Max модуль
19. Модуль беспроводной сети Wi-Fi
20. Шлейф матрицы
21. Антенны модулей беспроводной связи
22. Петли, верхняя крышка (крышка матрицы)
27

28.

Устройство мобильного телефона.
28

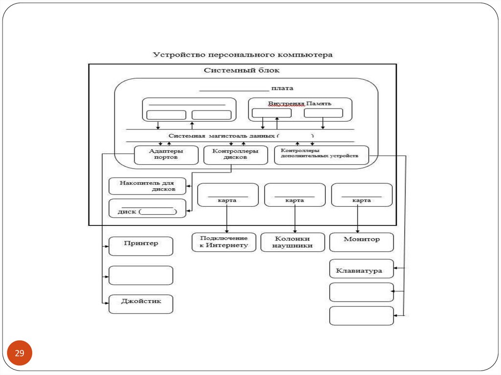
29.

29

30.

Спасибо за внимание.
30
English     Русский Rules