357.13K

Арка

1.

Расчет параболической
трехшарнирной арки

2.

Р=12кН
f=8м
q=10кН/м
А
В
12м
24м
l=32м
Р=12кН
q=10кН/м
А
В
12м
12м

3.

Р=12кН
q=10кН/м
А
mA=0
В
12м
RA
RA=157,5кН
0
4
12м
8
12
16

20
24
28
RВ=94,5кН
32
0
0
550
378
940 1170
1192
1054
756
Мбал (х=0)=0
Мбал (х=4)=157,5н ∙4-10в ∙4 ∙2=550н
Мбал
(х=8)=157,5н ∙8-10в ∙8 ∙4=940н
Мбал
(х=12)=157,5н ∙12-10в ∙12 ∙6=1170н
Мбал (х=16)=157,5н ∙16-10в ∙16 ∙8-12в ∙ 4=1192н
12∙12+10∙24∙12-RB∙32=0,
RB=94,5кН
mB=0
-12∙20-10∙24∙20+RA∙32=0,
RA=157,5кН
Мбал (х=20)=157,5н ∙20-10в ∙20 ∙10-12в ∙ 8=1054н
Мбал (х=24)=94,5н ∙8=756н
Мбал (х=28)=94,5н ∙4=378н
Мбал (х=32)=0

4.

Р=12кН
q=10кН/м
А
В
12м
RA=157,5кН
Мбал 0
12м

RВ=94,5кН
4
0
8
12
16
20
24
32
0
550
378
940 1170
157,5
28
1054
1192
756
117,5
77,5
Qбал
+
37,5
14,5
25,5
54,5
Qбал (х=0)=157,5
Qбал (х=4)=157,5-10 ∙4 =117,5
Qбал (х=8)=157,5-10 ∙8=77,5
157,5-10 ∙12=37,5
Qбал (х=12)=
157,5-10 ∙12-12=25,5
-
94,5
Qбал (х=16)=157,5-10 ∙16-12=-14,5
Qбал (х=20)=157,5-10 ∙20-12=-54,5
Qбал (х=24)
Qбал (х=28) =-94,5
Qбал (х=32)

5.

x
y
tg
sin cos Mбал
Qбал
0
0
157,5
4
550
117,5
8
940
77,5
12
1170
37,5
25,5
16
1192
-14,5
20
1054
-54,5
24
756
-94,5
28
378
-94,5
32
0
-94,5
Mар
Qар
Nар

6.

y
Р=12кН
Высота сечения арки
определяется по формуле:
f=8м
q=10кН/м
А
В
12м
24м
l=32м
Всилу симметрии арки:
x

7.

x
y
0
0
0
157,5
4
3,5
550
117,5
8
6,0
940
77,5
12
7,5
1170
37,5
25,5
16
8,0
1192
-14,5
20
7,5
1054
-54,5
24
6,0
756
-94,5
28
3,5
378
-94,5
32
0
0
-94,5
tg
sin cos Mбал
Qбал
Mар
Qар
Nар

8.

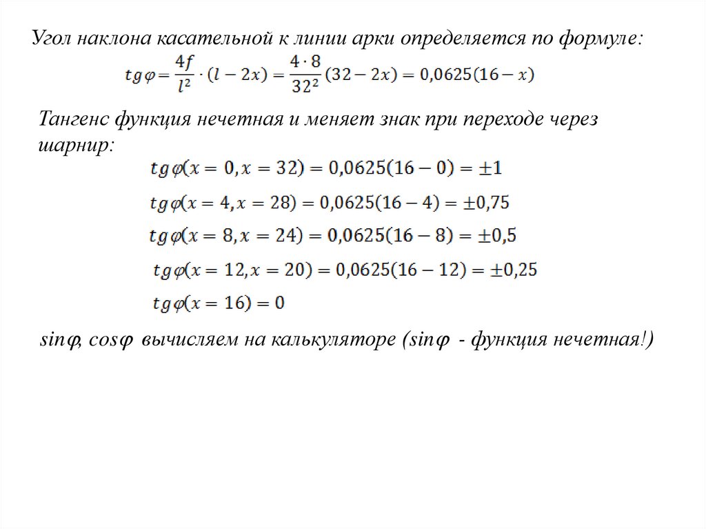
Угол наклона касательной к линии арки определяется по формуле:
Тангенс функция нечетная и меняет знак при переходе через
шарнир:
sin , cos вычисляем на калькуляторе (sin - функция нечетная!)

9.

x
y
tg
sin cos Mбал Qбал
0
0
1,0
0,707 0,707
0
157,5
4
3,5
0,75
0,6
0,8
550
117,5
8
6,0
0,5
0,447 0,894
940
77,5
12
7,5
0,25 0,243
0,97
1170
37,5
25,5
16
8,0
0
1
1192 -14,5
20
7,5
-0,25 -0,243 0,97
1054 -54,5
24
6,0
-0,5 -0,447 0,894
756
-94,5
28
3,5
-0,75
-0,6
0,8
378
-94,5
32
0
-1
-0,707 0,707
0
-94,5
0
Mар
Qар
Nар

10.

Распорные усилия:
Арочные усилия:

11.

Арочные усилия:

12.

Арочные усилия:

13.

x
y
tg
sin cos Mбал Qбал
Mар
Qар
Nар
0
0
1,0
0,707
0,707
0
157,5
0
6,01
-216,7
4
3,5
0,75
0,6
0,8
550
117,5
28,5
4,6
-189,7
8
6,0
0,5
0,447
0,894
940
77,5
46,0
2,68
-167,9
12
7,5
0,25
0,243
0,97
1170
37,5
25,5
52,5
0,168 -153,6
-11,47 -150,7
16
8,0
0
0
1
1192
-14,5
0
-14,5
-149
20
7,5
-0,25
-0,243
0,97
1054
-54,5
-63,5
-16,6
-157,8
24
6,0
-0,5
-0,447 0,894
756
-94,5
-138
-17,9
-175,5
28
3,5
-0,75
0,6
0,8
378
-94,5 -143,5
13,8
-175,9
32
0
-1
-0,707 0,707
0
-94,5
38,53
-172,2
0

14.

Р=12кН
f=8м
q=10кН/м
А
В
12м
24м
l=32м
138
143,5
63,5
Мар 0
0
28,5
46
52,5
0

15.

Р=12кН
f=8м
q=10кН/м
А
В
12м
24м
l=32м
38,53
13,8
Qар
6,01
4,6
+
+
2,68 0,168
11,47
14,5
16,6
17,9

16.

Р=12кН
f=8м
q=10кН/м
А
В
12м
24м
l=32м
150,7
Nар
216,7
189,7
167,9 153,6
149 157,8
175,5 175,9
172,2
English     Русский Rules