Математическое ожидание геометрического и биномиального распределений
Задание 1
Задание 2
Задание 3
Задание 4
Задание 5
863.50K

193848f7828b4ffaad86c47834a31dce (1)

1. Математическое ожидание геометрического и биномиального распределений

2.

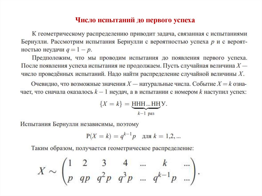
Число испытаний до первого успеха

3.

Периодический контроль и время безотказной работы

4.

Периодический контроль и время безотказной работы

5.

Математическое ожидание геометрического распределения

6. Задание 1

Бросая одним броском две кости сразу, можно выбросить две шестёрки.
Вероятность этого равна 1/36. Найдём среднее число бросков, нужных,
чтобы выбросить две шестёрки.

7. Задание 2

Известно, что средний срок службы некоторого нового самолёта до
капитального ремонта составляет 6000 лётных часов. Техобслуживание
самолёта этого типа проводится каждые 600 часов. Найдём вероятность
того, что при очередном техобслуживании обнаружится необходимость
капитального ремонта.

8. Задание 3

9. Задание 4

10. Задание 5

English     Русский Rules