1.34M
Category: chemistrychemistry

Скорость химических реакций

1.

1
Скорость химических
реакций
Лектор:
Колядо Александр Владимирович

2.

Скорость в механике измеряется отношением
изменения перемещения ко времени, за
которое это перемещение произошло.
S, м/с
S
V
t
I
SI
II
SII
ti
t, с
2
Какой график характеризует большую скорость движения?

3.

V
V
V2
V1
V
V4
V6
V3
V5
t
t
t
На каких графиках изображено движение:
равномерное, замедленное, ускоренное?
3

4.

Как определить скорость химической
реакции?
4

5.

Скорость химической реакции равна
изменению концентраций реагентов или
продуктов реакций в единицу времени.
С2 С1
С моль
V
л
сек
2 1
Знак «–», если расчет идёт по концентрации исходных
веществ С 0
Знак «+», если расчет идёт по концентрации продуктов
5
С 0

6.

СА
Для реакции: аА + bВ cС + dD
СD
СА 0
СD > 0
СD
СА
C(H2SO4) моль/л
или
[H2SO4] моль/л
Молярная концентрация С показывает, какое
6
количество вещества содержится в 1 литре раствора.

7.

С
1
Сi
2
3
3 2
1
Какая из трёх реакций разложения протекает
быстро и какая - медленно?
7

8.

1.
2.
3.
4.
5.
Скорость химической реакции
зависит от:
Природы реагирующих веществ
Концентрации реагирующих
веществ
Температуры
Поверхности раздела
Наличия катализатора
8

9.

Влияние природы реагирующих веществ
H2 + F2 = 2HF – протекает очень
быстро, со взрывом при комнатной t.
H2 + Br2 = 2HBr – протекает медленно,
даже при нагревании.
9

10.

2 Li + 2 H2O = 2 LiOH + H2
2 Na + 2 H2O = 2 NaOH + H2
2 K + 2 H2O = 2 KOH + H2
Увеличение
скорости
реакции
Влияние природы реагирующих веществ
10

11.

Зависимость скорости реакции от
концентрации реагирующих веществ
С
С0
2
1
2
1 - время полупревращения
2
Опытным путём была
установлена
закономерность: скорость
химической реакции
прямо пропорциональна
произведению
концентраций
реагирующих веществ.
11

12.

Зависимость скорости реакции от
концентрации реагирующих веществ
Закон действия масс
(1867, Гильдберг, Вааге)
aА + bВ cС + dD
V = k A a B b
k – константа скорости реакции;
A и [B] – концентрации исходных веществ А и В.
Если A = [B] = 1 моль/л, то k = V
12

13.

Зависимость скорости реакции от
концентрации реагирующих веществ
Примеры.
N2 (г) + 3H2 (г) = 2NH3 (г)
V = k[N2][H2]3
Fe2O3 (к) + 3H2 (г) = 2Fe + 3H2O (г)
V = k[H2]3
13

14.

Зависимость скорости реакции от
концентрации реагирующих веществ
Как измениться скорость химической реакции от
разбавления реагирующей смеси в два раза?
Na2S2O3 + H2SO4 = Na2SO4 + H2O + SO2 + S

С
Решение
V = k [Na2S2O3] [H2SO4]
До разбавления:[Na2S2O3] = 2а; [H2SO4] = 2b
V1 = k 2a 2b = 4k a b
После разбавления:[Na2S2O3] = а; [H2SO4] = b
V2 = k a b
Следовательно V1 = 4 V2
14

15.

Зависимость скорости реакции от
концентрации реагирующих веществ
Простейший способ определения зависимости скорости
реакции от концентрации реагирующих веществ.
Na2S2O3 + H2SO4 = Na2SO4 + H2O + SO2 + S

а мм
пп раствора
Na2S2O3
b мл
d мл
Конц-ция
Время появление
воды раствора
Na2S2O3
опалесценции
H2SO4 C=a/(a+b+d)
t, сек
Ск. х. р.
V = 40 / t
1
10
20
30
1/6
40
1
2
20
10
30
2/6
20
2
3
30
0
30
3/6
10
4
15

16.

Зависимость скорости реакции от температуры
70
70
64
64
60
Скорость химической реакции
Скорость химической реакции
60
50
40
32
30
20
16
10
2
0
0
10
20
40
30
20
16
10
8
1
50
4
30 40 50 60
Температура, 0С
4
1
0
70
80
0
10
20
30
Температура, 0С
40
50
16

17.

Зависимость скорости реакции от температуры
Правило Вант-Гоффа
При увеличении температуры на 10 С скорость
химической реакции увеличивается в 2 – 4 раза (в
среднем в 3 раза)
Vt 2 Vt 1
t 2 t1
10
Vt1 и Vt2 – скорость реакции при температуре t1 и t2 (t2 t1);
– температурный коэффициент скорости реакции. 17

18.

Пример
Во сколько раз увеличится скорость химической
реакции, при повышении температуры от 10 оС
до 40 оС, если температурный коэффициент
равен 3.
Решение:
Vt 2
Vt 1
t 2 t1
10
3
40 10
10
27 раз
18

19.

Задание
В каком случае нагревание больше влияет на
скорость реакции?
V
1
V2
2
V1
t1
t2
t
19

20.

Теория активации Аррениуса
Скорость реакции зависит прежде всего от природы
реагирующих веществ. Почему реакция между
ионами протекает мгновенно, а реакция между
молекулами медленнее?
20

21.

Теория активации Аррениуса
Н2 + I2 ⇄ 2HI
H
I
H…I
H−I
| + | ⇄

H
I
H…I
H−I
AK
21

22.

Активированный
комплекс
E
1
Ea
Ea
A+B
Hреакц
Hреагентов
C+D
Hпродуктов
Путь реакции
Е1а – энергия активации обратимой реакции
Е1а – Еа = Н, где Н – тепловой эффект реакции
22

23.

Столкновение частиц необходимое, но ещё
недостаточное условие для начала химической реакции.
При столкновении значение играет ориентация молекул.

24.

Формула Аррениуса
k A e

RT
А – постоянный множитель, не зависящий от
температуры;
Еа – энергия активации;
R – универсальная газовая постоянная.

25.

Число частиц n
При более высокой температуре Т3 не только увеличивается
общее число столкновений, но и резко возрастает доля
успешных (эффективных) столкновений, так как возрастает
число частиц n с высокой кинетической энергией Е.
Т1
Т2
Т3
E
Энергия Е
25

26.

Влияние поверхности реагирующих веществ
на скорость гетерогенной реакции
Гомогенные реакции
N2(газ) + O2(газ) = 2 NO(газ)
Гетерогенные реакции
Zn(тв) + 2 HCl(ж) = ZnCl2(ж) + Н2(газ)
26

27.

Влияние поверхности реагирующих веществ на
скорость гетерогенной реакции
NaOH(р-р) + HCl(г) = NaCl(р-р) + Н2O(ж)
В каком сосуде раньше
измениться цвет
индикатора?
Как это объяснить?
27

28.

Влияние катализатора на скорость
химической реакции
гомогенный катализ
NO
SO2 + 0,5O2 = SO3
0,5 O2 + NO = NO2
NO2 + SO2 = SO3 + NO
гетерогенный катализ
2 H O + O
2H2O2 MnO
2
2
2
28

29.

[A...B]
E
Ea
A+B
некаталитич.
путь
[A...K]
[AK...B]
A+B
+K
E1a
AK
каталитич.
путь
А + B AB
A + К AК
AК + B AB + К
А + B AB
Еа1
E11a
AB
Путь реакции
Еа1 > Еа2
Еа2

30.

Механизм химических реакций
• простые (молекулярные) реакции
Еа = 120 – 440 кДж/моль
Одномолекулярная (мономолекулярная)
СаСО3 СаО + СО2
Двухмолекулярная (бимолекулярная)
2HI H2 + I2
30

31.

• ионные реакции
Cl– + Ag+ = AgCl
Еакт = 0 – 80 кДж/моль
31

32.

• радикальные (цепные) реакции
h
H2 + Сl2 2 HCl
Сl2 2 Cl
радикал реагирует с водородом
HCl + H
H2 + Сl
радикал реагирует с хлором
HCl + Cl
Сl2 + H
32

33.

Химическое равновесие
Необратимые реакции
BaCl2 + H2SO4 BaSO4 + 2HCl
Обратимые реакции
3H2 + N2 ⇄ 2NH3
прямая реакция
обратная реакция

34.

аА + вВ
сС + dD
V = k [A]a [B]b
c [D]d
[C]
V= k
В условиях равновесия скорости
прямой и обратной
реакции
равны:
V = V
a [B]b =
c [D]d
[A]
[C]
k
k

35.

Константа равновесия:
k
[C ] [ D]
c
d
КР
a
b
[ A] [ B]
k

36.

Принцип Ле Шателье (1884)
Если на систему, находящуюся в
равновесии, оказывается воздействие, то
равновесие данной системы смещается в
сторону той реакции, которая это
воздействие ослабевает.

37.

Влияние концентрации веществ на
равновесие
BiCl3 + H2O BiOCl + 2 HCl
оксихлорид
висмута
1) +H2O равновесие смещается (образуется BiOCl)
2) +HCl равновесие смещается (образуется BiCl3)

38.

Влияние температуры
3 H2 + N2 ⇄ 2 NH3
Hо = –92 кДж/моль
реакция экзотермическая
Для экзотермической реакции Hо 0
При tо равновесие смещается
При tо равновесие смещается

39.

Для эндотермической реакций Hо 0
При tо равновесие смещается
При tо равновесие смещается

40.

Влияние давления
3 H2(г) + N2(г) ⇄ 2 NH3(г)
4 моля газа > 2 моля газа
объем газа V1 > объем газа V2
При P равновесие смещается в сторону
уменьшения объема газа
При P равновесие смещается в сторону
увеличения объема газа

41.

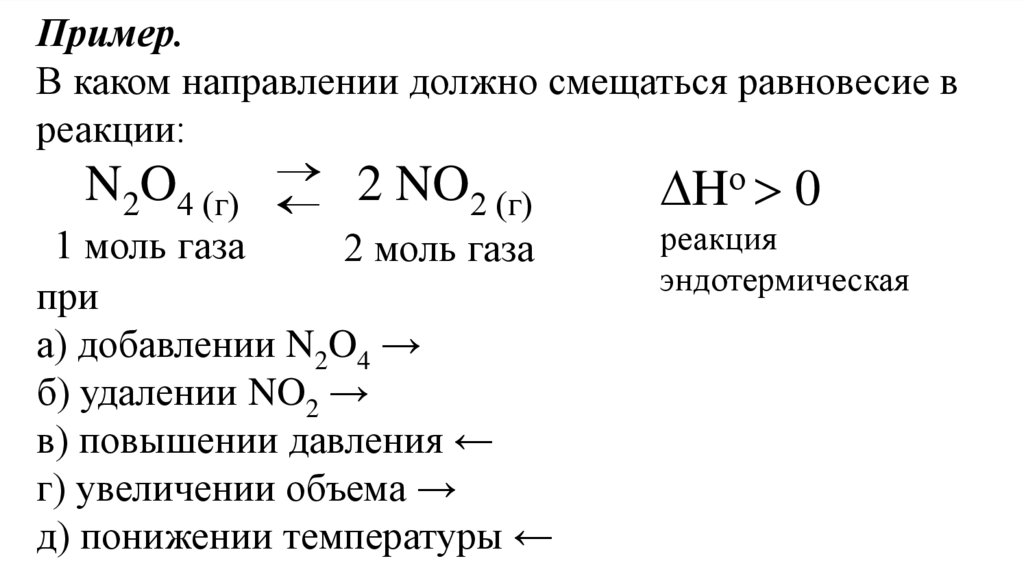
Пример.
В каком направлении должно смещаться равновесие в
реакции:
N2O4 (г)
2 NO2 (г)
1 моль газа
2 моль газа
при
а) добавлении N2O4 →
б) удалении NO2 →
в) повышении давления ←
г) увеличении объема →
д) понижении температуры ←
Hо 0
реакция
эндотермическая

42.

Выполните задания
1. Смешали 1 л раствора уксусной кислоты с 2 л раствора
этилового спирта. До смешивания концентрация уксусной
кислоты и этилового спирта были равны 0,6 моль/л.
Определите концентрации спирта и кислоты в первый
момент после смешения.
2. Напишите математические выражения для скоростей
следующих реакций:
2 Al + 3 Cl2 = 2 AlCl3
2 CO + O2 = 2 CO2.
3. Как измениться скорость реакции между оксидом серы
(IV) и кислородом, если уменьшить объём газовой смеси в
три раза?

43.

Выполните задания
4. Газовая смесь состоит из водорода и хлора. Реакция
идёт по уравнению
H2 + Cl2 = 2 HCl.
Как изменится скорость реакции, если увеличить давление
в три раза?
5. Как изменится скорость реакции
2 NO + O2 = 2 NO2
протекающей в закрытом сосуде, если увеличить давление в
четыре раза?

44.

Выполните задания
6. Взаимодействие между оксидом углерода (II) и хлором
идёт по уравнению
CO + Cl2 ⇄ COCl2.
Начальные концентрации оксида углерода (II) и хлора
равны соответственно 0,3 моль/л и 0,2 моль/л. Как
изменится скорость прямой реакции, если увеличить
концентрацию хлора до 0,6 моль/л, а концентрацию оксида
углерода (II) до 1,2 моль/л?
7. Как изменится скорость реакции при увеличении
температуры на 50 С, если температурный коэффициент
равен 2.

45.

Выполните задания
8. При 150 С некоторая реакция заканчивается в 16 мин.
Принимая температурный коэффициент реакции равным
2,5 рассчитайте, через сколько минут закончилась бы эта же
реакция при 200 С и при 80 С.
9. Обратимая реакция выражается уравнением
А+2В⇄С
При установившемся равновесии концентрации
участвующих в нём веществ равнялись [А] = 0,6 моль,
[В] = 1,2 моль/л, [С] = 2,16 моль/л. Вычислите константу
равновесия и исходные концентрации веществ.

46.

Выполните задания
10. Константа равновесия для реакции
CO2 + H2 ⇄ СO + H2O
При 850 С равна единице. Исходные концентрации
углекислого газа и водорода равны соответственно
0,2 моль/л и 0,8 моль/л. Определите, при каких
концентрациях всех четырёх веществ установится
равновесие.
11. В какую стороны сместится равновесие реакции
CO + H2O ⇄ CO2 + H2 + 42,7 кДж
а) при понижении температуры; б) при повышении
давления?
English     Русский Rules