Проектирование, строительство, эксплуатация и реконструкция объектов газового комплекса
Физические свойства газа
Физические свойства газа
Молярная масса
Плотность
Вязкость
Коэффициент сжимаемости
Критическое давление и температура
Теплоемкость
Коэффициент Джоуля-Томсона
Основные положения проектирования МГ
Основные понятия
Основные понятия
Основные понятия
Основные понятия
Основные понятия
Основные понятия
Основные понятия
Общая характеристика МГ
Схема МГ
Состав МГ
Состав линейных сооружений МГ
Основные функции КС
Задачи технологического расчета МГ
Порядок формирования проектных решений
Основные задачи технологического расчета МГ
Критерии оптимальности принимаемого решения
Методы определения оптимальных параметров МГ
Чистая прибыль от транспорта газа
Капитальные затраты на сооружение МГ
Капитальные затраты на сооружение линейной части и КС
Следствия из уравнения чистой прибыли
Годовая производительность МГ
Исходные данные для технологического расчета
Исходные данные для технологического расчета
Суточная производительность МГ
Коэффициент использования пропускной способности
Физические свойства газа
Температурный режим МГ
Механические свойства металла труб
Экономические показатели
Пропускная способность газопровода
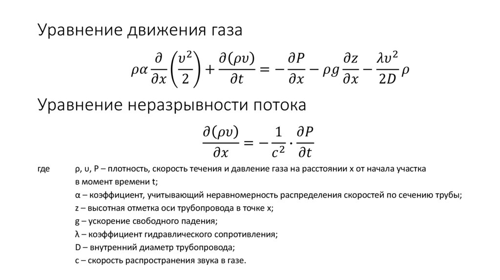
Уравнение движения газа
Скорость звука в газе
При стационарном режиме работы МГ
Физический смысл полученного уравнения
Для МГ на равнинной местности
Выразим плотность из уравнения состояния газа
Примем  = idem, T = Tcp = idem, Z = Zcp = idem
Массовая производительность газопровода
Объёмная производительность газопровода
Объёмная производительность газопровода
Объёмная производительность газопровода с учётом рельефа
Распределение давления по длине газопровода
Давление в произвольной точке участка газопровода
Распределение квадрата давления по длине участка газопровода
Распределение давления по длине участка газопровода
Среднее давление на участке газопровода
Коэффициент гидравлического сопротивления
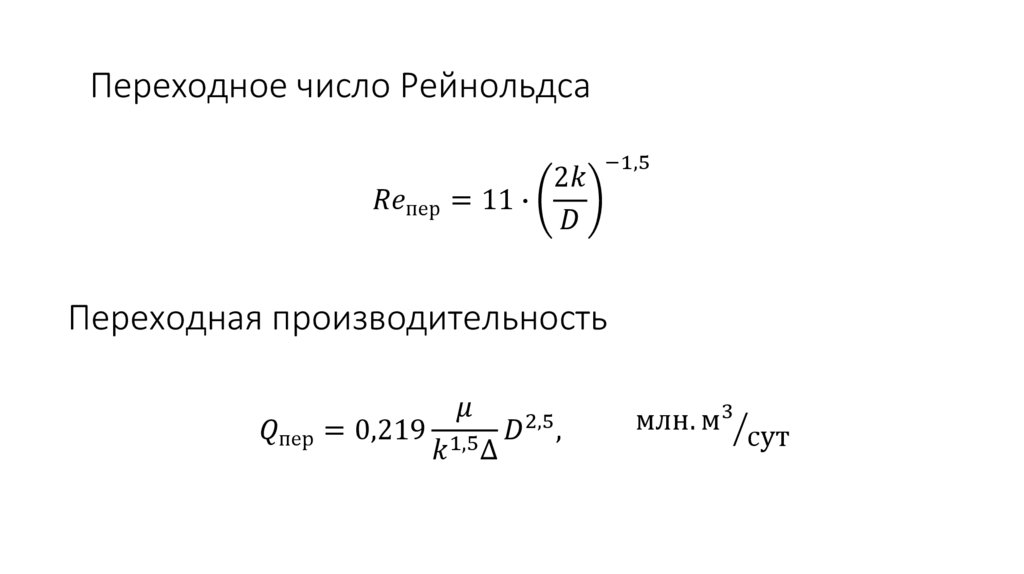
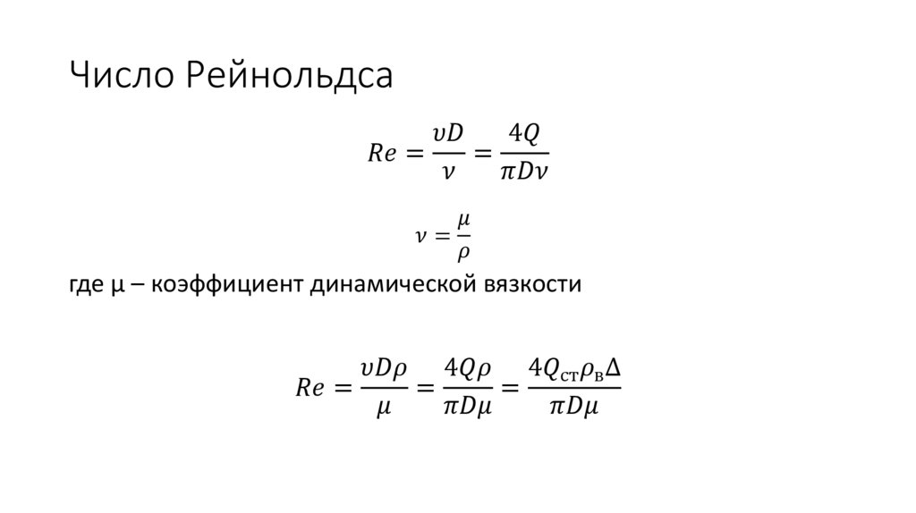
Число Рейнольдса
Число Рейнольдса при расчёте МГ
Коэффициент гидравлического сопротивления
Переходная производительность
Расчетный коэффициент гидравлического сопротивления
Изменение температуры газа в газопроводе
Количество теплоты, передаваемое газом в окружающую среду
Изменение температуры газа
Изменение температуры газа
Изменение температуры газа
Изменение температуры газа
Уравнение ВНИИгаза для определения температуры в любой точке МГ
Изменение температуры по длине участка газопровода
Средняя температура газа в участке газопровода
Расчет сложных газопроводов
Способы расчёта сложных трубопроводов
Коэффициент расхода для простого газопровода
Пропускная способность участка газопровода
Виды сложных газопроводов
Последовательное соединение участков
Расчётная схема
Определение эквивалентного диаметра
Эквивалентный диаметр газопровода
Эквивалентный диаметр газопровода при квадратичном режиме течения газа
Определение коэффициента расхода
Коэффициент расхода газопровода
Параллельное соединение участков
Расчётная схема
Определение эквивалентного диаметра
Эквивалентный диаметр газопровода
Эквивалентный диаметр газопровода при квадратичном режиме течения газа
Определение коэффициента расхода
Коэффициент расхода газопровода
Последовательно-параллельное соединение участков
Газопровод с перемычками
Назначение перемычек
Эффективность открытия перемычки
1.13M

Св-ва газа и расчёты

1. Проектирование, строительство, эксплуатация и реконструкция объектов газового комплекса

Доцент каф. ТУР, к.т.н. Воронин К. С.

2. Физические свойства газа

3. Физические свойства газа

• Молярная масса
• Газовая постоянная
• Плотность
• Вязкость
• Коэффициент сжимаемости
• Критическое давление
• Критическая температура
• Теплоемкость
• Коэффициент Джоуля-Томсона

4. Молярная масса

xi – массовая концентрация i-го компонента;
Mi – молярная масса i-го компонента.
Газовая постоянная
English     Русский Rules