1.20M

Что такое электроэнергия

1.

Что такое электроэнергия.
Электроэнергия — это форма энергии, обусловленная упорядоченым
движением заряженных частиц (обычно электронов в проводнике).

2.

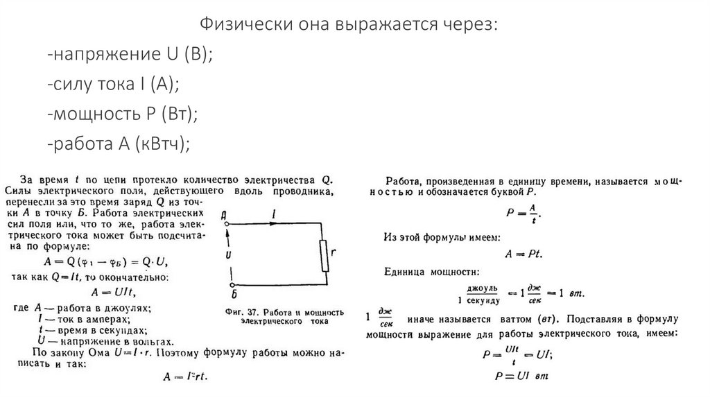
Физически она выражается через:
-напряжение U (В);
-силу тока I (А);
-мощность P (Вт);
-работа A (кВтч);

3.

Главные приемущества:
-передача на большие расстояния;
-легкость трансформации;
-скорость передачи;

4.

Лёгкость преобразования в другие виды энергии.
В тепловую энергию:
Электронагреватели, плиты, паяльники.
В механическую энергию:
Электродвигатели всех типов (асинхронные, синхронные, постоянного тока).
В световую энергию:
Лампы накаливания, светодиоды, газоразрядные источники.
В химическую энергию:
Электролиз, зарядка аккумуляторов.

5.

Главный недостаток: невозможность масштабного накопления.
В отличие от топлива (уголь, газ, нефть), которое хранится
месяцами, электроэнергию практически невозможно накопить в
чистом виде в промышленных объёмах.
Ограниченности химических накопителей
Литий - ионные батареи: высокая стоимость, ограниченный срок службы (1000–5000 циклов).
Свинец - кислотные: низкий КПД и энергоплотность.
Водородные системы - КПД цикла «электричество → водород → электричество» — лишь 30–
40 %.
Саморазряд аккумуляторов (до 5 % в месяц)
Следствие: электроэнергия должна быть потреблена практически сразу после выработки.

6.

Из-за невозможности хранения энергосистема выстроена по
принципам мгновенного баланса и гибкого регулирования:
Диспетчерское управление:
Постоянная корректировка выработки под нагрузку.
Использование автоматизированных систем регулирования частоты и мощности.
Резервирование мощностей:
Часть станций работает «вхолостую» для покрытия пиков нагрузки.
Горячий резерв: турбины на парах, готовые к нагрузке за минуты.
Холодный резерв: запуск за часы.
Тарифная политика:
Ночные тарифы ниже, чтобы сдвинуть потребление на периоды спада.
Штрафы за превышение заявленной мощности.
English     Русский Rules