Исследование функций и построение графиков
Исследование функций
Исследование функций
Исследование функций
Исследование функций
Исследование функций
Исследование функций
Исследование функций
Исследование функций
Исследование функций
Исследование функций
Исследование функций
Исследование функций
Доказательство теоремы Ферма
Рассмотрим два случая:
Пусть
Доказательство теоремы Ролля
Доказательство теоремы Лагранжа
Формула Лагранжа
Исследование функций c помощью производной
Достаточный признак возрастания (убывания) функции на интервале
Точки экстремума функции
Определение 3.
Необходимый признак экстремума
Обратное неверно. Не во всякой точке, где производная равна нулю, есть min или max.
В точках, где производная не существует, тоже может быть max или min, или ни того ни другого.
Также нет производной в точке x = 0, но в этой точке – максимум.
При x = 0 производная не существует, и в этой точке нет экстремума.
Первый достаточный признак экстремума
Доказательство
Применим формулу Лагранжа к разности
Т.е. для всех значений x, достаточно близких к , значения функции меньше, чем значение функции в точке , следовательно, в точке
Исследование функций
Точка, отделяющая выпуклую часть графика от вогнутой. называется точкой перегиба.
Исследование функций
Дано: для всех . Доказать: график функции выпуклый вверх на этом интервале (выпуклый). Доказательство
- уравнение кривой,
Имеем два случая:
Исследование функций
Из того, что вторая производная в точке равна нулю, не следует, что эта точка является точкой перегиба.
точка, где вторая производная не существует, также может быть точкой перегиба, а может и не быть.
Пример.
Асимптоты графика функции
Асимптоты графика функции
Исследование функций
Вывод формулы наклонной асимптоты
Пример
2. Наклонные
Асимптоты графика функции
Общая схема исследования функции
Исследование функций
Исследование функций
Исследование функций
Исследование функций
Исследование функций
Исследование функций
Исследование функций
Точки перегиба. Интервалы выпуклости, вогнутости
График функции
2.87M
Category: mathematicsmathematics

ОСН_ТЕОРЕМЫ_И_ИССЛ_ФУНКЦИЙ20201_лекции_9,10_1

1. Исследование функций и построение графиков

2. Исследование функций


Теорема Ферма.
Теорема Ролля.
Теорема Лагранжа.

3. Исследование функций


Теорема Ферма.
Пусть функция y f (x)
удовлетворяет условиям:
Теорема Ролля.
Теорема Лагранжа.

4. Исследование функций


Теорема Ферма.
Пусть функция y f (x)
удовлетворяет условиям:
а) непрерывна на отрезке [a,b];
б) имеет производную f (x)
во всех внутренних точках (a,b);
в) принимает наибольшее или
наименьшее значение
во внутренней точке c є (a,b).
Тогда : f (c) 0
Теорема Ролля.
Теорема Лагранжа.

5. Исследование функций


Теорема Ферма.
Пусть функция y f (x)
удовлетворяет условиям:
а) непрерывна на отрезке [a,b];
б) имеет производную f (x)
во всех внутренних точках (a,b);
в) принимает наибольшее или
наименьшее значение
во внутренней точке c є (a,b).
Тогда : f (c) 0
Теорема Ролля.
Пусть функция
y f (x)
удовлетворяет условиям:
Теорема Лагранжа.
Пусть функция
y f (x)
удовлетворяет условиям:

6. Исследование функций


Теорема Ферма.
Пусть функция y f (x)
удовлетворяет условиям:
а) непрерывна на отрезке [a,b];
б) имеет производную f (x)
во всех внутренних точках (a,b);
в) принимает наибольшее или
наименьшее значение
во внутренней точке c є (a,b).
Тогда : f (c) 0
Теорема Ролля.
Пусть функция
y f (x)
удовлетворяет условиям:
а) непрерывна на отрезке [a,b];
б) имеет производную f (x)
во всех внутренних точках (a,b);
Теорема Лагранжа.
Пусть функция
y f (x)
удовлетворяет условиям:

7. Исследование функций


Теорема Ферма.
Пусть функция y f (x)
удовлетворяет условиям:
а) непрерывна на отрезке [a,b];
б) имеет производную f (x)
во всех внутренних точках (a,b);
в) принимает наибольшее или
наименьшее значение
во внутренней точке c є (a,b).
Тогда : f (c) 0
Теорема Ролля.
Пусть функция
y f (x)
удовлетворяет условиям:
а) непрерывна на отрезке [a,b];
б) имеет производную f (x)
во всех внутренних точках (a,b);
в) в концах отрезка принимает
одинаковые значения
f (a) f (b)
Теорема Лагранжа.
Пусть функция
y f (x)
удовлетворяет условиям:

8. Исследование функций


Теорема Ферма.
Пусть функция y f (x)
удовлетворяет условиям:
а) непрерывна на отрезке [a,b];
б) имеет производную f (x)
во всех внутренних точках (a,b);
в) принимает наибольшее или
наименьшее значение
во внутренней точке c є (a,b).
Тогда : f (c) 0
Теорема Ролля.
Пусть функция
y f (x)
удовлетворяет условиям:
а) непрерывна на отрезке [a,b];
б) имеет производную f (x)
во всех внутренних точках (a,b);
в) в концах отрезка принимает
одинаковые значения
f (a) f (b)
Тогда :
f (c) 0
хотя бы в одной внутренней
точке c є (a,b).
Теорема Лагранжа.
Пусть функция
y f (x)
удовлетворяет условиям:

9. Исследование функций


Теорема Ферма.
Пусть функция y f (x)
удовлетворяет условиям:
а) непрерывна на отрезке [a,b];
б) имеет производную f (x)
во всех внутренних точках (a,b);
в) принимает наибольшее или
наименьшее значение
во внутренней точке c є (a,b).
Тогда : f (c) 0
Теорема Ролля.
Пусть функция
y f (x)
удовлетворяет условиям:
а) непрерывна на отрезке [a,b];
б) имеет производную f (x)
во всех внутренних точках (a,b);
в) в концах отрезка принимает
одинаковые значения
f (a) f (b)
Тогда :
f (c) 0
хотя бы в одной внутренней
точке c є (a,b).
Теорема Лагранжа.
Пусть функция
y f (x)
удовлетворяет условиям:
а) непрерывна на отрезке [a,b];
б) имеет производную f (x)
во всех внутренних точках (a,b);

10. Исследование функций


Теорема Ферма.
Пусть функция y f (x)
удовлетворяет условиям:
а) непрерывна на отрезке [a,b];
б) имеет производную f (x)
во всех внутренних точках (a,b);
в) принимает наибольшее или
наименьшее значение
во внутренней точке c є (a,b).
Тогда : f (c) 0
Теорема Ролля.
Пусть функция
y f (x)
удовлетворяет условиям:
а) непрерывна на отрезке [a,b];
б) имеет производную f (x)
во всех внутренних точках (a,b);
Теорема Лагранжа.
Пусть функция
y f (x)
удовлетворяет условиям:
а) непрерывна на отрезке [a,b];
б) имеет производную f (x)
во всех внутренних точках (a,b);
в) в концах отрезка принимает
одинаковые значения
f (a) f (b)
Тогда :
f (c) 0
хотя бы в одной внутренней
точке c є (a,b).
Тогда :
f (c)
f (b) f (a)
b a
хотя бы в одной внутренней
точке c є (a,b).

11. Исследование функций


Теорема Ролля.
Теорема Ферма.
Пусть функция y f (x)
удовлетворяет условиям:
а) непрерывна на отрезке [a,b];
б) имеет производную f (x)
во всех внутренних точках (a,b);
в) принимает наибольшее или
наименьшее значение
во внутренней точке c є (a,b).
Тогда : f (c) 0
Геометрический смысл.
y
0
a
c
b
x
Пусть функция
y f (x)
удовлетворяет условиям:
а) непрерывна на отрезке [a,b];
б) имеет производную f (x)
во всех внутренних точках (a,b);
Теорема Лагранжа.
Пусть функция
y f (x)
удовлетворяет условиям:
а) непрерывна на отрезке [a,b];
б) имеет производную f (x)
во всех внутренних точках (a,b);
в) в концах отрезка принимает
одинаковые значения
f (a) f (b)
Тогда :
f (c) 0
хотя бы в одной внутренней
точке c є (a,b).
Тогда :
f (c)
f (b) f (a)
b a
хотя бы в одной внутренней
точке c є (a,b).

12. Исследование функций


Теорема Ролля.
Теорема Ферма.
Пусть функция y f (x)
удовлетворяет условиям:
а) непрерывна на отрезке [a,b];
б) имеет производную f (x)
во всех внутренних точках (a,b);
в) принимает наибольшее или
наименьшее значение
во внутренней точке c є (a,b).
Тогда : f (c) 0
Геометрический смысл.
y f (x)
a
c
y f (x)
Пусть функция
удовлетворяет условиям:
а) непрерывна на отрезке [a,b];
б) имеет производную f (x)
во всех внутренних точках (a,b);
b
x
y f (x)
удовлетворяет условиям:
а) непрерывна на отрезке [a,b];
б) имеет производную f (x)
во всех внутренних точках (a,b);
в) в концах отрезка принимает
одинаковые значения
Тогда :
f (a) f (b)
Тогда :
точке c є (a,b).
y f (x)
f (a) f (b)
0
a
f (b) f (a)
b a
точке c є (a,b).
хотя бы в одной внутренней
c
f (c)
хотя бы в одной внутренней
f (c) 0
Геометрический смысл.
y
y
0
Пусть функция
Теорема Лагранжа.
c1
b x

13. Исследование функций


Теорема Ролля.
Теорема Ферма.
Пусть функция y f (x)
удовлетворяет условиям:
а) непрерывна на отрезке [a,b];
б) имеет производную f (x)
во всех внутренних точках (a,b);
в) принимает наибольшее или
наименьшее значение
во внутренней точке c є (a,b).
Тогда : f (c) 0
Геометрический смысл.
Пусть функция
Теорема Лагранжа.
y f (x)
удовлетворяет условиям:
а) непрерывна на отрезке [a,b];
б) имеет производную f (x)
во всех внутренних точках (a,b);
y f (x)
удовлетворяет условиям:
а) непрерывна на отрезке [a,b];
б) имеет производную f (x)
во всех внутренних точках (a,b);
в) в концах отрезка принимает
одинаковые значения
Тогда :
f (a) f (b)
Тогда :
f (c)
f (b) f (a)
b a
хотя бы в одной внутренней
f (c) 0
точке c є (a,b).
хотя бы в одной внутренней
Геометрический смысл.
y
точке c є (a,b).
Геометрический смысл.
y
y
y f (x)
Пусть функция
f (b)
y f (x)
f (a) f (b)
y f (x)
f (a)
0
a
c
b
x
0
a
c
c1
b x
0
a
c
b
x

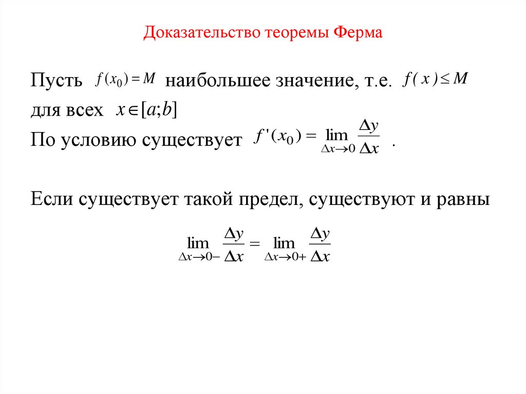
14. Доказательство теоремы Ферма

Пусть f ( x0 ) M наибольшее значение, т.е. f ( x ) M
для всех x [a; b]
y
По условию существует f ' ( x0 ) lim
.
x 0 x
Если существует такой предел, существуют и равны
y
y
lim
x 0 x
x 0 x
lim

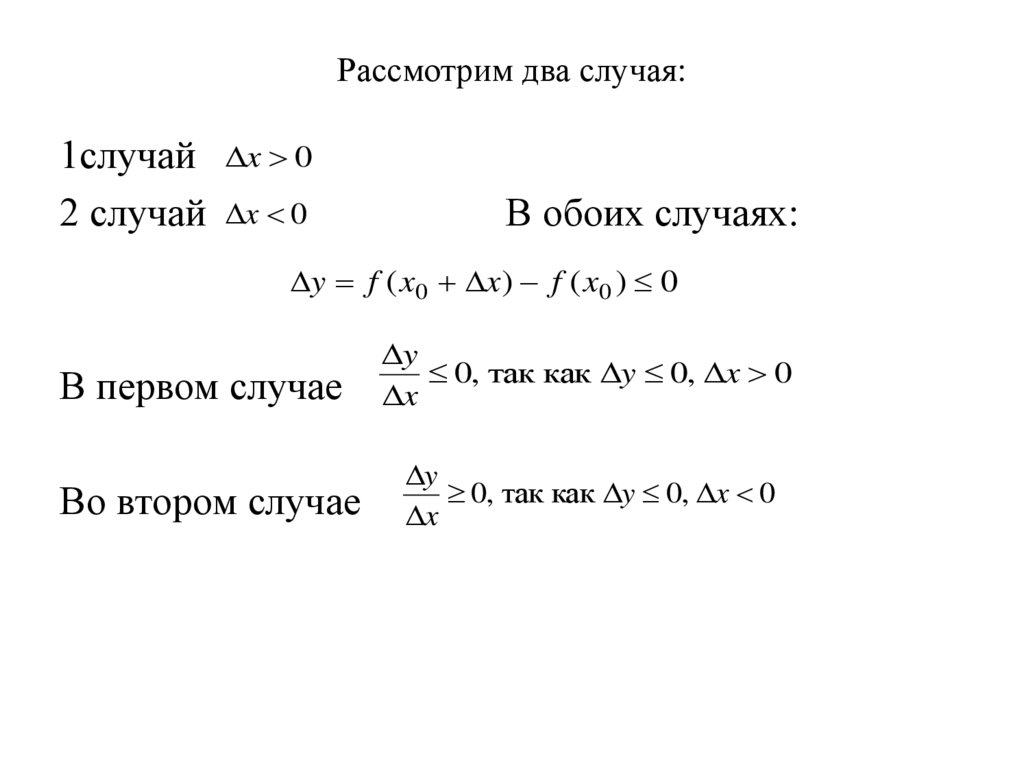
15. Рассмотрим два случая:

1случай x 0
2 случай x 0
В обоих случаях:
y f ( x0 x) f ( x0 ) 0
В первом случае
y
0, так как y 0, x 0
x
Во втором случае
y
0, так как y 0, x 0
x

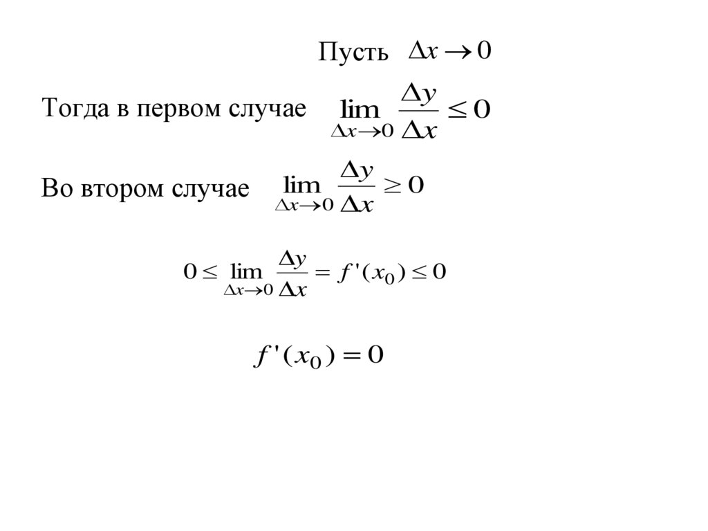
16. Пусть

x 0
y
Тогда в первом случае lim
0
x 0 x
y
0
Во втором случае lim
x 0 x
y
f ' ( x0 ) 0
x 0 x
0 lim
f ' ( x0 ) 0

17. Доказательство теоремы Ролля

Так как функция f(x) непрерывна на [a;b], то она принимает
на этом отрезке свое наибольшее M и наименьшее m
значения.
Если M = m, то f(x) = m = const, и c (a; b) f ' (c) 0.
Пусть M m, M m. Оба эти значения функция f(x)
принимает, но так как, по условию, f(a) = f(b), то хоть одно
из них достигается в некоторой точке c между a и b.
По теореме Ферма: f ' (c) 0.

18. Доказательство теоремы Лагранжа

1. Уравнение хорды имеет вид
y f ( a) k ( x a) ,
Рассмотрим функцию
где k
f (b) f (a)
b a
F ( x) f ( x) y f ( x) f ( a ) k ( x a ) ,
которая удовлетворяет теореме Ролля:
а) непрерывна на [a,b],
б) F ( x) x (a, b) ; F ( x) f ( x) k ;
в) F (a) F (b) 0 .
c (a, b) : F (c) 0 ,
т о ест ь f (c) k
f (b) f ( a )
b a

19. Формула Лагранжа

f (b) f (a) f (c)(b a), a c b

20. Исследование функций c помощью производной

y



Определение 1.
Функция y f (x) называется
возрастающей в (a,b) , если
f ( x2 )
f ( x1 )
0
a x1
f ( x1 )
x1 , x2 (a, b) : x1 x2 f ( x1 ) f ( x2 ).



Определение 2.
Функция y f (x) называется
убывающей в (a,b) , если
x1 , x2 (a, b) : x1 x2 f ( x1 ) f ( x2 ).
y f (x)
y
f ( x2 )
0
a x1
x2
b
x
y f (x)
x2
b
x

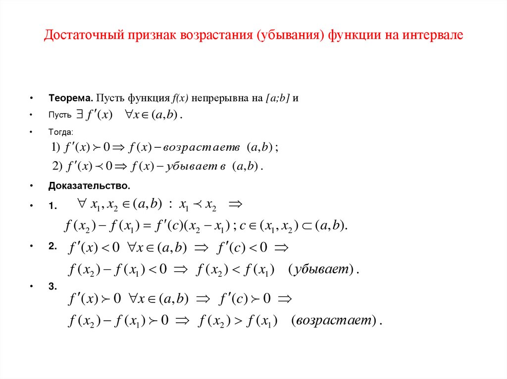
21. Достаточный признак возрастания (убывания) функции на интервале


Теорема. Пусть функция f(x) непрерывна на [a;b] и
Пусть f ( x)
Тогда:
x (a, b) .
1) f ( x) 0 f ( x) возраст аетв (a, b) ;
2) f ( x) 0 f ( x) убывает в (a, b) .
Доказательство.
1.
2.
3.
x1 , x2 (a, b) : x1 x2
f ( x2 ) f ( x1 ) f (c)( x2 x1 ) ; c ( x1 , x2 ) (a, b).
f ( x) 0 x (a, b) f (c) 0
f ( x2 ) f ( x1 ) 0 f ( x2 ) f ( x1 ) ( убывает) .
f ( x) 0 x (a, b) f (c) 0
f ( x2 ) f ( x1 ) 0 f ( x2 ) f ( x1 ) (возрастает) .

22. Точки экстремума функции

– Определение 1.
y
– Точка x0 называется
– точкой минимума функции y = f(x),
– если существует - окрестность
– точки x0 такая, что
f (x)
x x
f ( x0 )
0
f ( x) f ( x0 ) x окрестност и , x x 0
0
окрестность
x
y
f ( x0 )
f (x)
– Определение 2.
– Точка x0 называется
– точкой максимума функции y = f(x),
– если существует - окрестность
точки x0 такая, что
f ( x) f ( x0 ) x окрестност и , x x 0
0
x x 0
x
окрестность

23. Определение 3.

Точками экстремума называются
– точки минимума и точки максимума.
– Значения функции в этих точках
называют экстремальными значениями.

24. Необходимый признак экстремума

Если дифференцируемая функция y=f(x) имеет в точке x0
максимум или минимум, то ее производная равна нулю в этой
точке: f ( x ) 0.
0
Доказательство.
Пусть точка x0 - точка максимума, тогда значение функции в этой точке
является наибольшим значением для некоторого промежутка,
содержащего точку x0 : [ x0 x; x0 x] .
Тогда по теореме Ферма f ( x0 ) 0 .
Геометрически: если в точке максимума функция имеет производную, то
касательная к графику этой функции в данной точке будет параллельна
оси Ox.

25. Обратное неверно. Не во всякой точке, где производная равна нулю, есть min или max.

• Пример.
y x 3 ; y ' 3x 2 0; x 0.

26. В точках, где производная не существует, тоже может быть max или min, или ни того ни другого.

• y = |x| , при x = 0 производной нет, но есть
min.

27.

28. Также нет производной в точке x = 0, но в этой точке – максимум.

2 3
y (1 x 3 ) 2
• Дана функция
• Ее производная
1
2
1
3
1.0
0.8
0.6
0.4
0.2
1.0
0.5
2
3
2
3
(1 x )
y' ( 1 x ) x 3
2
x
3
2
3
0.5
1.0
1
2

29. При x = 0 производная не существует, и в этой точке нет экстремума.

• Дана функция
• Ее производная
y 3 x
y'
1
33 x 2

30. Первый достаточный признак экстремума

Пусть функция y = f (x) определена в некотором
интервале, содержащем точку x0 , и имеет
производную во всех точках этого интервала
(кроме, может, самой точки x0 ). Если при переходе
через эту точку слева направо, производная меняет
знак с + на - , то x0 - точка максимума, если с – на
+, то x0 - точка минимума.

31. Доказательство

Пусть производная меняет знак с + на -, т.е. для всех x,
достаточно близких к x0 , будет:
f ' ( x) 0 при x x 0
f ' ( x) 0 при x x 0
f (x)
----------------------
x0

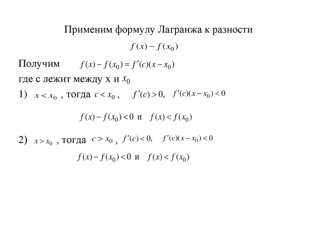
32. Применим формулу Лагранжа к разности

f ( x ) f ( x0 )
Получим
f ( x) f ( x0 ) f (c)( x x0 )
где с лежит между x и x0
1) x x0 , тогда c x0 , f (c) 0, f (c)( x x0 ) 0
f ( x ) f ( x0 ) 0 и f ( x ) f ( x0 )
2) x x0 , тогда c x0 , f (c) 0,
f ( x ) f ( x0 ) 0 и
f (c)( x x0 ) 0
f ( x ) f ( x0 )

33. Т.е. для всех значений x, достаточно близких к , значения функции меньше, чем значение функции в точке , следовательно, в точке

Т.е. для всех значений x, достаточно близких к x0 , значения
функции меньше, чем значение функции в точке x0 ,
следовательно, в точке x0 функция имеет максимум.

34.


Второй достаточный признак экстремума.

Теорема.

1.
y f ( x) определена
в окрест ности т очки x0
(включая т очку x0 ) ;
f ( x0 ) 0 ;

2.

3. f ( x ) 0

4.
0
f ( x0 ) 0
Точка x0 - точка минимума
Точка
x0 - точка максимума

35. Исследование функций







Определение 1.
График функции y f (x) называется
выпуклым вверх в ( a, b), если
график расположен не выше
любой своей касательной при x (a, b)





Определение 2.
График функции y f (x) называется
выпуклым вниз в ( a, b), если
график расположен не ниже
любой своей касательной при x (a, b)
0
Определение 3.
Точка M 0 ( x0 , y0 ) графика функция
называется точкой перегиба, если
окрестность точки x0 ,в которой
слева от точки x0график расположен
по одну сторону, а справа по другую сторону
от касательной, проходящей через точку M 0 ( x0 , y0 )
y f (x)
a
b
y f (x)
y
x
0







y
Выпуклость и точки перегиба графика функции.
x
b
a
y f (x)
y
y0
M (x , y )
0
x0
0
0
0
x
окрестность

36. Точка, отделяющая выпуклую часть графика от вогнутой. называется точкой перегиба.

Чертеж

37. Исследование функций


Достаточный признак выпуклости.

Теорема.

1.

2.

3.
f ( x) x (a, b) ;
f ( x) 0
x ( a, b)
f ( x) 0
x ( a, b)
y f (x)
выпуклый вниз в ( a, b)
График функции
y f (x)
выпуклый вверх в ( a, b)
График функции

38. Дано: для всех . Доказать: график функции выпуклый вверх на этом интервале (выпуклый). Доказательство

Дано: f ( x) 0 для всех x (a, b) . Доказать: график функции
выпуклый вверх на этом интервале (выпуклый).
Доказательство
Проведем касательную в точке с абсциссой x0 , a x0 b . Надо доказать,
что все точки кривой лежат ниже этой касательной, т.е. что ордината любой
точки кривой y f ( x) меньше ординаты y касательной при одном и том же
значении x .

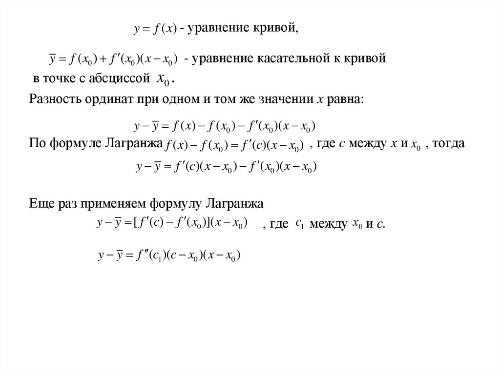
39. - уравнение кривой,

y f ( x) - уравнение кривой,
y f ( x0 ) f ( x0 )( x x0 ) - уравнение касательной к кривой
в точке с абсциссой x0 .
Разность ординат при одном и том же значении x равна:
y y f ( x) f ( x0 ) f ( x0 )( x x0 )
По формуле Лагранжа f ( x) f ( x0 ) f (c)( x x0 ) , где c между x и x0 , тогда
y y f (c)( x x0 ) f ( x0 )( x x0 )
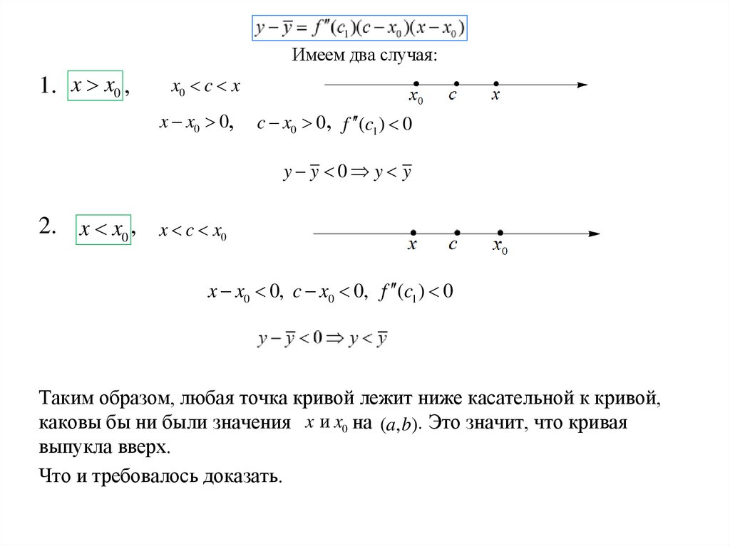
Еще раз применяем формулу Лагранжа
y y [ f (c) f ( x0 )]( x x0 ) , где c1 между
y y f (c1 )(c x0 )( x x0 )
и c.

40. Имеем два случая:

1. x x0 ,
x0 c x
x x0 0,
c x0 0, f (c1 ) 0
y y 0 y y
2. x x0 ,
x c x0
x x0 0, c x0 0, f (c1 ) 0
Таким образом, любая точка кривой лежит ниже касательной к кривой,
каковы бы ни были значения x и x0 на (a, b). Это значит, что кривая
выпукла вверх.
Что и требовалось доказать.

41. Исследование функций


Необходимый признак перегиба.
Теорема.

1. График функции


y f (x)
в точке M 0 ( x0 , y0 ) имеет перегиб;
2.
f ( x) существует и непрерывна в
f ( x0 ) 0
точке x0
Достаточный признак перегиба.
Теорема.
f ( x) x (a, b) ;
2. f ( x0 ) 0 при x0 (a, b) ;
1.
3.
f ( x) меняет знак при
переходе через точку x0
M 0 ( x0 , y0 ) точка перегиба.

42. Из того, что вторая производная в точке равна нулю, не следует, что эта точка является точкой перегиба.

• Пример.
y x 4 , y 4 x 3 , y 12 x 2 0, x 0.

43. точка, где вторая производная не существует, также может быть точкой перегиба, а может и не быть.

• Приведем примеры.
y
3
x,
y
1
33 x 2
y
2
93 x 5

44. Пример.

• Дана функция
y 3 x2
2 23 1 2 13
2
y x x , y x x 3
3
3
3 x
3
2
2
3
y
2
9 3 x4
2.0
1.5
1.0
0.5
3
2
1
1
2
3

45.

46. Асимптоты графика функции

y
L называется асимптотой графика

Прямая

функции y f (x) , если расстояние от точки M

на графике до прямой

неограниченном удалении точки от начала координат.
M
y f (x)
M
M
L
d
L стремится к нулю при
0
x

47. Асимптоты графика функции


y
Асимптоты графика функции.

Определение.

Прямая

функции y f (x) , если расстояние от точки M

на графике до прямой

неограниченном удалении точки от начала координат.
y
L называется асимптотой графика
L
y f (x)
0
M
M
d
a
y f (x)
M
M
L
d
L стремится к нулю при
M
0
M
x
x

48. Исследование функций


y
Асимптоты графика функции.

Определение.

Прямая

функции y f (x) , если расстояние от точки M

на графике до прямой

неограниченном удалении точки от начала координат.
y
M
y f (x)
L называется асимптотой графика
L
M
y f (x)
d
0
x
y
M
y
M
1
x 1
d
a
L
L стремится к нулю при
M
0
M
x
0
-1
1
x

49. Вывод формулы наклонной асимптоты

y kx b - уравнение наклонной асимптоты функции y f ( x) , найдем k и b.
M ( x, y) - точка на графике, N ( x, y ) - точка на асимптоте.
По условию lim MP 0 ,
x
MP
MN
0 при x
cos NMP
NM | y y | | f ( x) (kx b) |
Разделим на x :
lim f ( x) kx b 0
x
b
f ( x)
lim
k 0
x
x
x
f ( x)
x
x
k lim
b lim f ( x) kx
x
f ( x)
, b lim f ( x) kx
x
x
x
k lim

50. Пример

Найти асимптоты
1. Вертикальные
x2 x 2 ,
y
x
x 0 - точка разрыва
x 2 x 2 2
x 2 x 2 2
lim
, lim
x 0
x
0
x
0
x
0
- вертикальная асимптота.

51. 2. Наклонные

Ищем уравнение наклонной асимптоты в виде: y kx b
x2 x 2
1 2
1
2
2
2
2
f ( x)
x2 x 2
x
x lim
x x 1,
k lim
lim
lim x
2
2
x
x
x
x
x
x
x
1
x2
x2 x 2
x2 x 2 x2
x 2
b lim f ( x) kx lim
x lim
lim
x
x
x
x
x
x
x
x 2
2
1
x 1
lim x x lim
x
x
x
1
x
y x 1 - наклонная асимптота

52.

53. Асимптоты графика функции


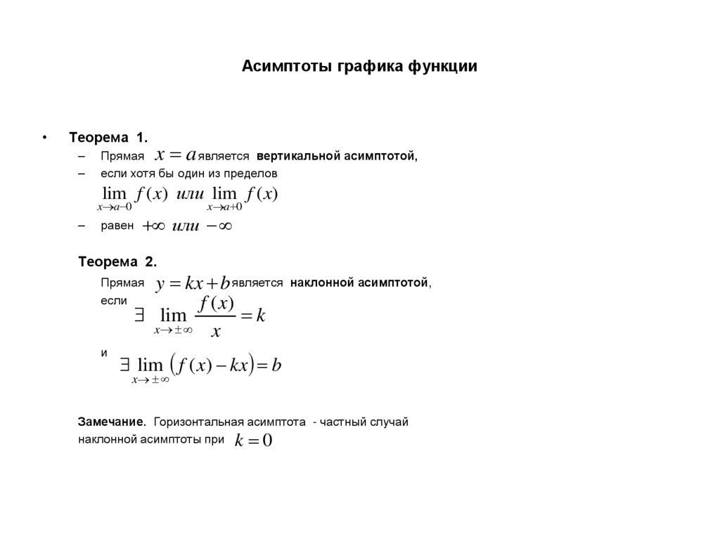
Теорема 1.


x a
Прямая
является вертикальной асимптотой,
если хотя бы один из пределов
lim f ( x) или lim f ( x)
x a 0

x a 0
равен или
Теорема 2.
y kx b является наклонной асимптотой,
f ( x)
lim
k
x
x
Прямая
если
и
lim f ( x) kx b
x
Замечание. Горизонтальная асимптота - частный случай
наклонной асимптоты при k 0

54. Общая схема исследования функции

– 1. Область определения,
– 2. Четность, нечетность.
– 3. Периодичность.
– 4. Точки пересечения с осями координат.
– 5. Точки разрыва. Поведение функции в окрестности точек
разрыва.
– 6. Асимптоты графика.
– 7.Точки экстремума. Интервалы возрастания, убывания
функции.
- 8. Точки перегиба. Интервалы выпуклости, вогнутости.

55. Исследование функций


Пример 1.
y x 8x 16 x
3

Исследовать функцию и построить график

1. О.О.Ф.

2. Четность, нечетность:
2
x R
y( x) ( x) 8( x) 16( x) x 8x 16x ( x 8x 16x)
y ( x) y ( x) ; y ( x) y ( x) Функция общего вида
3
2
3

3. Непериодическая.

4. Точки пересечения с осями координат:
с Оу:
x 0 y 0 M 0 (0,0)
С Ох:
y 0 x 8 x 16 x 0
3
2
3
2
2
x( x 8 x 16) 0
2
x( x 4) 0
2
x0 0, x1 4
M 0 (0,0), M 1 (4,0)

56.


5. Асимптоты.
а) вертикальных асимптот нет;
б) наклонные:
y kx b
f ( x)
x 8x 16 x
2
k lim
lim
lim ( x 8x 16)
x
x
x
x
x
3
2
Наклонных асимптот нет

x
3
2
lim ( x 8 x 16 x)
6. Поведение при
x
lim ( x 8 x 16 x)
3
x
2

57. Исследование функций


Исследование с помощью первой производной.
2
y 3 x 16 x 16
16 16 4 3 16 16 8
2
y 0 3 x 16 x 16 0 x1, 2
6
6
4
x1 4, x2
3
+
+ max min
y
2
4
3
4
4 3
4 2
4 256
y ( ) ( ) 8 ( ) 16
9,5
3
3
3
3 27
y (4) 0
4
х

58. Исследование функций


Исследование с помощью второй производной.
y (3x 16 x 16) 6 x 16
2
y 0 6 x 16 0 x
y
-
16 8
6 3
+
8
3
х

59. Исследование функций

y
Построение графика.
256
27
128
27
0
4
3
8
3
4
x

60. Исследование функций


Пример 2.






x2
Исследовать функцию и построить график y
1 x
.
2
1. О.О.Ф.: x 1 ;
x
x 1 o 1 x
x2
lim
x 1 o 1 x
lim
x 1 т очка разрыва
вт орогорода.
2. Четность, нечетность:
( x) 2
x2
y ( x)
1 ( x) 1 x
y( x) y( x) ; y( x) y( x)
3. Непериодическая.
4. Точки пересечения с осями координат: x 0 ;
5. Асимптоты:
• а) вертикальные: x 1 .
• б) наклонные: y kx b ;
Функция
общего
вида.
y 0.
f ( x)
x
lim
1 ;
x
x
x
1 x
x2
b lim f ( x) kx lim
x 1 .
x
x 1 x
k lim
y x 1

61. Исследование функций


График функции.
y
-1
0
-1
-2
-3
-4
-5
1
2
3
x

62. Исследование функций


Исследование с помощью первой производной.
2 x(1 x) x 2 ( 1) x(2 x)
y
;
(1 x) 2
(1 x) 2
y 0 x1 0 ; x2 2 ;
y1 0 ; y2 4 ;
y не существует: x 1
y
min
0
max
1
2
x

63. Точки перегиба. Интервалы выпуклости, вогнутости

Находим вторую производную
2 x x 2 (2 2 x)(1 x) 2 (2 x x 2 ) 2(1 x) ( 1)
y
2
4
(1 x)
(1 x)
2(1 x)[(1 x) 2 (2 x x 2 )] 2[1 2 x x 2 2 x x 2 ]
2
(1 x) 4
(1 x)3
(1 x)3
2
0 - точек перегиба нет
3
(1 x)

64. График функции

y
-1
0
-1
-2
-3
-4
-5
1
2
3
x
English     Русский Rules