ТРАССИРОВКА ТРАНСПОРТНЫХ КОММУНИКАЦИЙ
4.22M
Category: industryindustry

ТРАССИРОВКА ТРАНСПОРТНЫХ КОММУНИКАЦИЙ

1. ТРАССИРОВКА ТРАНСПОРТНЫХ КОММУНИКАЦИЙ

2.

Нормативные основы создания УДС города
11.1 СП 42 ИСХОДНОЕ ПОЛОЖЕНИЕ
При планировании развития населенного пункта следует
обеспечивать сбалансированное развитие территории и
транспортных сетей. Проектировать транспортную сеть и УДС
городских и сельских поселений следует в виде единой
системы в увязке с планировочной структурой поселения и
прилегающей к нему территории, обеспечивающей удобные,
быстрые и безопасные транспортные связи со всеми
функциональными зонами, с другими поселениями системы
расселения, объектами, расположенными в пригородной зоне,
объектами внешнего транспорта и автомобильными дорогами
общей сети. Структура УДС должна обеспечивать возможность
альтернативных маршрутов движения по дублирующим
направлениям.

3.

11.2 СП 42 ЦЕЛЕВЫЕ УСТАНОВКИ
• Затраты времени в городах на передвижение от мест
проживания до мест работы для 90% трудящихся (в
один конец) не должны превышать: для городов с
населением до 2000 тыс. чел. - 45 мин; 1000 тыс. чел. 40 мин; 500 тыс. чел. - 37 мин; 250 тыс. чел. - 35 мин;
100 тыс. чел. и менее - 30 мин. Для ежедневно
приезжающих на работу в город-центр из других
поселений указанные нормы затрат времени
допускается увеличивать, но не более чем в два раза.
Для жителей сельских поселений затраты времени на
трудовые передвижения (пешеходные или с
использованием транспорта) и передвижения в
пределах сельскохозяйственного предприятия не
должны превышать 30 мин

4.

11.3 СП 42 ИСХОДНЫЕ ДАННЫЕ
Пропускную способность сети улиц, дорог и
транспортных пересечений следует
определять исходя из уровня
автомобилизации, определяемого
соотношением числа автомобилей на 1000
человек.
Требуемое число машино-мест для хранения
автомобилей следует определять в
региональных нормативах градостроительного
проектирования.

5.

11.3 СП 42 ИСХОДНЫЕ ДАННЫЕ
11.4 Улично-дорожную сеть населенных пунктов
следует проектировать в виде непрерывной системы с
учетом функционального назначения улиц и дорог,
интенсивности транспортного, велосипедного и
пешеходного движения, архитектурнопланировочной организации территории и характера
застройки. В составе УДС следует выделять улицы и
дороги магистрального и местного значения, а также
главные улицы. Категории улиц и дорог крупнейших,
крупных и больших городов следует назначать в
соответствии с классификацией, приведенной в
таблице 11.1, для средних и малых городов - по
таблице 11.1а

6.

Поиск оптимизации трассирования УДС города
Задача может быть решена досетевым графоаналитическим
методом, предложенным А.И. Стрельниковым. Суть метода
автор формулирует так: «Считая, что каждая элементарная
корреспонденция с наибольшим эффектом в смысле не
прямолинейности стремится прийти по кратчайшему
направлению по воздушной прямой между объектами
отправления и прибытия, можно попытаться отыскать
транспортную сеть такой ориентации и плотности, которая
обеспечила бы прямолинейное движение для основной
массы корреспондирующих. Для этого в каждой ячейке
регулярной сетки в плане города определяется
неискаженный спектр корреспонденции по восьми
направлениям. Скалярная величина транспортной работы в
узлах этой сетки служит основанием для назначения
плотности сети, а векторное разложение работы определяет
рекомендуемую ориентацию магистралей».

7.

8.

9.

10.

!

11.

12.

13.

14.

Задача решается в следующей
последовательности.
1. На точечную планограмму распределения
населения города накладывается
регулярная сетка,

15.

2. В узлах сетки строятся координатные оси по восьми направлениям. В
пределах каждого из восьми образовавшихся секторов подсчитывается
количество населения.

16.

3. Полученный результат в принятом масштабе откладывается по оси соответствующего
сектора. В результате получается векторная диаграмма тяготения, на которой скалярная
величина (длина вектора) определяет интенсивность тяготения в исследуемом узле, а
направление вектора — ориентацию этого тяготения

17.

В результате получается векторная диаграмма тяготения, на которой скалярная
величина (длина вектора) определяет интенсивность тяготения в исследуемом узле, а
направление вектора — ориентацию этого тяготения

18.

4. Полученные в результате построения
векторные диаграммы для всех узлов сетки в
комплексе показывают основные направления
трассировки магистралей и интенсивность потока
в каждом узле
Кроме распределения населения в каждом узле могут приниматься в качестве исходных данных основные фокусы транспортного
тяготения города — места приложения труда, центры культурно-бытового обслуживания и др. Для решения необходимо знать
интенсивность притягиваемых ими потоков, которые фиксируются на плане в виде точечной планограммы.

19.

Основные положения проектирования УДС города
Исследования закономерностей городского движения и работы
автомобильного транспорта в городах позволили установить следующие
важные положения:
•недопустимость пропуска транзитного движения по городским улицам;
•несовместимость постоянных потоков грузового автомобильного движения с
быстроходным движением легковых автомобилей;
• целесообразность выделения транспортного движения на специальную сеть
городских дорог с сохранением на городских улицах движения автомобилей
только для местного обслуживания;
•потребность в изыскании эффективных средств, обеспечивающих наиболее
производительное использование подвижного состава, совершенствование
маршрутных систем транспорта общего пользования, дорожных покрытий и
сооружений.
Исследование закономерностей образования, движения и распределения
автомобильных потоков в дорожно-уличных сетях городов помогло увидеть
бесперспективность существующей практики приспособления уличной сети
городов к непрерывно возрастающим потребностям городского движения.
Обоснованная норма
вывод транзитного движения с городских улиц на автомобильные дороги
внеуличной сети.
УДС= Городские улицы + городские дороги

20.

Транспортные системы и их показатели

21.

Подсистемы пассажирского общественного и легкового транспорта в городах бывают
одного или нескольких видов. На маршрутах всех видов транспорта размеры
пассажиропотоков колеблются в больших пределах, но пределы колебания по видам
транспорта различаются мало.
Как правило, при проектировании рассматривают различные варианты транспортных
Теоретически, исходя из
систем. Число вариантов зависит от размера города.
рядов вместимостей
подвижного состава,
принятых из перспективного
типажа каждого вида
транспорта, определяют
варианты транспортных
систем общего пользования
по группам городов. При
составлении вариантов
типы подвижного состава
устанавливают исходя из их
вместимости. Поэтому из
перспективного типажа
следует выбрать типы,
близкие к теоретическим, и
проверить, будут ли они
соответствовать заданным
интервалам движения.

22.

В основу формирования транспортных подсистем пассажирского транспорта по
группам городов заложены основные расчетные показатели: транспортная
подвижность, средняя дальность поездки пассажиров, транспортная работа.

23.

Подвижность населения. Подвижность населения это среднее число передвижений,
приходящееся на одного жителя города в год. Следует различать общую и
транспортную подвижность.
Общая подвижность включает в себя передвижения, совершаемые на транспорте, и
пешие передвижения.
Транспортная подвижность это число поездок, приходящихся на одного жителя
города в год. Транспортная подвижность, учитывающая только полные поездки, т.е. от
места посадки до цели поездки, называется сетевой транспортной подвижностью.
Такая подвижность не учитывает пересадки в пределах одного вида транспорта или с
одного вида транспорта на другой. Если учитывают поездки только в пределах одного
маршрута и каждая поездка с одной пересадкой считается за две, а с двумя
подвижность называется маршрутной.
Обычно в отчетно-статистических данных указывают маршрутные поездки, поэтому
подсчитанная по ним транспортная подвижность будет маршрутной.
Транспортная подвижность имеет большие пределы колебания. Она изменяется в
зависимости от величины города, его планировки, обеспеченности города
транспортными средствами и других факторов. Обычно в качестве обобщающего
показателя при анализе транспортной подвижности принимают численность
населения города, а влияние других факторов учитывается в допустимых пределах
колебания этого показателя.

24.

Транспортная подвижность не остается постоянной во времени. Она, как правило,
повышается в связи с улучшением работы городского транспорта. Рост подвижности
городского населения страны по годам может быть вызван следующими причинами:
•повышением благосостояния населения и его культурного уровня;
•концентрацией мест приложения труда;
•увеличением территорий города и численности населения.
Статистические данные показывают, что подвижность населения в целом по городам
страны увеличивается незначительно. Большой рост подвижности наблюдается в
городах с малой численностью населения. Такое положение объясняется тем, что
уровень транспортного обслуживания малых и средних городов постепенно
приближается к уровню обслуживания крупных городов.
По величине транспортной подвижности все города в группах условно разделены на
три категории:
•с высокой транспортной подвижностью (выше предела отклонения);
•с умеренной транспортной подвижностью (в пределах среднеквадратичных
отклонений);
•с низкой транспортной подвижностью (ниже предела отклонения).

25.

На подвижность оказывают влияние и климатические условия. Наиболее высокая
подвижность наблюдается в городах с умеренно-теплым климатом. В среднем в
городах с умеренно-теплым климатом она выше на 25…35%.
Таким образом, вполне закономерно, что подвижность по группам городов имеет
колебания, обусловленные:
•неодинаковой численностью населения городов;
•специфическими особенностями городов (административный и культурный центр,
промышленный город, город-курорт, город-спутник и т.д.);
•природно-климатическими условиями.
На перспективный расчетный срок транспортную подвижность
можно прогнозировать следующими методами:
•на основе результатов обработки отчетно-статистических данных методом
экстраполяции;
•по результатам выборочных анкетных обследований;
•исходя из потребностей в передвижениях городского населения (аналитический
метод).
Транспортную подвижность на перспективу рекомендуется прогнозировать по
данным отчетно-статистических показателей исходя из предельных значений подвижности в каждой группе городов. Значение транспортной подвижности для
данного города принимается в границах между допустимыми пределами
колебания с учетом планировки города и его специфики.

26.

Подсчет подвижности населения по аналитическому методу начинается с установления
численности населения города по его социальному составу. Социальный состав
населения города определяют на основании отчетных данных. При этом учитывают его
изменения на перспективу в связи с ростом промышленного производства и других
факторов. Число передвижений по группам населения также должно определяться с
учетом возможного изменения на перспективу режима работы трудящихся.
Для подсчета подвижности все население города подразделяют на следующие группы:
•градообразующие и градообслуживающие кадры (рабочие и служащие);
•учащиеся высших, средних, профессионально-технических учебных заведений;
•несамодеятельное население (дети, престарелые жители, пенсионеры, учащиеся
средних школ и др.).

27.

Для каждой группы количество трудовых передвижений вычисляют по формуле
А = Н n р, где Н численность рассматриваемой группы населения; n число дней в
году, в которые совершаются трудовые передвижения (для учащихся число дней
занятий); р число передвижений в 1 сут.
n = 365- (В + О + П + Б), где В -число выходных дней в году; О -число отпускных дней
в году; П -число праздничных дней в году; Б -среднее число дней, приходящихся на
болезни, командировки и пр., при расчете на одного жителя данной группы.
Кроме передвижений городского населения учитываются передвижения,
совершаемые приезжающими в город. Эти передвижения, как правило, имеют
смешанный характер, трудовые и культурно-бытовые. Можно ориентировочно
считать, что на каждого приезжего приходится одно передвижение в сутки,
совершаемое в часы пик.
Аналогично определяют число культурно-бытовых передвижений, но при этом
используются данные о передвижениях по целевым назначениям, полученные
анкетными обследованиями.
Подсчитанное таким образом количество трудовых и культурно-бытовых
передвижений для различных категорий населения городавключает передвижения
на транспорте общего пользования, на автомобилях и пешком. Чтобы установить
транспортную подвижность,необходимо из этого количества исключить число
пеших передвижений. Для этого значения полученную подвижность умножают на
коэффициент пользования транспортом, представляющий собой отношение числа
поездок к числу всех передвижений. Для крупных городов он колеблется в
пределах 0,6…0,8, средних 0,4…0,6, малых 0,3…0,5.

28.

Коэффициент пересадочности.
Коэффициент пересадочности на транспорте общего пользования зависит от
размера территориигорода, начертания транспортной сети в плане города,
размещениямест тяготения пассажиров, построения маршрутной системы и
системы тарифа за проезд. Этот коэффициент определяется делением маршрутной
подвижности на сетевую подвижность. Если данные о маршрутной подвижности
известны для всех городов страны, то данные о сетевой подвижности имеются
только по отдельным городам.
Их достоверность невелика, так как они получены в большинстве случаев на
основании анкетных обследований с малой выборкой.
Коэффициент
пересадочности может быть найден также делением сетевой дальности поездки на
маршрутную. Сетевая дальность поездки с достаточной точностью для расчетов
может быть определена по эмпирическим формулам. О маршрутной дальности
поездки имеются данные, полученные при талонных обследованиях.

29.

Средняя дальность поездки. Основным показателем, позволяющим сопоставить
различные варианты транспортных систем и определить их параметры, является
работа транспорта, выражаемая в пассажирокилометрах, которая определяется
умножением количества пассажирских перевозок на среднюю дальность поездки.
Средняя дальность поездки пассажиров так же, как и подвижность в городах,
колеблется в широких пределах. Она в основном зависит от размера территории
города, взаимного размещения жилых районов, промышленных предприятий и мест
отдыха, начертания транспортной сети в плане города.
В настоящее время имеется ряд рекомендаций по определению средней сетевой
дальности поездки, которая выражается в функциональной зависимости от размера
территории города и других факторов.
Анализ данных, полученных по различным формулам, и сопотавление их с
фактическими данными показали, что наилучшие результаты получаются при
определении сетевой дальности поездкипо следующим эмпирическим формулам:
Lcр=1,3+0,3 √ F ;
Lmin=1,3+0,13 √ F ;
lmax+=1,3+0,72 √ F ,
где F площадь селитебной территории города, кв. км .

30.

Объем перевозок и работа транспорта. Структура системы пассажирского
транспорта и размер транспортного хозяйства зависят от объема перевозок и
работы транспорта.
Известно, что объем перевозок определяется как произведение транспортной
подвижности на численность городского населения, объем работы транспорта
как произведение числа перевозок на среднюю дальность поездки.
При прогнозировании для республики, региона и страны в целом объемы
перевозок и работы транспорта целесообразно определять исходя из
прогнозируемой транспортной подвижности, средней численности населения и
средней дальности поездки. Величина средней численности населения города
может быть установлена на основании демографического анализа. Если известны
значения транспортной подвижности, средней численности населения города и
количество городов в группе, объем перевозок можно определить по формуле
где А размеры перевозок в городах группы;
подвижность (число поездок на жителя) на массовом пассажирском транспорте;
средневзвешенная численность населения города в группе, тыс. чел.
При прогнозировании систем массового пассажирского транспорта необходимо
учитывать, что общегодовые перевозки распределяются по периодам года
неравномерно.
Ожидается, что на пассажирском транспорте общего пользования зимой объем
перевозок будет выше среднего. Расчетный объем перевозок за один зимний месяц
на общественном транспорте составит:

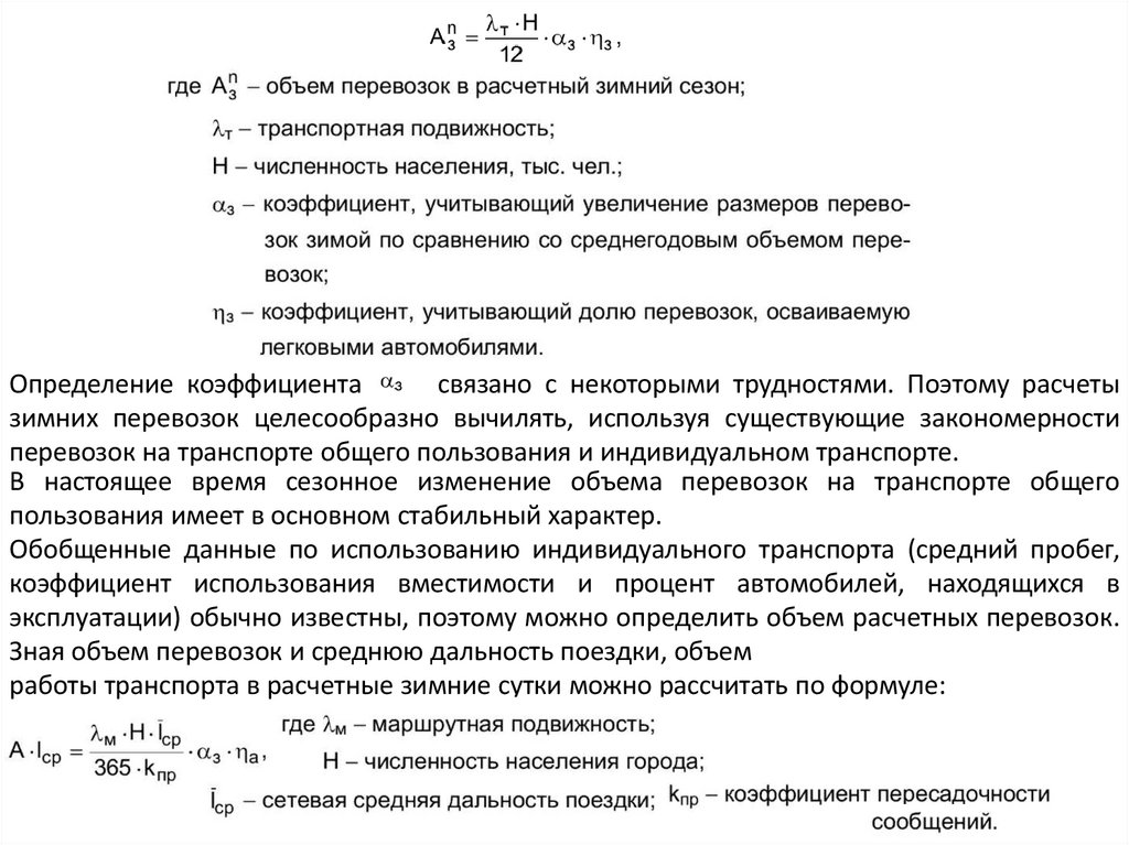
31.

Определение коэффициента
связано с некоторыми трудностями. Поэтому расчеты
зимних перевозок целесообразно вычилять, используя существующие закономерности
перевозок на транспорте общего пользования и индивидуальном транспорте.
В настоящее время сезонное изменение объема перевозок на транспорте общего
пользования имеет в основном стабильный характер.
Обобщенные данные по использованию индивидуального транспорта (средний пробег,
коэффициент использования вместимости и процент автомобилей, находящихся в
эксплуатации) обычно известны, поэтому можно определить объем расчетных перевозок.
Зная объем перевозок и среднюю дальность поездки, объем
работы транспорта в расчетные зимние сутки можно рассчитать по формуле:

32.

4 га=200х200
стадион
Плотность ср. по горо
30 000/278=108 чел/г
Пз-1
2 район
108 га
1 р-н
100 га
3 р-он
70 га
Пз-2
ПКиО

33.

Расчетная схема УДС
2
1
4
3
8
9
6
7
5
English     Русский Rules