БИБЛИОГРАФИЧЕСКИЙ СПИСОК
Приложения математического программирования
Общая постановка задач оптимизации
Критерии Сильвестра
Безусловная оптимизация и решение систем нелинейных уравнений Методы прямого поиска (нулевого порядка)
Метод сопряженных направлений (метод Пауэлла)
Модельная схема градиентных методов
Метод секущих Бройдена
Метод Пауэлла-Бройдена (PSB)
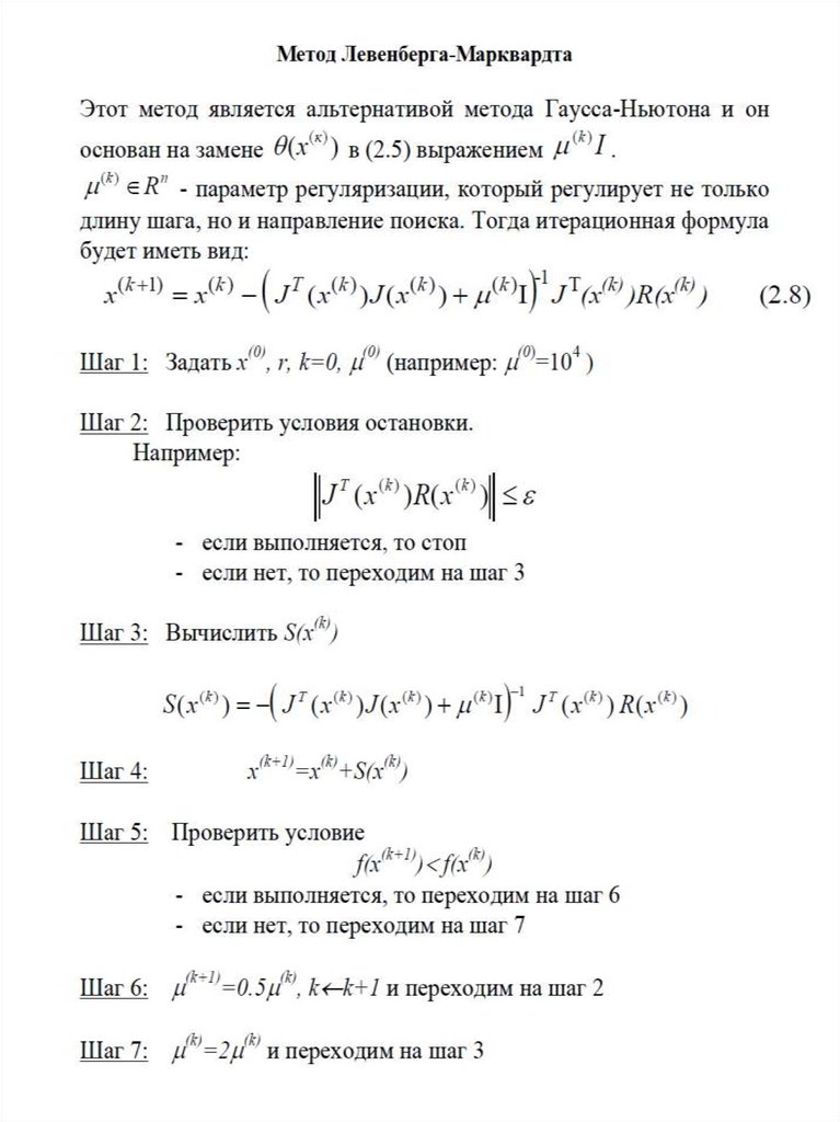
Нелинейная задача наименьших квадратов (НЗНК). Постановка НЗНК
Методы Ньютона и секущих для решения НЗНК
Методы определения шага поиска оптимума вдоль заданного направления
Метод последовательной минимизации невязок ограничений
МНОГОКРИТЕРИАЛЬНАЯ ОПТИМИЗАЦИЯ. МЕТОД ОБОБЩЕННОГО КРИТЕРИЯ.
3.01M

Презентация

1. БИБЛИОГРАФИЧЕСКИЙ СПИСОК

1. Блюмин С.Л. Нелинейный метод наименьших
квадратов и псевдообращение: Учеб. пособие / С.Л.
Блюмин, С.П. Миловидов, А.К. Погодаев. –Липецк:
ЛипПИ, 1992. – 80 с.
2. Погодаев А.К. Оптимизация, псевдообращение,
итерации и рекурсии: Учебное пособие / А.К. Погодаев,
С.Л. Блюмин, С.П. Миловидов, А.С. Сысоев – Липецк:
ЛГТУ, 2015. –195с.
3. Блюмин С.Л., Миловидов С.П. Псевдообращение:
Учеб. пособие. – Воронеж: ВорПИ – ЛипПИ, 1990. – 72 с.
4. Гребенникова, И. В. Методы оптимизации : учебное
пособие — Екатеринбург : УрФУ, 2017.— 148 с
5. Аббасов М. Э.Методы оптимизации: Учеб. пособие /
Аббасов М. Э. СПб.: Издательство “ВВМ”, 2014. - 64 с.
6. Долгополов Н.В. Методы оптимизации: учебнометодическое пособие для прак-тическихзанятий/ ЮжноРоссийский государственный политехни-ческий
университет (НПИ) имени М.И. Платова. –Новочеркасск:
ЮРГПУ (НПИ), 2017.–61с.

2. Приложения математического программирования

• оптимизация
техникоэкономических систем
• транспортные задачи
• задачи управления
• автоматика
(управление
технологическими
процессами,
роботы)
• оптимизация
информационных
систем, компьютерных сетей
• математическая
экономика
(решение
макроэкономических
задач, оптимизация моделей
предпринимательства)
• теория принятия решений и игр

3. Общая постановка задач оптимизации

Найти , opt f(x) R1 x Rn,
x – векторный аргумент, по которому ведется
оптимизация,
X – область допустимых значений x,
f(x) – целевая функция.
Введем обозначения: opt f(x)=f(x*)=f* , где
f* - оптимальное значение целевой функции,
x* - значение аргумента, при котором определяется f*.
Постановка задачи минимизации или максимизации
не нарушает общности.
min f(x) = max - f(x)
X – определяется функциями ограничения
X={g(x)>=0}, g(x) Rm, где m – количество ограничений
Часто важно различать ограничения неравенства и
строгого равенства (h(x)=0).

4.

Скалярная функция n-переменных называется
квадратичной формой, если:
(x)= xTQx,
где Q – некоторая матрица
х – вектор
Матрица Q являтся положительно-определенной
тогда и только тогда, когда значение квадратичной
формы xTQx > 0, х 0.
Матрица Q является положительнополуопределенной тогда и только тогда, когда
значение квадратичной формы xTQx 0, х и х 0,
такой что xTQx = 0.
Матрица Q является отрицательно-определенной,
если –Q - положительно-определенная матрица.
Матрица Q является отрицательнополуопределенной, если -Q – положительнополуопределенная матрица.
Матрица Q является неопределенной, если
квадратичная форма может принимать как
положительные, так и отрицательные значения.

5. Критерии Сильвестра

• Матрица положительно определена, если:
все диагональные элементы матрицы
положительны; все угловые миноры
матрицы положительны;
• Матрица отрицательно определена, если:
все диагональные элементы матрицы
отрицательны; все угловые миноры
матрицы имеют чередующиеся знаки,
начиная со знака "-".
• Матрица положительно полуопределена,
если значения диагональных элементов и
главных миноров матрицы
неотрицательны.
• Матрица неопределенна, если элементы
главной диагонали имеют разные знаки.

6. Безусловная оптимизация и решение систем нелинейных уравнений Методы прямого поиска (нулевого порядка)

7.

8.

9.

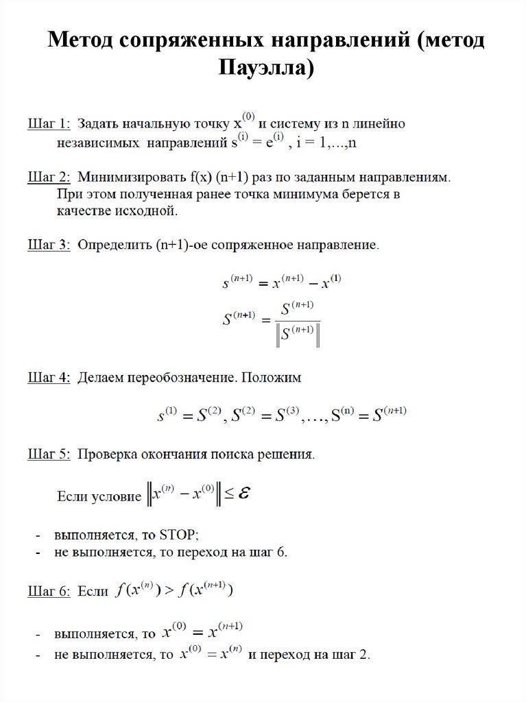
10. Метод сопряженных направлений (метод Пауэлла)

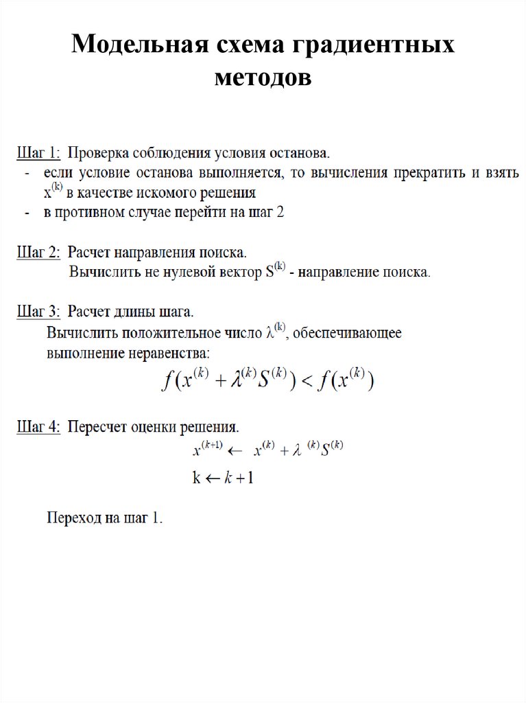
11. Модельная схема градиентных методов

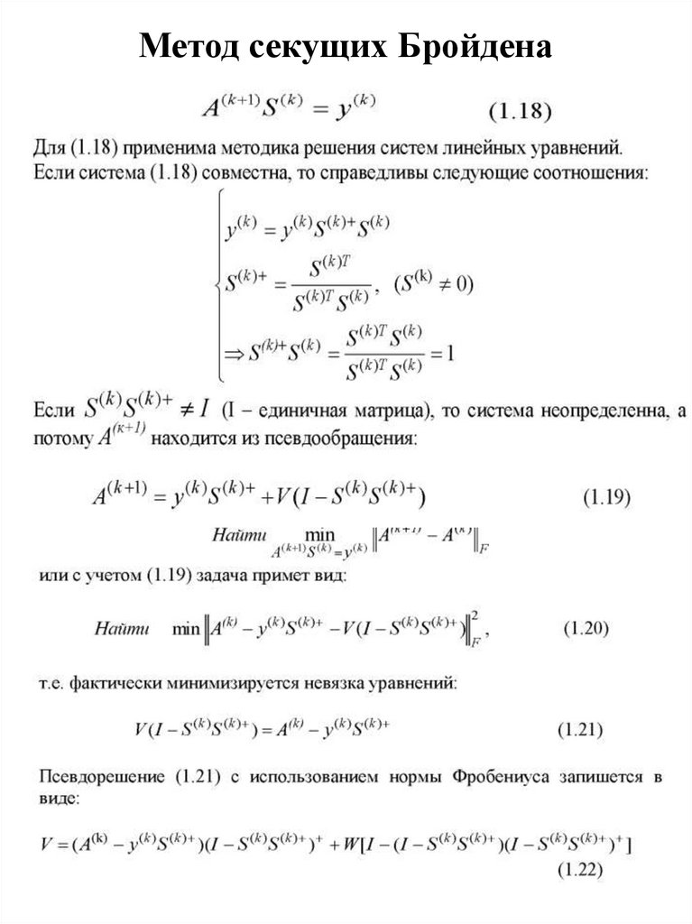
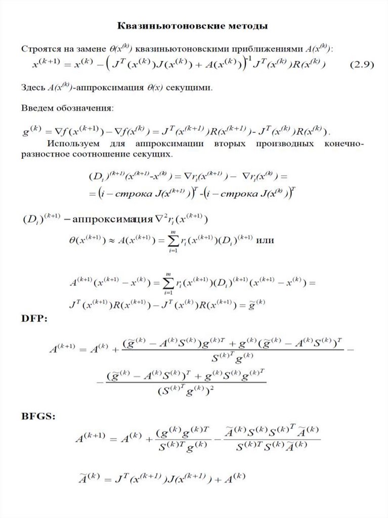
12. Метод секущих Бройдена

13.

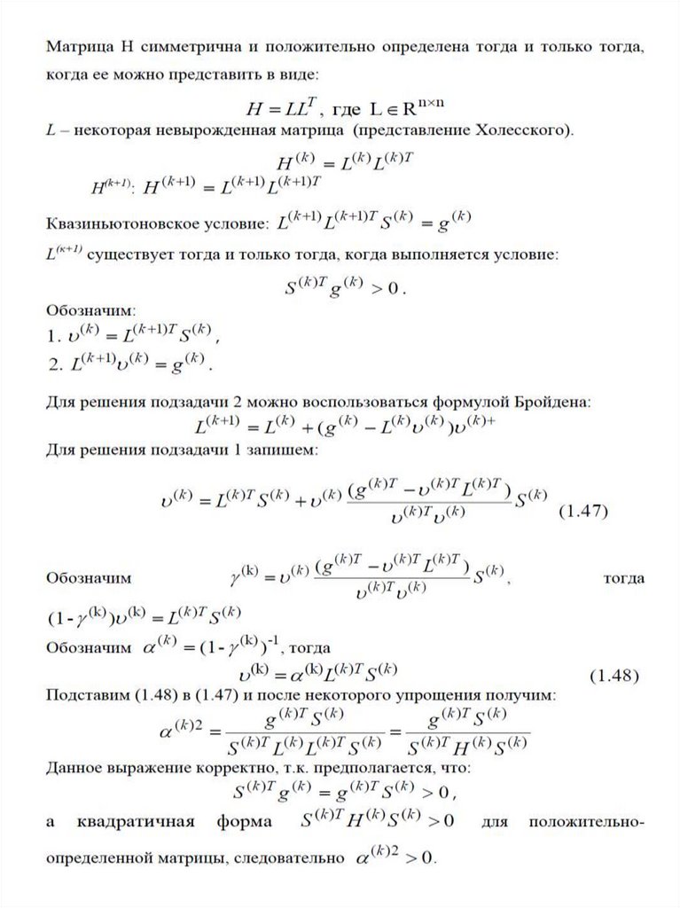
14. Метод Пауэлла-Бройдена (PSB)

15.

16.

17.

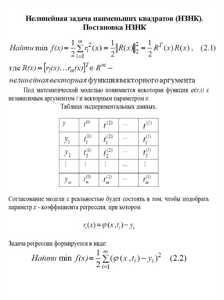
18. Нелинейная задача наименьших квадратов (НЗНК). Постановка НЗНК

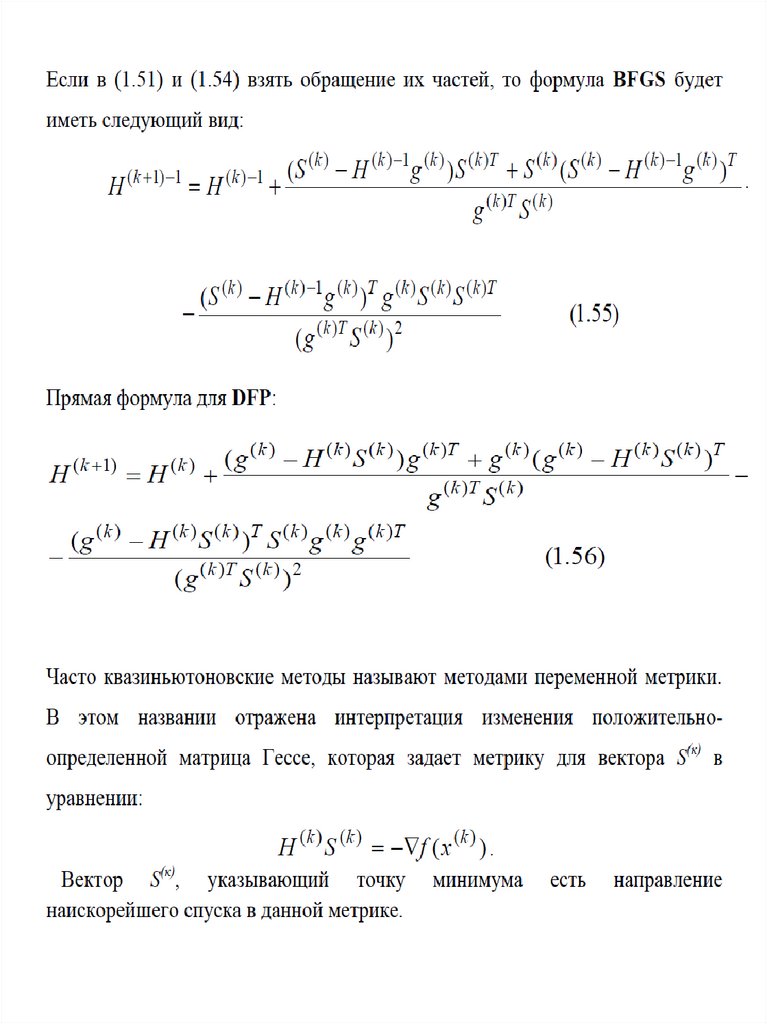
19. Методы Ньютона и секущих для решения НЗНК

20.

21.

22.

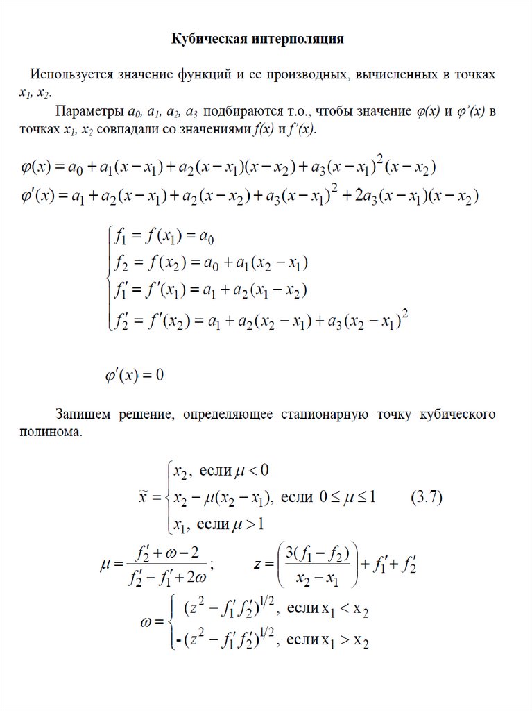
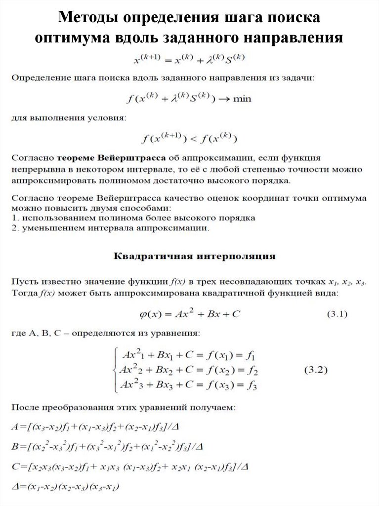
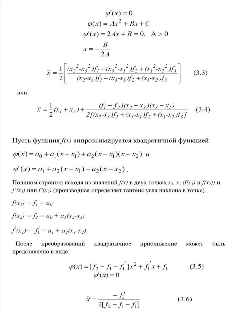
23. Методы определения шага поиска оптимума вдоль заданного направления

24.

25.

26.

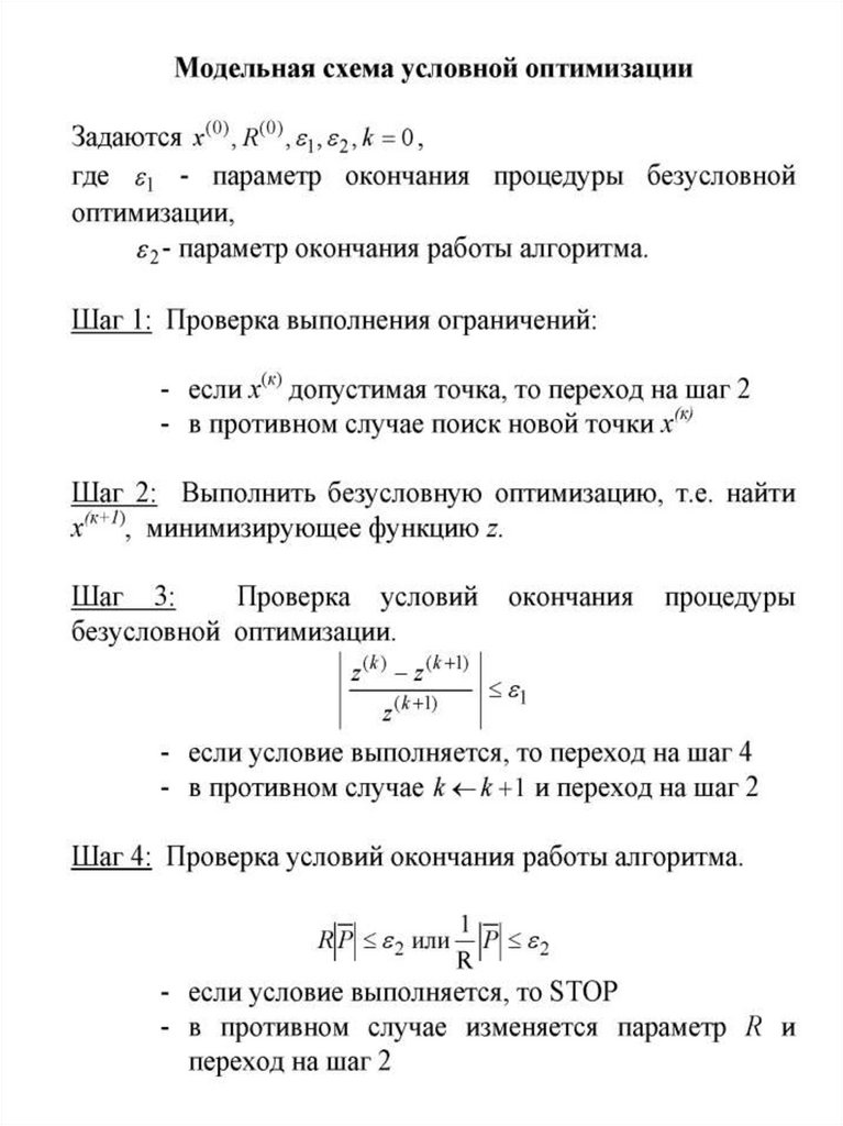
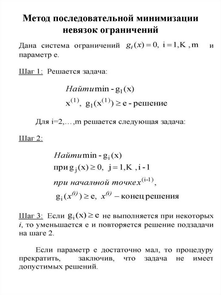
27. Метод последовательной минимизации невязок ограничений

28. МНОГОКРИТЕРИАЛЬНАЯ ОПТИМИЗАЦИЯ. МЕТОД ОБОБЩЕННОГО КРИТЕРИЯ.

English     Русский Rules