Способы определения расстояния на местности
Механические приборы и их компарирование
Измерение расстояний штриховыми мерными лентами
Поправка за наклон
Поправка за компарирование
Поправка за температуру
Оценка точности линейных измерений
Косвенное измерение расстояний на местности
Звено треугольной формы
Звено ромбической формы
Определение расстояний нитяным дальномером при горизонтальном и при наклонном положении нивелирной рейки
Измерение наклонных расстояний
Приборы для измерение расстояний на местности
Современные приборы для измерения длин линий.
7.66M
Category: geographygeography

Линейные измерения 1

1.

Линейные измерения на
местности.

2. Способы определения расстояния на местности

Измерить линию на местности- это значит определить длину её
горизонтального проложения, т.е. длину её проекции на
горизонтальную плоскость.
Измерить линию на местности можно непосредственно с помощью
механических мерных приборов и косвенно, измерив какиелибо другие величины.
Косвенные измерения расстояний в свою очередь делятся на два
способа: параллактический и дальномерный. При
параллактическом способе расстояние получается из
геометрических построений, в которых измеряется короткий
базис и малый угол- параллактический. Параллактический уголэто угол, под которым из одной конечной точки линии виден
базис, расположенный в другой конечной точке или в середине
этой линии. При дальномерном способе для измерения
расстояний применяют оптические или радиофизические
дальномеры.

3. Механические приборы и их компарирование

Механические мерные приборы относят к первой группе, они
предназначены для непосредственного измерения
расстояний.
В соответствии с ГОСТ механические мерные приборы
подразделяются:
1.
Для измерений технической точности: ленты землемерные
штриховые: ЛЗ-20, ЛЗ-24, ЛЗ-50 (Л- лента, З- землемерная, l020,24,50 – номинальная длина ленты ).
Нормативная относительная погрешность измерения расстояния
1 1 1
N 1000 3000

4.

5.

6.

7.

8.

9. Измерение расстояний штриховыми мерными лентами

Измерение расстояний штриховыми мерными лентами
заключается в последовательном уложении мерной ленты
непосредственно в створе измеряемой линии. Ведут счет числа
полных уложений ленты и измеряют остаток, составивший
менее длины мерной ленты. Фиксируется каждое уложение
ленты в створе с помощью шпилек, входящих в комплект ленты.
Работа выполняется 2-мя мерщиками: один следует впереди и
называется передним мерщиком, второй- задним мерщиком. В
конце измерений остаётся остаток “r”, меньший длины мерной
ленты, который замеряют лентой от последней выставленной
передним мерщиком шпильки до точки “В”. При взятии остатка
при определении числа целых метров необходимо
удостоверится, от какого конца ленты возрастает нумерация
метровых штрихов ленты.

10.

Порядок измерения линии лентой
Общая длина линии “АВ” подсчитывается по формуле:
S AB N 100 20 n 1 r
Где N - число передач;
n - число шпилек в комплекте;
r – остаток измеряемой линии.
Вспомогательную шпильку, от которой измеряется остаток,
не считают. В конце измерений число шпилек у заднего и
переднего мерщика вместе должно равняться числу
шпилек в комплекте.

11.

Перед началом пользования любым мерным прибором и
не реже одного раза в год в процессе его
эксплуатации выполняют компарирование.
Компарирование- процесс сравнения рабочего мерного
прибора с эталоном.
В результате компарирования получают поправку lкомп
lкомп lфакт l0
Где lфакт- фактическая длина мерного прибора;
l - номинальная длина.
0

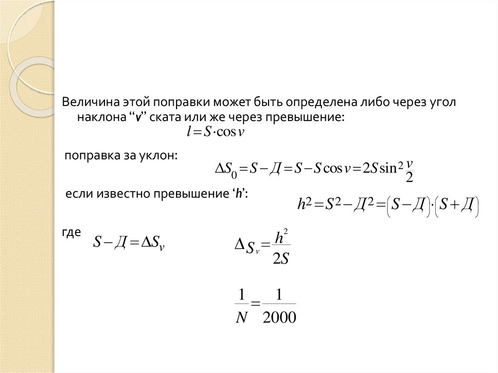
12. Поправка за наклон

Горизонтальное проложение линий.
В тех случаях когда скаты местности оказывают
значительные влияния на результат измерения,
например, ν > 1º, то необходимо вводить поправку
за наклон.
S- измеренное расстояние по скату AB.
Д- горизонтальная проекция AB.

13.

Величина этой поправки может быть определена либо через угол
наклона “v” ската или же через превышение:
l S cos v
поправка за уклон:
S0 S Д S S cos v 2S sin 2 v
2
если известно превышение ‘h’:
где
S Д Sv
h2 S 2 Д 2 S Д S Д
2
Sv h
2S
1 1
N 2000

14. Поправка за компарирование

Из сравнения рабочей мерной ленты с контрольной или из
результатов компарирования на компараторе известна
поправка lкомп,т.е. расхождение фактической длины
мерного прибора с его номинальной длиной (с его
номиналом). При измерении расстояния мерный прибор
укладывают в створе “n” раз:
S
n
l0
l0 – номинальная длина мерного прибора
т.к. “n”- число уложений, то общая поправка за
компарирование:
Sкомп lкомп n lкомп S
l0
Поправку за компарирование при измерениях
учитывают, когда
lкомп 2мм

15. Поправка за температуру

Вследствие разности температур при компарировании и при
измерении расстояния изменяется длина мерного прибора и
тем самым вносится погрешность в измеряемое расстояние.
S t S t изм t комп
S- измеряемое расстояние;
α- коэффициент линейного расширения материала мерного
прибора (для стали α=0,0000125);
t изм , t комп - температура измерения и компарирование.
При высокоточных измерениях температуру измеряют при каждом
уложении мерного прибора и поправку вводят и при меньшей
разности.

16.

Для вычисления фактической длины
наклонной линии в ее измеренное
значение надо ввести поправки: за
компарирование, за температуру и
наклон линии.
Д S S комп S t S

17. Оценка точности линейных измерений

1.
Она состоит в следующем:
Вычисляют абсолютную погрешность, как
разницу измерений прямого и обратного
направлений
m S S пр S обр
2.
Вычисляют относительную погрешность:
S пр Sобр
mS
Scр ( S пр Sобр ) /2
3.
Сравнивают ее с допустимой погрешностью

18. Косвенное измерение расстояний на местности

Вторая группа измерений расстояний включает в
себя геометрические дальномеры.
В этом случае расстояние вычисляют, измеряя
вспомогательные величины, углы и малые отрезки
длины – базисы. Вычисления проводят по формуле
тригонометрии.
Рассмотрим Базисно-параллактический способ
определения расстояний.

19.

Базисно-параллактический способ определения
расстояний
При этом способе определения расстояний на
местности выполняют геометрические построения,
в которых измеряют базисную сторону и
параллактический угол, под которым виден этот
базис с конечных точек линии. А затем по формулам
связи измеренных величин с определяемым
расстоянием вычисляют расстояние.
Распространены геометрические построения в
виде звеньев треугольной и ромбической формы.

20. Звено треугольной формы

Параллактические звенья треугольной формы.
В конечной точке А измеряемой линии АВ строят базис АС=b,
затем измеряется параллактический угол φ, расстояние АВ=Д,
вычисляют
Д bctg
Длина базиса обычно берется не более длины механического
мерного прибора (мерной ленты или рулетки).Измеряют
базис: угол φ подбирается не менее 5°

21. Звено ромбической формы

Базис b в этом случае разбивают на середине определяемого
расстояния Д. Измеряют два параллактических угла φ1 и φ2.
Расстояние АВ вычисляют по формуле:
1
Д b ctg 1 ctg 2
2
2
2
Звено ромбической формы позволяет определить расстояние
точнее, чем звено треугольной формы.
Параллактическим способом определяют расстояния,
недоступные к непосредственному измерению: через реку,
овраг, изрытую поверхность, и.т.д. Применяются при длине от
20 метров до 600 метров, а при определенных условиях
измерение до 1 км.

22. Определение расстояний нитяным дальномером при горизонтальном и при наклонном положении нивелирной рейки

Определение расстояний оптическими дальномерами
основано на решении треугольника, как и в
параллактическом способе. Но этот треугольник
образуется зрительными трубами геодезических
инструментов или специальными дальномерными
насадками на зрительные трубы геодезических
инструментов.
Самым распространенным из оптических дальномеров
является нитяной дальномер. Он имеется во всех
зрительных трубах геодезических инструментов и
относится к оптическим дальномерам с
параллактическим углом.

23.

24.

Оптические дальномеры
р – расстояние между дальномерными нитями.
n – число делений дальномерной рейки между
дальномерными нитями
D=K*n
р –коэффициент дальномера, который обычно равен 100.
n – количество делений дальномерной рейки, видимых в трубу
между дальномерными нитями

25.

Измерение наклонных расстояний
дальномером

26. Измерение наклонных расстояний

При измерении наклонных расстояний необходимо вводить
поправку за неперпендикулярность визирной оси к рейке и за
приведение длины измеренной линии к горизонтальному
проложению.
Низкая точность измерения расстояний нитяным дальномером
объясняется действием ряда причин:
1.
Неодновременность отсчитывания по дальномерным нитям.
2.
Влияние вертикальной рефракции. Нижний луч
преломляется сильнее, чем верхний, так как плотность
воздуха тем больше, чем ближе к поверхности Земли.
Ослабить можно, если применить горизонтальную рейку.
3.
Наклон рейки. Область её влияния можно уменьшить, если
рейку устанавливать для измерений по уровню.
4.
Изменение коэффициента дальномера при перефокусировке
зрительной трубы.
5.
Толщина нитей сетки.
6.
Турбулентное движение в атмосфере (конвекционные точки),
колеблющееся изображение влияет на точность взятия
отсчета.
Рекомендуется измерять расстояние не более 200 метров.

27.

В третью группу измерения расстояний
входят электронные дальномеры.
Представителями этой группы
являются светодальномеры и
радиодальномеры, лазерные рулетки

28. Приборы для измерение расстояний на местности

Радиодальномер
светодальномер
лазерная рулетка

29. Современные приборы для измерения длин линий.

Электронный тахеометр
English     Русский Rules