Основные теоретические сведения
Основные теоретические сведения
2.59M
Category: physicsphysics

Однофазный ток 2.0 (1)

1.

Получение переменного тока. Действующие
значения тока и напряжения.

2. Основные теоретические сведения

Переменным электрическим током – называют
такой ток, который периодически изменяется
по своей величине, модулю и направлению.

3.

Практические задания

4.

Электрическая цепь переменного тока с
индуктивным элементом

5. Основные теоретические сведения

Изучение цепей переменного тока существенно
отличается от цепей постоянного тока. Если в цепях
постоянного тока единственным видом сопротивления
является
активное
сопротивление
(R),
которое
преобразует электрическую энергию в тепло, то в цепях
переменного тока появляются так называемые реактивные
элементы — индуктивность (L) и емкость (C). Эти
элементы не потребляют энергию безвозвратно, а
накапливают ее в форме магнитного или электрического
поля, а затем возвращают обратно в сеть.

6.

Индуктивный элемент, или катушка индуктивности,
представляет собой проводник, намотанный в виде
спирали. Его ключевое свойство основано на законе
электромагнитной индукции Фарадея и правиле Ленца.

7.

Явление самоиндукции происходит в катушке, когда изменение
проходящего через нее тока вызывает изменение ее собственного
магнитного поля.
Согласно правилу Ленца, возникающая при
самоиндукции (напряжение) всегда направлена
препятствовать изменению тока в цепи.
этом ЭДС
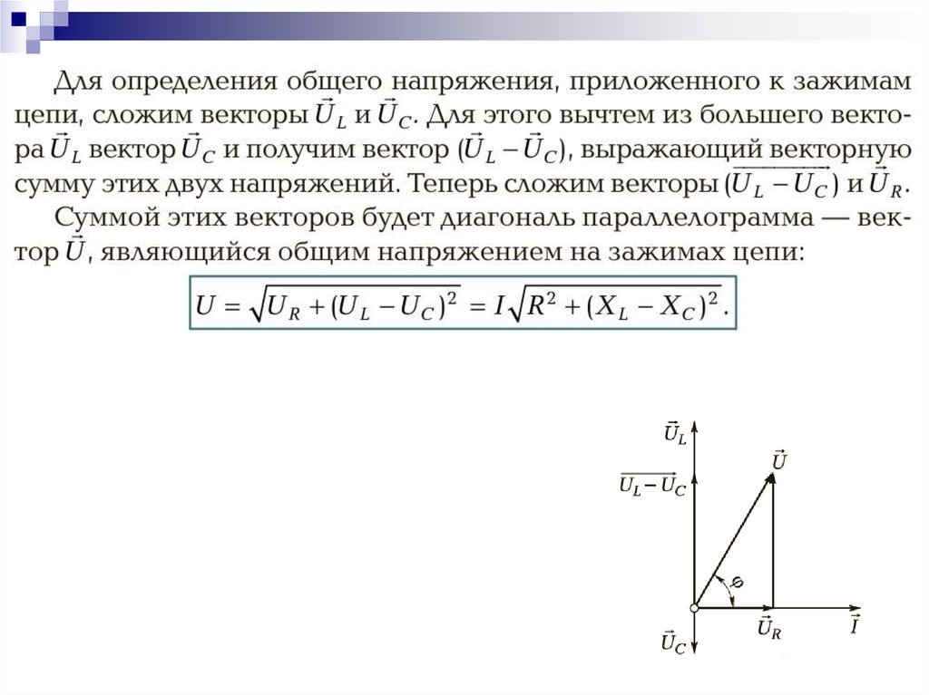
так, чтобы
- Когда ток пытается увеличиться, ЭДС самоиндукции направлена
против тока, замедляя его рост.
- Когда ток пытается уменьшиться, ЭДС самоиндукции направлена
вдоль тока, поддерживая его.
Это свойство замедлять любые изменения тока называется
индуктивностью.

8.

Представим простую
переменном токе.
электрическую
цепь,
работающую
на
В эту цепь мы включили специальную деталь — катушку
индуктивности. Эта катушка имеет мало витков и сделана из
толстого провода, поэтому её собственное электрическое
сопротивление мы считаем практически равным нулю.
Под действием напряжения (ЭДС), которое подает
генератор, в цепи течет переменный ток. Этот ток
создает вокруг катушки постоянно меняющееся
(переменное) магнитное поле. Когда это меняющееся
поле проходит через витки самой катушки, в ней
возникает ответное напряжение, которое называется
ЭДС самоиндукции.

9.

ЭДС самоиндукции можно выразить формулой:

10.

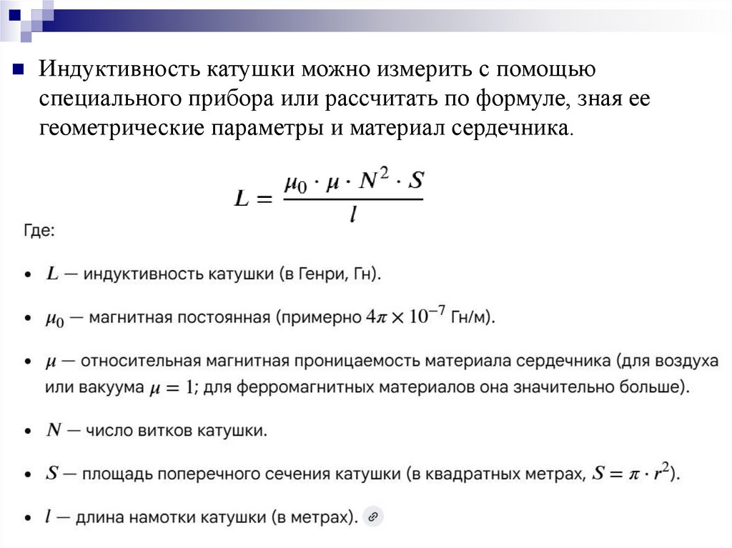
Индуктивность катушки можно измерить с помощью
специального прибора или рассчитать по формуле, зная ее
геометрические параметры и материал сердечника.

11.

Электродвижущая сила самоиндукции, согласно правилу Ленца,
всегда имеет направление, противоположное изменению внешнего
тока, что приводит к противодействию этому изменению. В цепях
переменного тока это противодействие проявляется как
индуктивное сопротивление (X L), измеряемое в Омах (Ом).
Индуктивное сопротивление зависит от следующих ключевых
параметров:
• Индуктивность катушки (L): характеристика, отражающая
способность элемента создавать магнитное поле (измеряется в
Генри, Гн).
• Частота переменного тока (f) : скорость изменения направления
тока (измеряется в Герцах, Гц, или угловой частоте (ω)

12.

Индуктивное сопротивление прямо пропорционально
индуктивности и частоте тока и рассчитывается по формуле:

13.

14.

15.

16.

17.

На графике переменный ток i показан в виде синусоиды. В
первую четверть периода сила тока i возрастает от нулевого до
максимального значения. Электродвижущая сила самоиндукции
eL согласно правилу Ленца препятствует увеличению тока в
цепи. На графике показано, что eL в это время имеет
отрицательное значение. Во вторую четверть периода сила тока в
индуктивной катушке убывает до нуля. В это. время ЭДС
самоиндукции изменяет свое направление и увеличивается,
препятствуя убыванию силы тока. Из графика видно, что ток в
цепи и ЭДС самоиндукции не совпадают по фазе. Ток опережает
ЭДС самоиндукции по фазе на четверть периода, или на угол φ =
90°, и в каждый момент времени ЭДС самоиндукции направлена
навстречу напряжению генератора и. В связи с этим напряжение
на индуктивной катушке uL и ЭДС самоиндукции eL также
сдвинуты по фазе друг относительно друга на 180°.

18.

• В цепи переменного тока, содержащей только индуктивность,
ток отстает от напряжения, вырабатываемого генератором,
на угол φ = 90° (на четверть периода) и опережает ЭДС
самоиндукции на 90°
• Напряжение опережает по фазе ток на 90°

19.

Практические задания

20.

ЭЛЕКТРИЧЕСКАЯ ЦЕПЬ ПЕРЕМЕННОГО
ТОКА С ЕМКОСТНЫМ ЭЛЕМЕНТОМ

21.

Что такое емкостной элемент?

22.

Что такое емкостной элемент?
Конденсатор — это пассивный электронный компонент,
который накапливает электрический заряд и энергию
электрического поля.
Его основная характеристика — ёмкость, которая измеряется
в фарадах (F) и показывает, какой заряд способен накопить
конденсатор при определённом напряжении.
Конденсаторы используются в различных электрических
схема и устройствах, в целом. Они применяются в качестве
накопителей энергии в источниках бесперебойного питания,
в радиотехнике для разделения частот, в фильтрах для
сглаживания сигналов и во многих других областях.

23.

Устройство и принцип работы конденсатора
Конденсатор состоит из двух проводников (называемых обкладками),
разделённых диэлектриком.
Эти части помещаются в герметичных корпус, предотвращающий
воздействие внешней среды. Обкладки часто изготавливаются из
металлической фольги или другого металлизированного материала, а в роли
диэлектрика выступают керамические, слюдяные, полимерные пластины,
бумага, воздушный слой и др.

24.

Основные характеристики конденсатора
Основной характеристикой конденсатора является его емкость,
которая измеряется в фарадах (Ф) и показывает, какое
количество заряда конденсатор может накопить при
определенном напряжении. Емкость зависит от площади
пластин, расстояния между ними и свойств диэлектрика. Чем
больше площадь пластин и меньше расстояние между ними, тем
большую емкость имеет конденсатор.
Ёмкость конденсатора обозначается буквой «C»

25.

ЭЛЕКТРИЧЕСКАЯ ЦЕПЬ ПЕРЕМЕННОГО ТОКА С
ЕМКОСТНЫМ ЭЛЕМЕНТОМ
Рассмотрим цепь переменного тока, в которую включена
электрическая емкость (конденсатор). Активным
сопротивлением этой цепи пренебрегаем (R = 0).

26.

Когда генератор переменного тока подключён к цепи с
конденсатором, полярность его зажимов меняется с частотой
ω = 2πf. Весь процесс работы цепи можно описать как
последовательность четырёх четвертей периода, в течение
которых происходит чередование заряда и разряда
конденсатора.

27.

В первой четверти периода напряжение на зажимах генератора
начинает расти от нуля — конденсатор начинает заряжаться. В
этот момент в цепи появляется ток заряда, причём его сила
максимальна в самом начале, когда конденсатор ещё не накопил
заряд. По мере накопления заряда на пластинах конденсатора
ток постепенно уменьшается и доходит до нуля, когда
конденсатор полностью заряжен. При этом напряжение на
пластинах конденсатора становится максимальным. На левой
пластине конденсатора скапливается положительный заряд
(«+»), на правой — отрицательный («–»).

28.

С началом второй четверти периода напряжение генератора
начинает убывать. Заряженный конденсатор начинает
разряжаться, отдавая накопленный заряд обратно в цепь —
возникает ток разряда. Его направление противоположно
направлению тока заряда в первой четверти.
По мере убывания напряжения генератора ток разряда
возрастает, достигая максимума к концу этой четверти, когда
напряжение на генераторе и конденсаторе приближается к нулю.

29.

В третьей четверти периода процесс повторяется, но с
обратной полярностью: напряжение генератора снова растёт, но
уже с противоположным знаком. Конденсатор начинает
заряжаться заново, однако знаки зарядов на его пластинах
меняются местами: теперь на левой пластине «–», а на правой
«+». Ток заряда появляется и постепенно убывает по мере
накопления заряда, доходя до нуля в момент максимального
напряжения на конденсаторе.

30.

В четвёртой четверти периода напряжение генератора снова
начинает убывать, и конденсатор разряжается. Направление
тока разряда противоположно току заряда из третьей четверти.
К концу этой четверти напряжение на генераторе и
конденсаторе снова становится нулевым, а ток в цепи достигает
максимума.

31.

Таким образом, за один полный период происходит два заряда и
два разряда конденсатора. Чередующиеся токи заряда и разряда
обеспечивают прохождение переменного тока по цепи. Этот
процесс непрерывно повторяется с частотой, определяемой
работой генератора. Именно благодаря этому механизму
лампочка, подключённая к сети переменного тока через
конденсатор, продолжает светиться — ток в цепи не
прерывается, хотя и меняет направление.

32.

Закон Ома для цепи переменного тока с емкостным элементом
можно определить так:

33.

34.

35.

36.

Практические задания

37.

ЭЛЕКТРИЧЕСКАЯ ЦЕПЬ ПЕРЕМЕННОГО
ТОКА С РЕЗИСТИВНЫМ ЭЛЕМЕНТОМ

38.

Резистивный элемент (активное сопротивление) — это элемент,
в котором происходит превращение электрической энергии в
полезную работу или тепловую энергию.

39.

По закону Ома поведение тока полностью зависит от напряжения:
• когда напряжение равно нулю — ток в цепи тоже равен нулю;
• когда напряжение растёт — ток возрастает;
• когда напряжение достигает максимума — ток тоже становится
максимальным;
• когда напряжение убывает — ток уменьшается;
• если напряжение меняет направление — ток также меняет
направление.

40.

В цепи переменного тока с активным сопротивлением по мере
изменения по величине и направлению напряжения
одновременно пропорционально изменяются величина и
направление тока.
Это значит, что ток и напряжение совпадают по фазе.

41.

42.

ЦЕПЬ ПЕРЕМЕННОГО ТОКА
С АКТИВНЫМ, ИНДУКТИВНЫМ И ЕМКОСТНЫМ
СОПРОТИВЛЕНИЯМИ

43.

При расчёте цепей переменного тока мы используем те же
законы, что и для цепей постоянного тока — закон Ома и законы
Кирхгофа. Но есть важное отличие: в цепях переменного тока
нужно учитывать, что токи и напряжения могут не
совпадать по фазе — между ними возникает сдвиг фаз.
Рассмотрим цепь переменного тока, собранную по схеме. В
неё последовательно включены три элемента:

44.

Когда к такой цепи прикладывают переменное напряжение, по
ней начинает течь переменный ток. Теперь, используя закон
Ома, можно рассчитать, какое падение напряжения будет на
каждом из трёх элементов цепи:
Эти падения напряжения имеют соответствующие углы сдвига
фаз по отношению к общему току цепи I.

45.

Построим векторную диаграмму тока и напряжений для
рассматриваемой цепи.
Шаг 1. Откладываем вектор тока
Поскольку все элементы соединены последовательно, через них протекает
один и тот же ток (I).
Начинаем построение диаграммы с вектора тока:
откладываем его горизонтально (в выбранном масштабе) — это наша
базовая линия отсчёта.

46.

Построим векторную диаграмму тока и напряжений для
рассматриваемой цепи.
Шаг 2. Вектор напряжения на активном сопротивлении (UR)
В цепи с активным сопротивлением (R) ток и напряжение совпадают по
фазе. Это значит: вектор напряжения UR будет направлен точно вдоль
вектора тока (I) — как будто «лежит» на нём;
фаза напряжения и тока здесь идентична, никаких сдвигов нет.

47.

Построим векторную диаграмму тока и напряжений для
рассматриваемой цепи.
Шаг 3. Вектор напряжения на индуктивности (UL)
Особенность индуктивности (L) — её напряжение опережает ток на 90°.
Поэтому: вектор напряжения UL откладываем перпендикулярно вверх
относительно вектора тока (I); угол между I и UL — 90° (это классический
фазовый сдвиг для индуктивности);

48.

Построим векторную диаграмму тока и напряжений для
рассматриваемой цепи.
Шаг 4. Вектор напряжения на ёмкости (UC)
У ёмкости (C) ситуация обратная: её напряжение отстаёт от тока на 90°.
Следовательно: вектор напряжения UC откладываем перпендикулярно вниз
относительно вектора тока (I);
угол между I и UC — тоже 90°, но в противоположную сторону по
сравнению с UL; на диаграмме это выглядит как «опускание» от линии
тока.

49.

50.

51.

Полная проводимость (Y) — величина, обратная полному
сопротивлению (Z) цепи переменного тока.
Она характеризует способность цепи проводить электрический
ток с учётом всех видов сопротивлений: активного, индуктивного
и ёмкостного. Измеряется в сименсах (См).
English     Русский Rules