Практическая работа по теме: «Управление в логистических системах»
Задача 1. «Экономическая оценка эффективности дополнительных финансовых инвестиций в развитие логистической системы (на примере
Исходные данные для решения
Шаг 5. Определение рентабельности
Производительность труда может выражаться: в стоимостном выражении: А = Доход\численность рабочих (руб.\чел); (13) в
Шаг 9. Оценка экономической эффективности В нашем конкретном случае экономическая оценка эффективности дополнительных
236.60K

Задача по логист системам +

1. Практическая работа по теме: «Управление в логистических системах»

2. Задача 1. «Экономическая оценка эффективности дополнительных финансовых инвестиций в развитие логистической системы (на примере

транспортного комплекса)».
Условие задачи: Транспортный комплекс осуществляет
доставку продукции потребителям в среднем количестве 5000 тыс.т.,
в том числе:
- железнодорожным транспортом – 2800 тыс.т.;
- автомобильным транспортом – 2000 тыс.т.;
- воздушным транспортом – 200 тыс.т.
Требуется определить изменение основных показателей работы
различных видов транспорта в зависимости от капиталовложений,
рассчитав: грузооборот, доходы, фондоотдачу, рентабельность,
прибыль, производительность труда, численность работников,
себестоимость перевозок.
Период до инвестиций принимается за базовый, а после
инвестиций – за плановый.

3. Исходные данные для решения


п/п
Показатель
Ж/Д
А/Т
В/Т
Т/К
1.
Средняя дальность перевозок, км
240
260
390
250
2.
620
900
3300
4820
3.
Основные производственные фонды, усл.
млн.руб.
Оборотные фонды, усл. млн.руб.
100
140
600
840
4.
Численность работников
1500
900
600
3000
5.
Эксплуатационные расходы, в т.ч
накладные, усл. тыс.руб.
26000
10400
29000
8700
11700
2340
66700
21440
6.
Удельный вес условно-постоянных
расходов %от общей суммы
эксплуатационных расходов
Доля работников, зависящих от объёма
работ,%
Доходная ставка, усл. коп. на 1 ткм
40
30
20
35
60
70
80
75
8,0
12,0
22,0
16,0
7.
8.
Финансовые инвестиции, усл. млн.руб.
в основные производственные фонды,
в оборотные средства
10. Прирост объема перевозок за счет
дополнительных инвестиций, тыс. т.
9.
108
20
320
120
120

4.

Шаг 1. Расчет грузооборота
Грузооборот - это произведение перевозимых грузотонн на среднюю
дальность пути следования, выражается в тонно-километрах, исходя, из
которого в дальнейшем определяется общий доход от перевозок, так как
доход приносит каждый километр по пути транспортирования грузов.
Гр = Wпер × J
Где
Wпер – общий объём перевозок
J - средняя дальность перевозок
(1)

5.

Под средней дальностью перевозок, подразумевается перевозка
грузов с учетом возвращения транспорта в исходное место назначения.
А в случае если дана дальность перевозок только в одно
направление, то этот показатель дальности надо умножить на два.
Грузооборот в базовом периоде:
Ж/Д Грбаз= 2,8*240= 672 млн.ткм
Грузооборот в плановом периоде:
Гринв=(2,8+0,32) *240=748,8 млн.ткм
А/Т Грбаз=2*260=520 млн.ткм
Гринв=(2+0,12) *260=551,2 млн.ткм
В/Т Грбаз=0,2*390=78 млн.ткм
Гринв=(0,2+0,12) *390=124,8 млн.ткм
Т/К Грбаз=5*250=1250 млн.ткм
Грузооборот по ТК:
Ж/Д в Т/К Гринв=(5+0,32) *250=1330 млн.ткм
В/Т в Т/К Гринв=(5+0,12) *250=1280 млн.ткм
А/Т в Т/К Гринв=(5+0,12) *250=1280 млн.ткм

6.

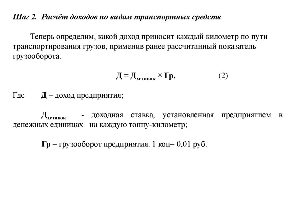
Шаг 2. Расчёт доходов по видам транспортных средств
Теперь определим, какой доход приносит каждый километр по пути
транспортирования грузов, применив ранее рассчитанный показатель
грузооборота.
Д = Дхставок × Гр,
Где
(2)
Д – доход предприятия;
Дхставок
- доходная ставка, установленная предприятием в
денежных единицах на каждую тонну-километр;
Гр – грузооборот предприятия. 1 коп= 0,01 руб.

7.

Доход в базовом периоде:
Доход в плановом периоде:
Ж/Д Дбаз= 0,08*672= 53,76 млн.руб.
Дринв=0,08*748,8=59,9 млн.руб.
А/Т Дрбаз=0,12*520= 62,4 млн.руб.
Дринв=0,12*551,2=66,14 млн.руб.
В/Т Дрбаз=0,22*78=17,16 млн.руб.
Дринв=0,22*124,8=27,46 млн.руб.
Т/К Дрбаз=0,16*1250=200 млн.руб.
Доход по ТК:
Ж/Д в Т/К Дринв=0,16*1330=212,8 млн.руб
В/Т в Т/К Дринв=0,16*1280=204,8 млн.руб
А/Т в Т/К Дринв=0,16*1280=204,8 млн.руб

8.

Шаг 3. Определение фондоотдачи
Фондоотдача - это обобщающий показатель использования всей
совокупности основных средств.
Чем он выше, тем более эффективно они используются, низкий
свидетельствует о недостаточном объеме продаж или о слишком высоком
уровне капитальных вложений.
Фондоотдача – это отношение дохода к стоимости основных фондов
или средств (формулы 3, 4)
(3)
где Д – годовой доход
Сосн.фондов– стоимость основных фондов
(4)

9.

Фондоотдача в базовом периоде:
Фондоотдача в плановом периоде:
Ж/Д Фотдбаз=53,76/620=0,087 млн.руб.
Фотдинв=59,9/620=0,097 млн.руб.
А/Т Фотдбаз=62,4/900=0,069 млн.руб.
Фотдинв=66,14/900=0,073 млн.руб.
В/Т Фотдбаз=17,16/3300=0,0052 млн.руб.
Фотдинв=27,46/3300=0,0083 млн.руб.
Т/К Фотдбаз=200/4820=0,0415 млн.руб.
Фондоотдача по ТК:
Ж/Д в Т/К Ф=212,8/(4820+108) =0,0433 млн.руб.
В/Т в Т/К Ф=204,8/(4820+108)=0,0416 млн.руб.
А/Т в Т/К Ф=204,8/(4820+108) =0,0416 млн.руб.

10.

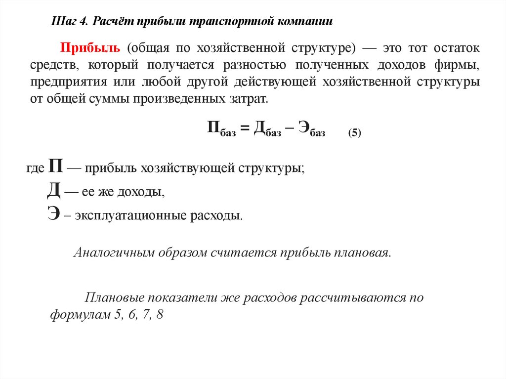
Шаг 4. Расчёт прибыли транспортной компании
Прибыль (общая по хозяйственной структуре) — это тот остаток
средств, который получается разностью полученных доходов фирмы,
предприятия или любой другой действующей хозяйственной структуры
от общей суммы произведенных затрат.
Пбаз = Дбаз – Эбаз
(5)
где П — прибыль хозяйствующей структуры;
Д — ее же доходы,
Э – эксплуатационные расходы.
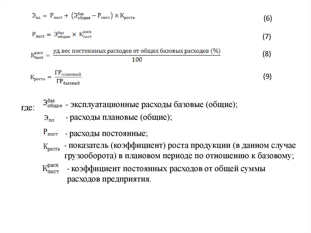
Аналогичным образом считается прибыль плановая.
Плановые показатели же расходов рассчитываются по
формулам 5, 6, 7, 8

11.

(6)
(7)
(8)
(9)
где:
- эксплуатационные расходы базовые (общие);
- расходы плановые (общие);
- расходы постоянные;
- показатель (коэффициент) роста продукции (в данном случае
грузооборота) в плановом периоде по отношению к базовому;
- коэффициент постоянных расходов от общей суммы
расходов предприятия.

12.

Прибыль
Прибыль в базовом периоде:
Прибыль в плановом периоде
Ж/Д Пбаз=53,76-26=27,76 млн.руб.
Пинв=59,9-27,78=32,12 млн.руб.
А/Т Пбаз=62,4-29=33,4 млн.руб.
Пинв=66,14-30,22=35,92 млн.руб.
В/Т Пбаз=17,16-11,7=5,46 млн.руб.
Пинв=27,46-17,32=10,14 млн.руб.
Т/К Пинв=200-66,7=133,3 млн.руб.
Прибыль по ТК:
Ж/Д в Т/К Пинв=212,8-69,47=143,32 млн.руб.
А/Т в Т/К Пинв=204,8-67,74=137,06 млн.руб.
В/Т в Т/К Пинв=204,8-67,74=137,06 млн.руб.

13.

Определение расходов
Ж/Д Рпост=26*(40/100)= 10,4
А/Т Рпост=29*(30/100)= 8,7
В/Т Рпост=11,7*(20/100)= 2,34
Т/К Рпост=66,7*(35/100)= 23,3
общие плановые расходы:
Ж/Д Эпл=10,4+(26-10,4) * 1,114=27,78 млн.руб.
А/Т Эпл=8,7+(29-8,7) * 1,06=30,22 млн.руб
В/Т Эпл=2,34+(11,7-2,34) * 1,6=17,32 млн.руб
плановые расходы по ТК
Ж/Д в Т/К Эпл=23,3+(66,7-23,3) *1,064=69,47млн.руб
А/Т в Т/К Эпл=23,3+(66,7-23,3) * 1,024=67,47млн.руб
В/Т в Т/К Эпл=23,3+(66,7-23,3) * 1,024=67,47млн.руб

14. Шаг 5. Определение рентабельности

Рентабельность - это относительная величина, выраженная в
процентах (или коэффициентом) и характеризующая эффективность
применения в производстве ресурсов овеществленного труда или издержек
производства.
Рассчитать рентабельность активов, которая является показателем,
отражающим способность предприятия использовать оборотный и необоротный
капиталы и свидетельствующим о том, сколько денежных единиц потребовалось
для получения одной единицы прибыли.
(10)
- рентабельность активов

15.

Рентабельность в базовом периоде:
Рентабельность в плановом периоде:
Ж/Д rбаз=27,76/(620+100)=0,0386
r инв=32,12/(620+100+108+20)=0,0379
А/Т rбаз=33,4/(900+140)=0,03212
r инв=35,92/(900+140+128)=0,0308
В/Т rбаз=5,46/(3300+600)=0,0014
r инв=10,14/(3300+600+128)=0,0025
Т/К rбаз=133,3/(4820+840)=0,0236
Рентабельность по ТК:
Ж/Д в Т/К rинв=143,32/(4820+840+128)=0,02476
А/Т в Т/К rинв=137,06/(4820+840+128)=0,02368
В/Т в Т/К rинв=137,06/(4820+840+128)=0,02368

16.

Шаг 6. Расчёт численности работников в планируемом периоде
В данном случае рассматривается численность работников
транспортного комплекса после инвестирования капитала в данный комплекс.
(11)
- доля работников, зависящих от объёма работ, %
- Коэффициент роста W грузооборота (формула 12)
(12)

17.

Расчет численности работников в планируемом периоде
Ж/Д Чпл=1500 * 60/100 * 1,114+1500 * 100- 60/100=1603
А/Т Чпл=900 * 70/100 * 1,06+900 * 100-70/100=938
В/Т Чпл=600 * 80/100 * 1,6+600 * 100-80/100=888
Расчет численности работников по ТК
Ж/Д в Т/К Чпл=3000 * 75/100 * 1,064+3000 * 100-75/100=3144
А/Т в Т/К Чпл=3000 * 75/100 * 1,024+3000 * 100-75/100=3054
В/Т в Т/К Чпл=3000 * 75/100 * 1,024+3000 * 100-75/100=3054

18. Производительность труда может выражаться: в стоимостном выражении: А = Доход\численность рабочих (руб.\чел); (13) в

Шаг 7. Изменение уровня производительности труда
Производительность - это показатель среднего объема продукта или
реальной продукции на единицу затраченных ресурсов.
Производительность труда- это общий объем продукции, деленный
на количество затраченного на его производство трудовых ресурсов.
Производительность труда может выражаться:
в стоимостном выражении:
А = Доход\численность рабочих (руб.\чел);
(13)
в натуральном выражении:
А = Грузооборот\численность рабочих (т.км\чел.)
(14)

19.

7. Изменение уровня производительности труда
В стоимостном выражении
В базовом периоде
Ж/Д Абаз=53,76/1500=0,03584
А/Т Абаз=62,4/900=0,0693
В/Т Абаз=17,16/600=0,0286
Т/К: Аинв=200/3000=0,06666
в планируемом периоде
Аинв=59,9/1603=0,03737
Аинв=66,14/938=0,071
Аинв=27,46/888=0,0309
по ТК
Ж/Д в Т/К Аинв=212,8/3144=0,06768
А/Т в Т/К Аинв=204,8/3054=0,06706
В/Т в Т/К Аинв=204,8/3054=0,06706

20.

В натуральном выражении
В базовом периоде
в планируемом периоде
Ж/Д Абаз=672/1500=0,448
А/Т Абаз=520/900=0,578
В/Т Абаз=78/600=0,13
Т/К: Аинв=1250/3000=0,417
Аинв=748,8/1603=0,467
Аинв=551,2/938=0,5888
Аинв=124,8/888=0,141
по ТК
Ж/Д в Т/К Аинв=1330/3144=0,423
А/Т в Т/К Аинв=1280/3054=0,419
В/Т в Т/К Аинв=1280/3054=0,419

21.

Шаг 8. Расчет себестоимости перевозок.
Себестоимость перевозок – это те расходы, которые затрачивает ТК на
каждую тонну за километр (формулы (15), (16)).
(15)
(16)
Ж/Д Sбазбаз=26/672=0,0387
Ж/Д Sпл=27,78/748,8=0,037
А/Т Sбазбаз=29/520=0,0558
А/Т Sпл=30,22/551,2=0,0548
В/Т Sбазбаз=11,7/78=0,15
В/Т Sпл=17,32/124,8=0,1388
Т/К Sбазбаз=66,7/1250=0,0534
Ж/Д в Т/К Sпл=69,48/1330=0,0522
А/Т в Т/К Sпл=67,74/1280=0,0529
В/Т в Т/К Sпл=67,74/1280=0,0529

22. Шаг 9. Оценка экономической эффективности В нашем конкретном случае экономическая оценка эффективности дополнительных

финансовых инвестиций в развитие транспортного комплекса по методу
приведённых затрат рассчитывается по формуле 17.
(17)
- приведённые затраты;
- коэффициент эффективности
(18)
- Время или период вложения инвестиций (выберем его, например, равным
пяти годам)
Рассчитаем общую эффективность данного проекта по формуле 19:
(19)
- прирост прибыли;
- капитальные вложения, вызвавшие прирост прибыли.
Для наглядности рассчитаем фактическое время окупаемости данного проекта
(формула 20):
(20)

23.

9. Оценка экономической эффективности
Рприв ж/д = (620+100+108+20) *0,2+ 27,78 = 197,38
Рприв а/в = (900+140+108+20) *0,2+ 30,22 = 263,82
Рприв в/т = (3300+600+108+20) *0,2+ 17,32 = 822,92
Эф = (32,12 – 27,76)/128 = 0,0341
Т = 128/(32,12-27,76) = 29,36 лет

24.


1
2
3
4
5
6
7
8
9
10
11
Наименование
показателя
Грузооборот, млн. ткм
Доходы, млн. руб
Расходы, млн. руб
Фондоотдача
Рентабельность
Прибыль, млн. руб
Ж/д б
Ж/д пл
А/в б
А/в пл
В/т б
В/т пл
672
53,76
26
0,087
0,0386
748,8
59,9
27,78
0,097
0,0379
520
62,4
29
0,069
0,0321
551,2
66,14
30,22
0,073
0,0308
78
17,16
11,7
0,0052
0,0014
124,8
27,46
17,32
0,0083
0,0025
27,76
32,12
33,4
35,92
5,46
10,14
Производительность
труда, руб/чел
0,0358
0,0374
0,0693
0,071
0,0286
0,0309
Производительность
труда, млн. ткм/чел
0,448
0,467
0,578
0,589
0,13
0,141
1500
1603
900
938
600
888
0,0387
0,037
0,0558
0,0548
0,15
0,139
Численность
работников
Себестоимость,
руб/ткм
Кроста, %
11,43
6
60

25.

Наименование показателя

Т/К
Т/К пл в
Ж/д
Т/К пл в А/в Т/К пл в В/т
1
Грузооборот, млн. ткм
1250
1330
1280
1280
2
Доходы, млн. руб
200
212,8
204,8
204,8
3
Расходы, млн. руб
66,7
69,47
67,74
67,74
4
Фондоотдача
0,0415
0,043
0,0416
0,0416
5
Рентабельность
0,0236
0,0248
0,0237
0,0237
6
Прибыль, млн. руб
133,3
143,32
137,06
137,06
7
Производительность труда,
руб/чел
0,0667
0,0677
0,0671
0,0671
Производительность труда,
млн. ткм/чел
0,417
0,423
0,419
0,419
9
Численность работников
3000
3144
3054
3054
10
Себестоимость, руб/ткм
0,0534
0,0522
0,0529
0,0529
11
Кроста, %
6,4
2,4
2,4
8

26.

Вариант №1

п/п
Показатель
Ж/Д
А/Т
В/Т
Т/К
1.
Средняя дальность перевозок, км
Основные производственные фонды,
усл. млн.руб.
Оборотные фонды, усл. млн.руб.
Численность работников
Эксплуатационные расходы, в т.ч
накладные, усл. тыс.руб.
Удельный вес условно-постоянных
расходов %от общей суммы
эксплуатационных расходов
Доля работников, зависящих от объёма
работ,%
Доходная ставка, усл. коп. на 1 ткм
Финансовые инвестиции, усл. млн.руб.
в основные производственные фонды,
в оборотные средства
Прирост объема перевозок за счет
дополнительных инвестиций, тыс. т.
350
480
380
800
540
1940
370
3230
80
1300
18000
3800
40
50
740
22000
9400
30
270
350
6500
2500
20
400
2390
46500
15700
35
60
70
80
75
15,0
20,0
38,0
16,0
2.
3.
4.
5.
6.
7.
8.
9.
10.
90
13,5
410
250
700

27.

Вариант №2

п/п
Показатель
Средняя дальность перевозок, км
2. Основные производственные фонды,
усл. млн.руб.
3. Оборотные фонды, усл. млн.руб.
4. Численность работников
5. Эксплуатационные расходы, в т.ч
накладные, усл. тыс.руб.
6. Удельный вес условно-постоянных
расходов %от общей суммы
эксплуатационных расходов
7. Доля работников, зависящих от объёма
работ,%
8. Доходная ставка, усл. коп. на 1 ткм
9. Финансовые инвестиции, усл. млн.руб. в
основные производственные фонды, в
оборотные средства
10. Прирост объема перевозок за счет
дополнительных инвестиций, тыс. т.
1.
Ж/Д
А/Т
В/Т
Т/К
270
540
290
750
420
2860
280
4150
50
1250
25000
7900
40
70
800
27000
5600
30
330
490
10800
1500
20
450
2540
62800
15000
35
60
70
80
75
9
11,0
25,0
15,0
100
15
360
170
150
English     Русский Rules