Тема урока: плотность вещества и единицы измерения плотности Цель урока: познакомиться с физической величиной плотности и её
Спасибо за урок!
46.68M
Category: physicsphysics

Презентация плотность

1.

«Успех не случаен. Это труд,
настойчивость, обучение, жертвы и
любовь к делу, которое ты делаешь.»
Пеле (футболист)
(Э́дсон Ара́нтис ду Насиме́нту)
23 октября 1940 г. – 29 декабря 2022 г..

2.

«Тайна подводной лодки»
Как вы думаете, как такая огромная
металлическая махина может то
погружаться, то всплывать? Ведь она
сделана из металла, а металл тонет!
Всё дело в изменении плотности! Сегодня
мы узнаем, как это свойство вещества
помогает и инженерам, и природе.

3. Тема урока: плотность вещества и единицы измерения плотности Цель урока: познакомиться с физической величиной плотности и её

единицами измерения

4.

Что же такое плотность?
Все тела вокруг нас состоят из мельчайших
частиц — атомов и молекул.
Но не все вещества одинаковые! У одних
атомы крупнее, у других мельче
У одних они расположены близко друг к
другу, а у других — на расстоянии.

5.

Представь себе два ящика одинакового размера.
В один мы сложили железные шарики, а в
другой — деревянные кубики.
Снаружи ящики одинаковые, но внутри
первый окажется тяжелее — ведь в нём
больше вещества в том же объёме!
Вот это и есть плотность — насколько
“плотно” вещество упаковано внутри.

6.

Пример из жизни
Возьмем килограмм железа и килограмм дерева.
Масса у них одинаковая — по
килограмму.
Но объём разный: железо занимает
меньше места,
а дерево — гораздо больше, потому что
частицы в нём расположены рыхло.
Поэтому мы говорим: Железо плотнее дерева.

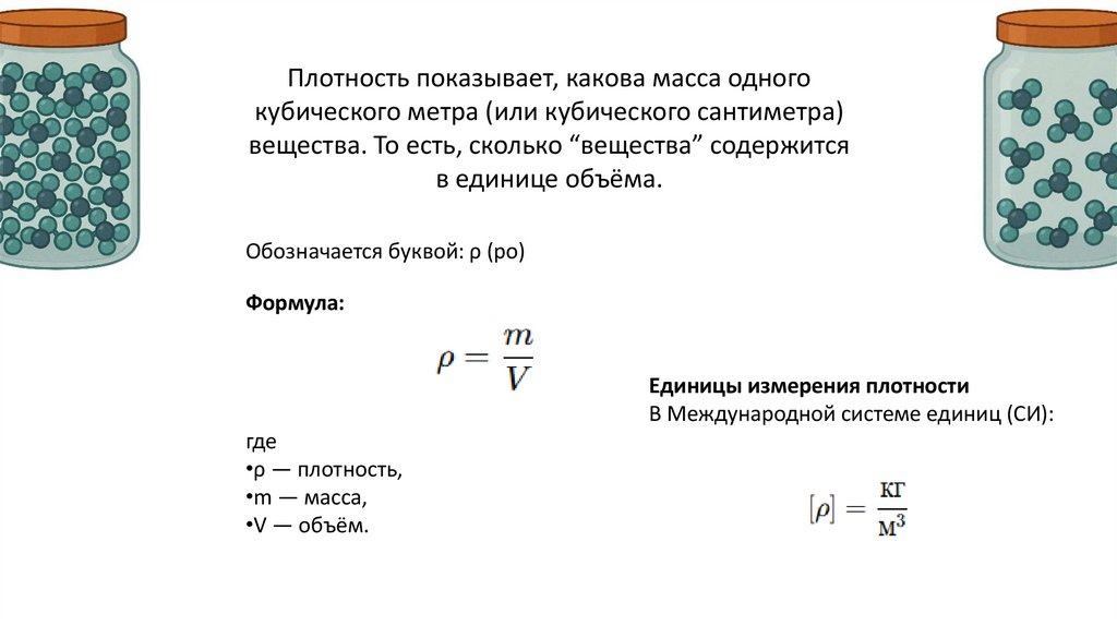
7.

Плотность показывает, какова масса одного
кубического метра (или кубического сантиметра)
вещества. То есть, сколько “вещества” содержится
в единице объёма.
Обозначается буквой: ρ (ро)
Формула:
Единицы измерения плотности
В Международной системе единиц (СИ):
где
•ρ — плотность,
•m — масса,
•V — объём.

8.

Измерение плотности вещества
Чтобы узнать, насколько вещество плотное,
нам нужно знать две физические величины:
массу тела и его объём.
1. Измеряем массу
Массу измеряют на весах.
Если это кусочек металла, камень или деревянный
брусок — просто положи его на чашку весов.
Если это жидкость, то сначала взвешивают пустой
сосуд (например, мензурку), а потом — сосуд с
жидкостью, и вычитают массу пустого.
А дальше — просто
подставить в формулу:

9.

2. Измеряем объём
Если тело правильной формы — куб, цилиндр,
параллелепипед —можно воспользоваться линейкой
и формулой для объёма.
Например:
(для прямоугольного бруска)
Если тело неправильной формы, его объём находят с
помощью мензурки —наливают в неё воду,
запоминают уровень, опускают тело и смотрят, на
сколько поднялся уровень жидкости.
Разность уровней и есть объём тела.

10.

У каждого вещества — своя плотность
Каждое вещество в природе имеет свою уникальную
плотность. Это как «паспорт» вещества — по нему
можно отличить одно от другого.
Чтобы не измерять каждый раз массу и объём,
учёные давно измерили плотность всех основных
веществ и занесли их в специальную таблицу
плотностей.
Эта таблица — наш помощник: по ней можно
быстро определить, из какого вещества сделано
тело, или наоборот — зная вещество, вычислить
массу или объём.

11.

В таблице напротив каждого вещества записано число — его плотность.
Вещество
Плотность (г/см³)
Плотность (кг/м³)
Вода
Железо
Алюминий
1,0
7,8
2,7
1000
7800
2700
Ртуть
Золото
13,6
19,3
13600
19300
Если вещество известно, можно найти его плотность в таблице
—и по ней вычислить массу или объём при решении задач.

12.

13.

Задача 1.
Масса бруска 270 г, объём 100 см³. Найдите
плотность вещества и определите, из какого
вещества изготовлено тело.
Решение
1.Формула:
Сравним с таблицей плотностей веществ
Вещество: алюминий.
2. Подставим значения:

14.

Задача 2.
Масса детали 1,56 кг, плотность стали
7800 кг/м3 . Определите объем.
Ход решения
1.Основная формула плотности:
Преобразуем формулу

15.

Задача 3.
Найти массу фарфоровой пробки,
изображённой на рисунке. Плотность
фарфора
English     Русский Rules