Двойственные задачи ЛП Лекция 4
План
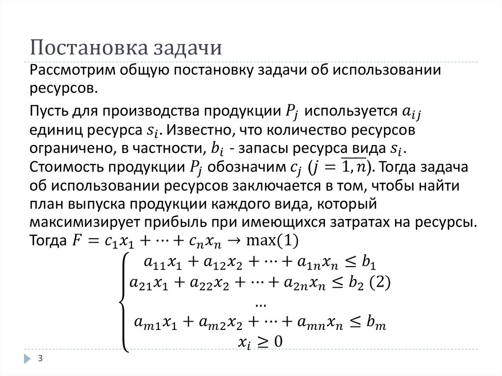
Постановка задачи
Постановка задачи
Постановка задачи
Постановка задачи
Общая постановка
Прямая и двойственная задачи
Первая теорема двойственности
Экономическая интерпретация первой теоремы двойственности
Вторая теорема двойственности
Вторая теорема двойственности
Вторая теорема двойственности
Способ нахождения решения двойственной задачи по прямой задаче
Теоремы двойственности
Теоремы двойственности
Задача об оптимальном распределении ресурсов (оптимальном выпуске)
Исходные данные
Математическая модель задачи
Решение. Графический поиск точки максимума
Решение. Определение координат
Решение. Интерпретация результатов
Обозначения
Математическая модель задачи
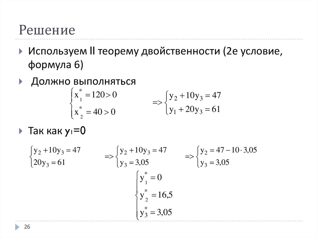
Решение
Решение
Второй способ решения
Интерпретация результатов
Интерпретация результатов
Анализ чувствительности
Анализ чувствительности
Анализ чувствительности
Анализ чувствительности
Анализ чувствительности
Анализ чувствительности
Симплекс-таблица
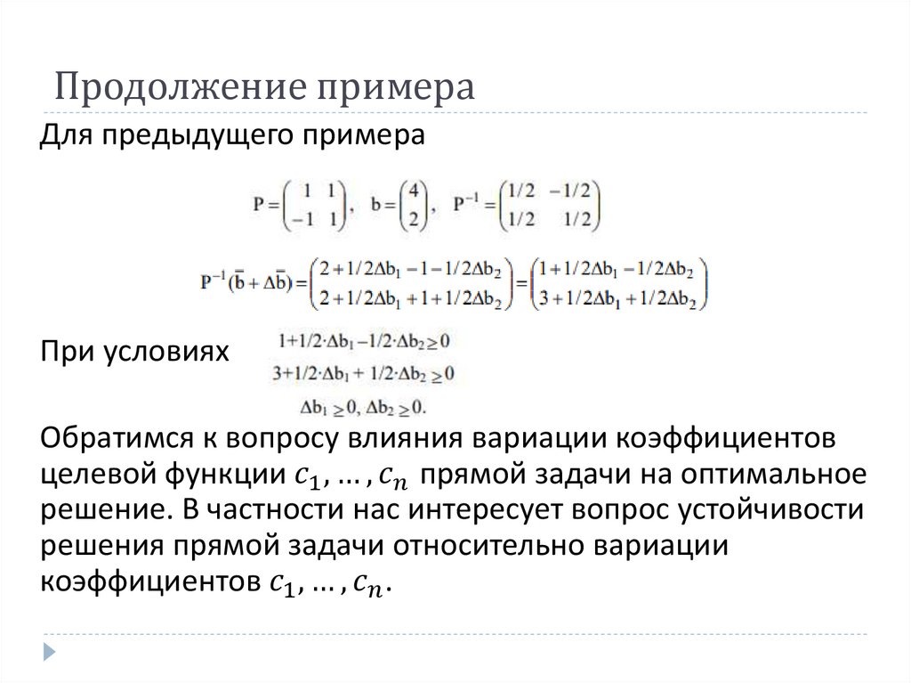
Продолжение примера
Продолжение примера
1.85M

Лекция_4_Двойственные задачи ЛП

1. Двойственные задачи ЛП Лекция 4

1

2. План

Постановка пары взаимнодвойственных задач
Теоремы двойственности
Экономическая интерпретация двойственных задач
Пример
2

3. Постановка задачи

Рассмотрим общую постановку задачи об использовании
ресурсов.
Пусть для производства продукции
English     Русский Rules