ЭЛЕМЕНТЫ КОМБИНАТОРИКИ
Комбинаторика –
Теоретические исследования вопросов комбинаторики предприняли в XVII веке французские ученые
1 ?
ПРАВИЛО СУММЫ
ПРАВИЛО УМНОЖЕНИЯ
Правило суммы
Правило произведения
2? Схема выбора без возвращений
Размещения
a, b, c
Число размещений из n элементов по m
Число размещений из 3 элементов по 2
a, b, c
Число перестановок из 3 элементов
Сколько перестановок можно сделать из букв слова
Число перестановок из 5 элементов
Сочетания
a, b, c
Число сочетаний из n элементов по m
Число сочетаний из 3 элементов по 2
На тренировке занимаются 15 баскетболистов. Сколько может быть образовано тренером разных стартовых пятерок?
Число сочетаний из 15 элементов по 5
3? Схема выбора с возвращениями
Размещения с повторениями из n элементов по m
a, b, c
Число размещений с повторениями из 3 элементов по 2
Перестановки с повторениями
Сколько перестановок можно сделать из букв слова
АНАГРАММЫ
АРХИМЕД (ок. 287 – 212 до н.э.)
АНАГРАММЫ
Сочетания с повторениями из n элементов по m
a, b, c
Число сочетаний с повторениями из 3 элементов по 2
Число сочетаний с повторениями из 4 элементов по 5
7.30M

Лекция_24_Основные_элементы_комбинаторики

1. ЭЛЕМЕНТЫ КОМБИНАТОРИКИ

1. Общие правила комбинаторики
2. Схема выбора без возвращений
3. Схема выбора с возвращениями
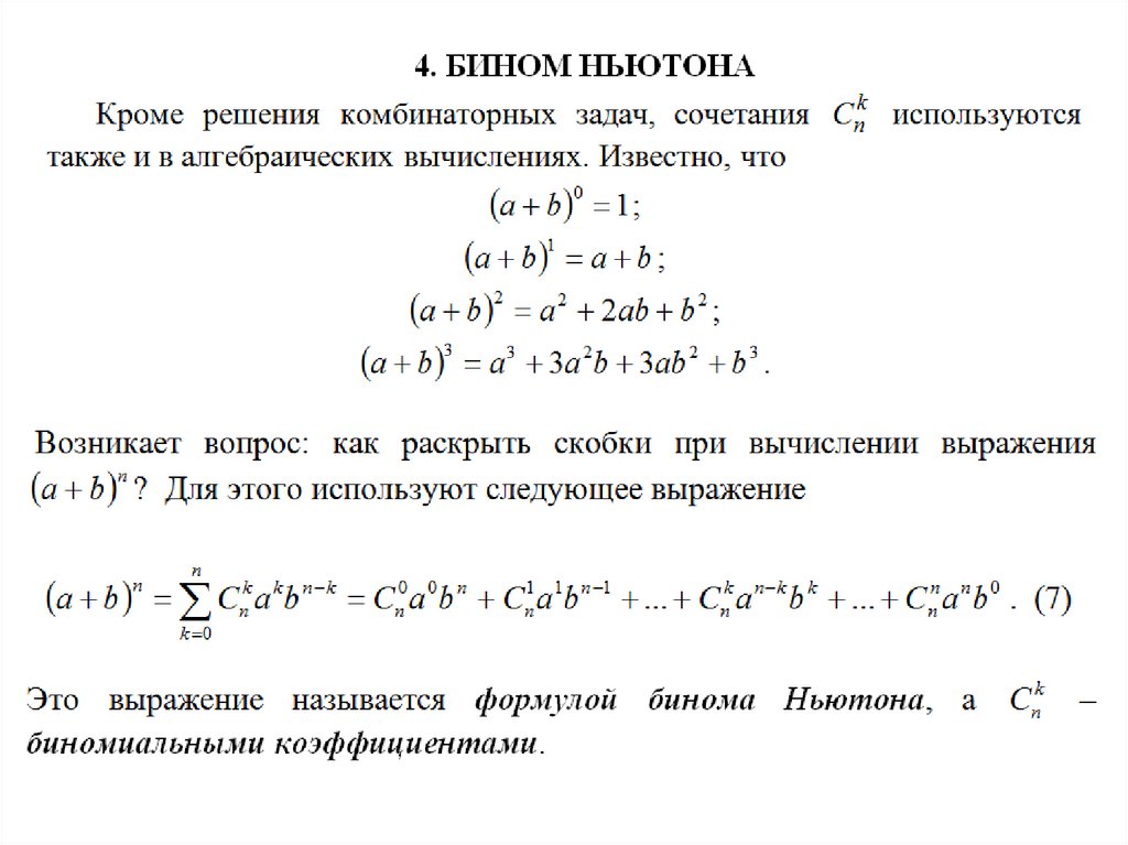
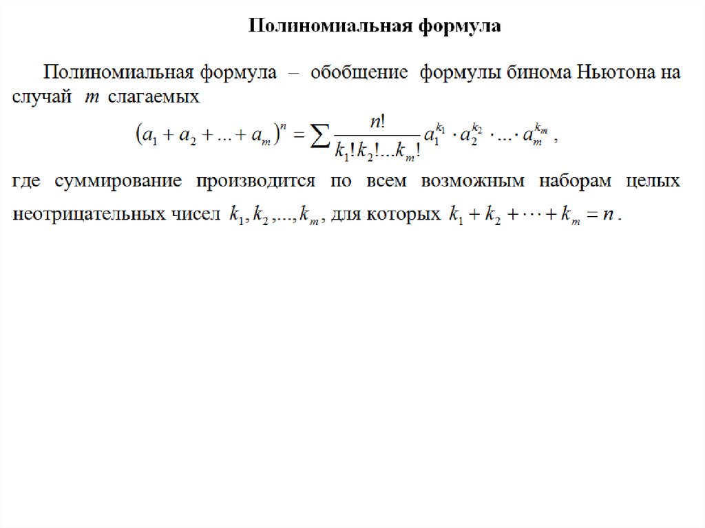
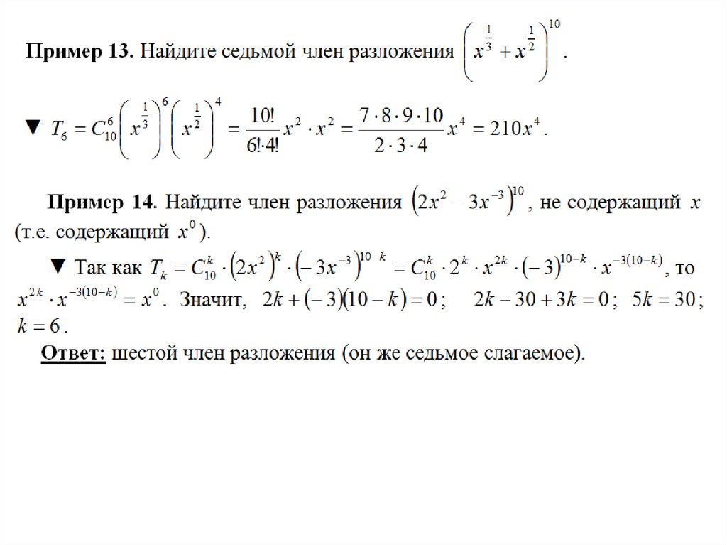
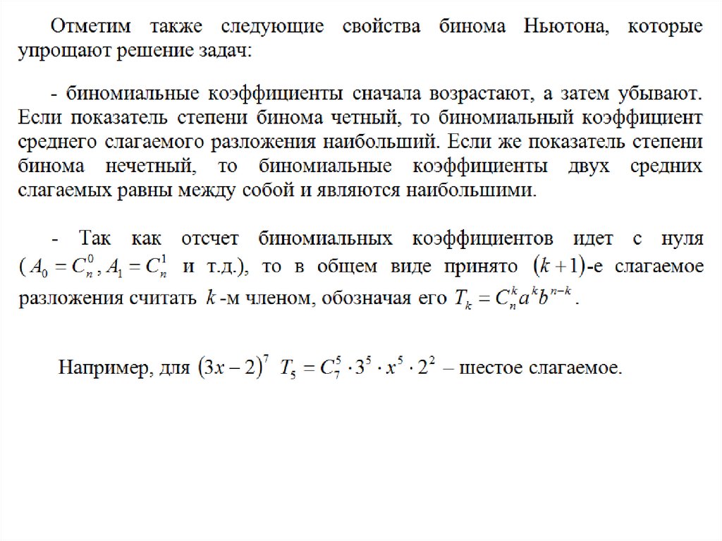
4. Бином Ньютона
12.11.2025

2. Комбинаторика –

область математики, в которой изучаются
вопросы о том, сколько различных
комбинаций, подчиненных тем или иным
условиям, можно составить из элементов,
принадлежащих заданному множеству
12.11.2025

3.

Комбинаторика возникла в XVI
веке. В жизни
привилегированных слоев тогдашнего общества
большое место занимали азартные игры.

4. Теоретические исследования вопросов комбинаторики предприняли в XVII веке французские ученые

Теоретические исследования вопросов
комбинаторики предприняли в XVII веке
французские ученые
Пьер Ферма
(1601-65)
Блез Паскаль
(1623-62)

5.

Термин «комбинаторика» был введен в
математический обиход Г. Лейбницем,
который в 1666 году опубликовал свой
труд «Рассуждения о комбинаторном
искусстве».
Готфрид
Лейбниц
(1646-1716)
Самые глубокие и принципиальные
результаты были представлены в
неоконченной
книге
Я.
Бернулли
«Искусство предположений», изданной в
1713 г.
Яков
Бернулли
(1654-1705)

6. 1 ?

1?
ОБЩИЕ ПРАВИЛА
КОМБИНАТОРИКИ
Многие комбинаторные задачи
могут быть решены с помощью
двух
правил

правила
умножения и правила сложения.
12.11.2025

7. ПРАВИЛО СУММЫ

12.11.2025

8. ПРАВИЛО УМНОЖЕНИЯ

12.11.2025

9. Правило суммы

2
+
4
=6

10.

456321

11. Правило произведения

2
4
=8

12.

47163582

13.

12.11.2025

14.

12.11.2025

15.

12.11.2025

16.

12.11.2025

17.

12.11.2025

18.

12.11.2025

19.

12.11.2025

20.

12.11.2025

21.

12.11.2025

22. 2? Схема выбора без возвращений

12.11.2025

23. Размещения

Два размещения различны, если они отличаются друг от
друга либо составом элементов, либо порядком их
расположения
12.11.2025

24. a, b, c

ab
ac
bc
составом
ba
ca
cb
п
о
р
я
д
к
о
м
12.11.2025

25. Число размещений из n элементов по m

12.11.2025

26.

12.11.2025

27. Число размещений из 3 элементов по 2

3!
A
(3 2)!
2
3
3! 1 2 3
6
1!
1
12.11.2025

28.

В турнире по футболу
участвуют 18 команд. Борьба
идет за золотые, серебряные и
бронзовые медали. Сколькими
способами медали могут быть
распределены между
командами?

29.

B
2
A
2
D
2
A
1
C
C
3
2
B
1
C
B
3
2
C
1
A
C
3
2
B
1
A
C
3
2
C
1
A
A
3
2
D
1
A
D
3
2
A
B
1
3
C
B
1
3
C
B
1
3

30.

18!
A
(18 3)!
3
18
18! 1 2 3... 15 16 17 18
15!
1 2 3... 15
16 17 18 4896.

31. a, b, c

abс
aсb
baс
порядком
bсa
сba
сab
12.11.2025

32. Число перестановок из 3 элементов

P3 3!
1 2 3 6
12.11.2025

33. Сколько перестановок можно сделать из букв слова

34.

ю ри с т
юю
р
ри с т
ю
ри
ю
ри
юс т

35. Число перестановок из 5 элементов

P5 5!
1 2 3 4 5
120
12.11.2025

36.

12.11.2025

37. Сочетания

Любые два сочетания отличаются друг от друга хотя бы
одним элементом, т.е. отличаются только составом
элементов
12.11.2025

38. a, b, c

ab
ac
bc
составом
12.11.2025

39. Число сочетаний из n элементов по m

12.11.2025

40.

12.11.2025

41. Число сочетаний из 3 элементов по 2

3!
C
2! (3 2)!
2
3
3! 1 2 3
3
2! 1! 1 2
12.11.2025

42. На тренировке занимаются 15 баскетболистов. Сколько может быть образовано тренером разных стартовых пятерок?

43. Число сочетаний из 15 элементов по 5

15!
C
5! (15 5)!
5
15
15! 11 12 13 14 15
5! 10!
1 2 3 4 5
3003

44.

12.11.2025

45.

12.11.2025

46.

12.11.2025

47. 3? Схема выбора с возвращениями

12.11.2025

48. Размещения с повторениями из n элементов по m

12.11.2025

49. a, b, c

ab
ac
bc
ba
ca
cb

bb
cc
12.11.2025

50. Число размещений с повторениями из 3 элементов по 2

2
3
A 3 9
2
12.11.2025

51.

12.11.2025

52. Перестановки с повторениями

12.11.2025

53. Сколько перестановок можно сделать из букв слова

54.

ПРОКУРОР
ПРОКУРОР
Р
Р
ПРОКУРОР
Р Р
ПРОКУРОР
К Р

55.

n=8: ПРОКУРОР
П n1=1
Р n2=3
О n3=2
К n4=1
У n5=1

56.

8!
P8 (1,3,2,1,1)
1! 3! 2! 1! 1!
3360
1 3 2 1 1 8

57. АНАГРАММЫ

До XVII столетия
почти не было
научных журналов.
Ученые узнавали о
трудах
своих
коллег или из книг,
или из частных
писем.

58. АРХИМЕД (ок. 287 – 212 до н.э.)

59. АНАГРАММЫ

НАСОС
СОСНА
12.11.2025

60.

aaaaaaa, ccccc, d,
eeeee, g, h, iiiiiii, lll,
mm, nnnnnnnnn,
oooo, pp, q, rr, s, ttttt,
uuuuu.
Христиан Гюйгенс
(1629-1695)

61.

«Окружен
кольцом
тонким,
«Annulo
cingitur
tenui,
plano,
плоским, нигде не
nusquam cohaerente,
ad eclipticam
подвешенным,
наклонным
к
эклиптике»
inclinato»

62.

aaaaaaa, ccccc, d,
eeeee, g, h, iiiiiii, lll,
mm, nnnnnnnnn,
oooo, pp, q, rr, s, ttttt,
uuuuu.
Христиан Гюйгенс
(1629-1695)

63.

a
7
n
9
c
5
o
4
d
1
p
2
e
5
q
1
g
1
r
2
h
1
s
1
i
7
t
5
l
3
u
5
m
2
всего
61
P(7,5,1,5,1,1,7,3,2,9,4,2,1,2,1,5,5) ?

64.

P(7,5,1,5,1,1,7,3,2,9,4,2,1,2,1,5,5)
61!
7! 5! 1 !5! 1! 1! 7! 3! 2! 9! 4! 2! 1! 2! 1! 5! 5!
60
10

65. Сочетания с повторениями из n элементов по m

12.11.2025

66. a, b, c

ab
ac
bc

bb
cc
12.11.2025

67. Число сочетаний с повторениями из 3 элементов по 2

2
3
C C
2
3 2 1
C
2
4
4!
4!
6
(4 2)! 2! 2! 2!

68.

В магазине
имеются подарочные
коробки конфет четырех
наименований. Сколькими
способами можно заказать набор из 5 коробок?

69.

70.

71. Число сочетаний с повторениями из 4 элементов по 5

5
4
C C
5
4 5 1
C
5
8
8!
8!
56
(8 5)! 5! 3! 5!
12.11.2025

72.

Что с
чем
носить
5 7=35

73.

Идеально
На босу
босу ноНарядно. Либо на ногу Нет это На
гу - круче, с Не ой. Но . Но
А носков босу ногу, очень
в Америке, только,
носками
не
надо. либо с
стильно. С
например, пожалуй- не
Ноги
Рио-де- (белыми
спортивны- так очень
белыми носками
– гигие- даже ходят ста, без потом
очень
поЖанейро ми)
помоешь... носками. жлобски
ничнее
носков!
Лучше,
С голубы- Работает.
С черными
если
ми класси- Если так
носками джинсы
уж хочется
ческими
однозначно Тоже
черные
или
надеть
джинсами
На босу но- подходит. темното,что
сюда
гу - есть
(Носкам
надо.Носки
синие,
с
носки - то
шанс про- бой!).
белые
или
модными
только
колоться
отворотами на босу
темные.
Мокасины Лучше,
с костю- если
В
гробу
Слишком
брюки без
УвольнеНоски под мы
мом не
Носки
под
модно.
В
отвороцвет брюк, видали цвет
ние
носят.
тов. Без
банке
тебя
Даже
ремень гарантиро
точно не настоящи носков
костюма вано
под цвет такое
актуально,
поймут
е
сочетани
ботинок
не поиндейцы. но
е
деловому
Джинсы вещь демократич- Если
ная. Но не носки, то
до такой же только
белые
степени
Самый
писк.
На босу Особенно
А галстук На босу Ну вы,
если шорты Только на Забудь об
на голую ногу или батенька, ногу,
ниже колена босу ногу
грудь
естествен
этом!
и не
повязать? с белыми оригинал! -но
спортивные.
носками
А пятки ухоженные
Можно
Полегче на Не
С темныдаже в
годится, С черными Ни в
поворотах.
ми носкаклуб.
Классические даже
носками
городе
хороНи в коем ми
Вместо
офисные
шо.
Без
если
всегда
Богдан,
ботинки под
носков –
разе
носков
пожалуй- ни в селе аккуратчерные брю- шнурки
еще
English     Русский Rules