2.56M
Category: mathematicsmathematics

Л4 (Ч1-Ч2)_ТЙКС(07.11.25)

1.

1

2.

КИЇВСЬКИЙ НАЦІОНАЛЬНИЙ УНІВЕРСИТЕТ
імені ТАРАСА ШЕВЧЕНКА
Кафедра інформаційних систем та технологій
ТЕОРІЯ ЙМОВІРНОСТЕЙ та КОМП'ЮТЕРНА СТАТИСТИКА
Викладачі: Володимир ДРУЖИНІН; Ганна ТЕРЕЩУК
2025

3.

ЛЕКЦІЯ № 4. Частина 1,2: «Системи випадкових величин та їх числові
характеристики. Найбільш поширені закони розподілу випадкових величин»
ЧАСТИНА 1: «Системи випадкових величин та їх числові характеристики»
Навчальні питання:
1. Системи випадкових величин
2. Числові характеристики системи випадкових величин
3. Регресія однієї випадкової величини на іншу
4. Поняття про функції випадкових величин
2

4.

1. Системи випадкових величин
*** На практиці приходиться мати справу з випробуваннями, що несуть вплив
кількох випадкових явищ, кількох випадкових величин на кінцевий результат.
!!! Так, при стрільбі з гармати ми спостерігаємо відхилення від цілі як по відстані,
так і по напрямку.
Дві випадкові величини – відхилення по відстані і відхилення по напрямку –
утворюють систему.
Кілька випадкових величин, що впливають на результати випробування,
називаються системою і позначаються (X, Y,...,W), де дужки показують, що
розглядаються не окремі випадкові величини, а їх система.
3

5.

!!! Наочним є геометричне представлення системи випадкових величин.
Якщо розглядається система двох випадкових величин (X, Y), то результат
випробування можна представити як точку з координатами (хі, yі), система трьох
величин (X, Y, Z) визначає точку (xі, yі, zі) в тривимірному просторі.
*** Якість плавки чавуну є точкою в 120-вимірному просторі випадкових величин.
!!! Для завдання системи випадкових величин використовується закон
розподілу.
Законом розподілу системи називається співвідношення, яке встановлює
взаємозв’язок між областями можливих значень системи випадкових величин і
ймовірностями появи системи в цих областях.
4

6.

Закон розподілу системи може бути заданим в різних формах, зокрема у
вигляді таблиці розподілу, функції розподілу системи або щільності розподілу
системи.
5

7.

Таблиця розподілу системи випадкових величин (X, Y, Z,...,W) – це таблиця,
в якій вказані всі можливі комбінації значень величин, що входять до складу
системи, і ймовірності того, що випадкові величини приймуть одночасно
значення (xі, yj, zk ...,wl).
*** Загальний вигляд таблиці розподілу для системи двох випадкових величин
наведений на рис. нижче.
Рис. Таблиця розподілу системи двох величин
6

8.

При цьому
*** Властивості таблиці розподілу системи аналогічні властивостям ряду
розподілу одновимірної випадкової величини, зокрема, має місце рівність
(2.24)
!!! Враховуючи, що подія X=xi може з’явитися лише разом з однією з подій
Y=y1, Y=y2 , ..., Y=yn, за формулою повної ймовірності маємо
(2.25)
7

9.

З аналогічних міркувань
(2.26)
Функцією розподілу системи n випадкових величин називається функція
F(x, y,... ) n змінних, яка дорівнює ймовірності того, що випадкові величини X,
Y,... одночасно будуть задовольняти нерівностям X < x, Y < y,...
(2.27)
8

10.

ВЛАСТИВОСТІ функції F(x, y ,... )
1. Функція розподілу системи невід’ємна, не більше одиниці.
При прямуванні принаймні одного з аргументів до мінус нескінченності
функція прямує до нуля, при прямуванні всіх аргументів одночасно до плюс
нескінченності функція прямує до одиниці.
2. Функція розподілу системи – неспадна функція по кожному аргументу.
3. Якщо випадкова величина Х має функцію розподілу F(x), а випадкова
величина Y має функцію розподілу F(y), то
(2.28)
9

11.

4. Ймовірність влучення точки системи двох величин (X, Y) до довільного
прямокутника зі сторонами, паралельними координатним осям (рис.нижче),
обчислюється за формулою
(2.29)
10

12.

Функція розподілу, як і в випадку одновимірної випадкової величини,
придатна для характеристики систем як дискретних, так і неперервних
випадкових величин.
!!! Щільність розподілу системи випадкових величини визначається за
аналогією зі щільністю розподілу одновимірної випадкової величини.
Щільністю розподілу системи неперервних випадкових величин будемо
називати границю відношення ймовірності попадання випадкової точки в деяку
область до розмірів цієї області, коли розміри цієї області по кожній координаті
прямують до нуля.
11

13.

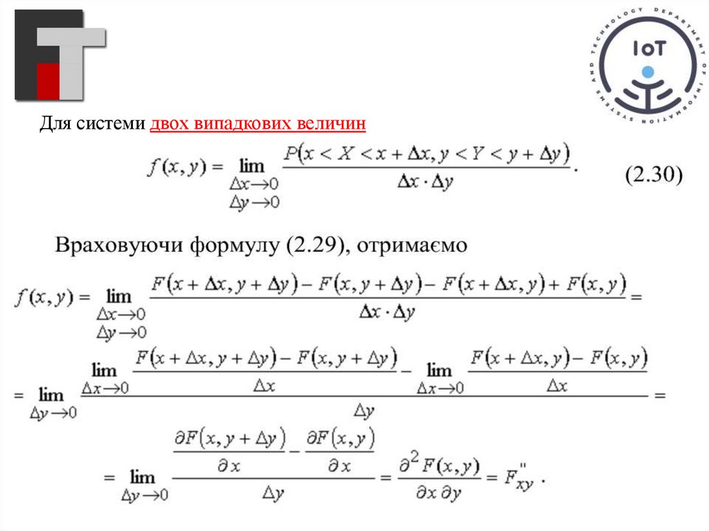
Для системи двох випадкових величин
12

14.

!!! Таким чином, щільність розподілу системи двох випадкових величин
дорівнює другій мішаній частинній похідній від функції розподілу системи
(2.31)
Властивості щільності розподілу системи неперервних випадкових величин:
1. Щільність розподілу невід’ємна.
2. Ймовірність того, що система випадкових величин прийме значення, що
буде належати області D, дорівнює визначеному інтегралу по області D від
щільності розподілу
(2.32)
13

15.

!!! Для одномірної випадкової величини графік щільності розподілу являв
плоску криву, а ймовірність того, що випадкова величина належала інтервалу
(а, b), дорівнювала площі криволінійної трапеції.
!!! Для системи двох випадкових величин щільність розподілу є деякою
поверхнею, і ймовірність того, що випадкова точка потрапить у межі області D,
дорівнює об’єму циліндричного тіла, обмеженого площиною x0y і поверхнею
f(x,y) щільності розподілу.
14

16.

Також за аналогією з раніше вивченими властивостями щільності
одновимірної величини для системи двох випадкових величин слушні
співвідношення
15

17.

Випадкові величини, що входять до системи, називаються незалежними,
якщо закон розподілу однієї з них не залежить від того, яких значень набули інші
величини, що входять до системи.
Для дискретних випадкових величин таблиця розподілу містить величини
pij=P(X=xi∩Y=yj),
*** тобто ймовірності сумісної появи двох подій
X=xi та Y=yj.
Для незалежних подій ймовірність їхньої сумісної появи – ймовірність
добутку – дорівнює добутку їх ймовірностей
(2.36)

18.

Для неперервної випадкової величини ймовірність
елементарної площадки (елемент ймовірності) дорівнює
появи
в
межах
f(x,y)·Δx·Δy.
Подія – влучення випадкової точки в межі прямокутника
(x<X<x+Δx, y<Y<y+Δy) – для незалежних подій
дорівнює добутку двох подій, ймовірність кожної з який дорівнює
відповідним елементам ймовірності
Р(х<X<x+Δx)=f(x)·Δx і P(y<Y<y+Δy)=f(y)·Δy,
де f(x) і f(y) – щільності розподілу випадкових величин X і Y відповідно.

19.

!!!Таким чином
Для дискретних незалежних випадкових величин ймовірність сумісної
появи будь-яких можливих значень дорівнює добутку відповідних ймовірностей.
Для неперервних незалежних випадкових величин щільність їхнього
сумісного розподілу дорівнює добутку щільностей розподілів кожної з величин.
18

20.

2. Числові характеристики системи випадкових величин
Система випадкових величин, як і одновимірна випадкова величина,
розглянута нами раніше, має свої числові характеристики.
!!! Зручно визначити ці числові характеристики через моменти системи
випадкових величин.
Початковим моментом порядку k+s системи двох випадкових величин (X, Y)
називається математичне очікування добутку Х встепені k наY в степені s
(2.38)
19

21.

УВАГА !!! Таким чином,
α01 і α10 – початкові моменти першого порядку,
α50, α41, ..., α14, α05 – початкові моменти п’ятого порядку.
20

22.

21

23.

Центральним моментом порядку k+s системи двох випадкових величин
(X, Y) називається математичне очікування добутку k-го і s-го степенів
відповідних центрованих величин.
*** Враховуючи, що центрована величина – це різниця між власне
випадковою величиною та її математичним очікуванням, маємо
(2.42)
де а=М(Х), b=M(Y).
22

24.

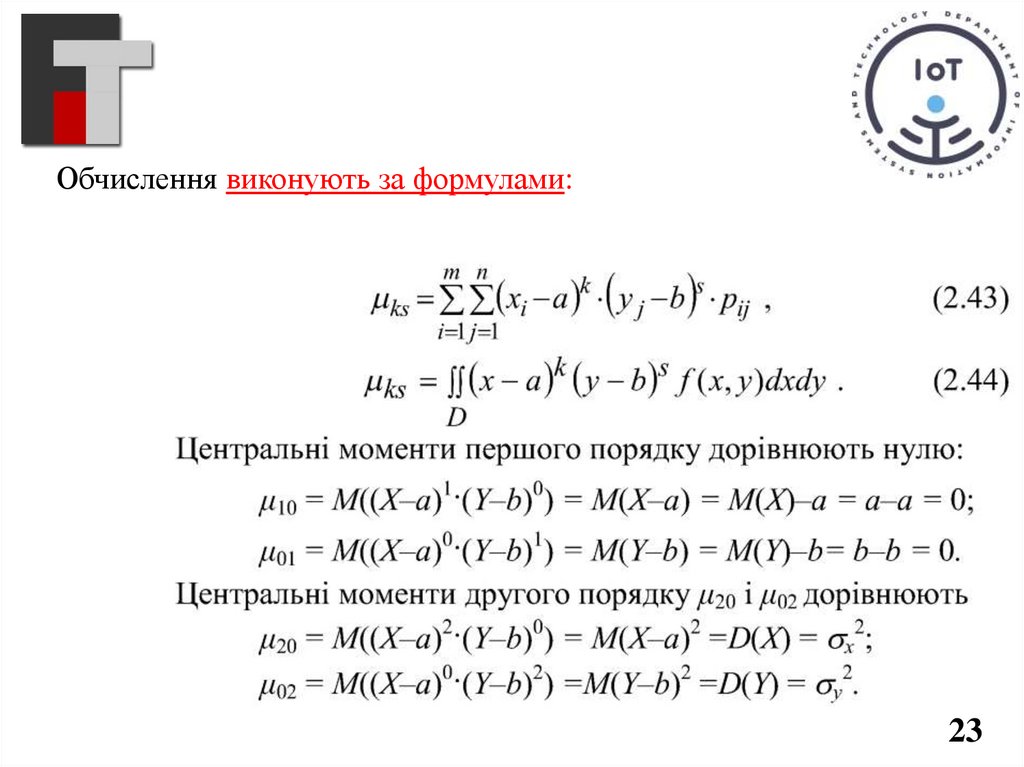
Обчислення виконують за формулами:
23

25.

!!! Центральні моменти другого порядку
μ20, μ02
є дисперсіями відповідних випадкових величин, що входять до системи.
*** Слід відмітити, що для системи (X,Y,Z,U) момент μ0020 = D(Z),
момент μ0002 = D(U) і т.д.
24

26.

Центральний момент другого порядку
μ11
називається кореляційним моментом (або другим мішаним моментом)
(2.45)
Оскільки для незалежних величин математичне очікування добутку дорівнює
добутку математичних очікувань, то
!!! тобто, для системи двох незалежних випадкових величин кореляційний
момент завжди дорівнює 0.
Зворотна властивість несправедлива, тобто, рівність нулю кореляційного
моменту ще не свідчить про незалежність випадкових величин, що входять до
системи.
25

27.

3. Регресія однієї випадкової величини на іншу
Нехай нам задана система двох дискретних випадкових величин (X, Y), тобто
перераховані всі можливі значення випадкових величин хі і уj і задані ймовірності
pij=P(X=xi∩Y=yj).
Події X=xi і Y=yj повинні наступити сумісно, тобто pij є ймовірністю добутку
двох подій.
В загальному випадку, якщо X і Y залежні, то за теоремою добутку
ймовірностей можна записати
26

28.

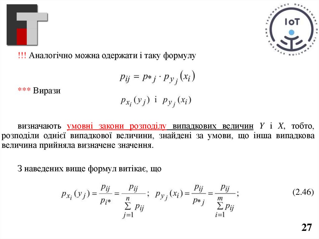
!!! Аналогічно можна одержати і таку формулу
*** Вирази
визначають умовні закони розподілу випадкових величин Y і X, тобто,
розподіли однієї випадкової величини, знайдені за умови, що інша випадкова
величина прийняла визначене значення.
З наведених вище формул витікає, що
(2.46)
27

29.

*** Цікаво відзначити, що
оскільки знаменники формул (2.46) менші 1.
Для системи неперервних випадкових величин введені поняття щільності
умовного розподілу, які за аналогією з системою дискретних величин
записуються у вигляді:
(2.47)
(2.48)
28

30.

!!! Умовний розподіл має свої числові характеристики – умовне математичне
очікування, умовну моду і так далі
Умовним математичним очікування
фіксованому значенні Y називається:
випадкової
величини
Х
при
- для системи дискретних випадкових величин – сума добутків можливих
значень Х на їхні умовні ймовірності
(2.49)
30

31.

- для системи неперервних випадкових величин – інтеграл від добутку
змінної на щільність умовного розподілу
(2.50)
УВАГА!!! На відміну від математичних очікувань М(Х) і М(Y), які є сталими
величинами, умовні математичні очікування МY(X), МХ(Y) залежать від того, які
значення прийняла інша випадкова величина, що входить до складу системи.
!!! Функція залежності умовного математичного очікування однієї
випадкової величини від значень іншої випадкової величини називається
регресією першої випадкової величини на іншу:

32.

*** Графіки функцій регресії називають лініями регресії.
Обчислимо математичне очікування випадкової величини, що входить до
складу системи матиме вигляд
!!! Отже, МО випадкової величини, що входить у систему, дорівнює МО
функції регресії.
32

33.

*** Для того, щоб знайти рівняння лінії регресії для заданої системи
випадкових величин, необхідно задатися видом функції регресії.
Припустимо, що лінії регресії є прямими лініями (найпростіший випадок).
Нагадаємо введені раніше позначення
Будемо шукати лінії регресії у вигляді прямої лінії, рівняння якої має вид
φ(х)=А(х–а)+В,
де А и В – невідомі нам константи.
33

34.

Відшукаємо математичне очікування регресії
Для того, щоб відшукати сталу А, визначимо мішаний (кореляційний)
момент
Таким чином
і рівняння прямої регресії має вид
(2.51)
34

35.

*** Аналогічно можна одержати рівняння прямої регресії ψ(у)
(2.52)
!!! Можна впевнитись, що обидві прямі проходять через центр розподілу,
тобто точку з координатами (а, b).
На практиці часто використовують коефіцієнт кореляції, який вводять за
формулою
(2.53)
35

36.

!!! Тоді рівняння регресії приймуть вид
(2.54)
Властивості коефіцієнта кореляції і прямих регресії.
1. Для незалежних випадкових величин коефіцієнт кореляції ρху = 0 і прямі
регресії φ(х)= b i ψ(у)= a паралельні координатним осям.
Рис. Еліпси розсіяння незалежних величин ( ρxy = 0)
36

37.

2. Якщо випадкові величини пов’язані лінійною функціональною залежністю,
то коефіцієнт кореляції за модулем дорівнює одиниці, а прямі регресії
співпадають.
3. В загальному випадку коефіцієнт кореляції за модулем не перевищує 1,
тобто,
!!! Якщо коефіцієнт кореляції відмінний від нуля, то випадкові величини
називаються корельованими (кореляційно залежними).
37

38.

*** На практиці вважається, що при
має місце сильна кореляційна залежність,
а при
слабка кореляційна залежність.
!!! Гострий кут між прямими регресії збільшується при зменшенні ρxy
Еліпси розсіяння кореляційно залежних величин
38

39.

4. Поняття про функції випадкових величин
*** Часто над випадковими величинами виконуються алгебраїчні дії, що
зумовлює необхідність розгляду результату цих дій як функції вихідних
випадкових величин.
Наприклад. Необхідно визначити закон розподілу випадкової величини Q
(прибуток підприємства), яка визначається за формулою
Q=С·Х ,
де величини С (вартість одиниці продукції) і Х (обсяги реалізації) є
випадковими величинами з деякими законами розподілу.
39

40.

УВАГА! ВИЗНАЧЕННЯ функції випадкової величини
Якщо кожному можливому значенню випадкової величини Х
відповідає одне можливе значення величини Y, то Y називають функцією
випадкового аргументу Х, тобто
Y= φ(Х).
Якщо кожній парі можливих значень випадкових величин Х і Y
відповідає одне можливе значення величини Z, то Z називають функцією
двох випадкових аргументів Х і Y, тобто
Z= ψ(Х,Y).
40

41.

ПРИКЛАД. Дискретна випадкова величина Х задана рядом розподілу
ЗАВДАННЯ. Скласти ряд розподілу випадкової величини
Функція дискретного випадкового аргументу є також дискретною
випадковою величиною, можливі значення якої визначаються як значення тієї ж
функції для конкретних значень аргументу ( в данному випадку
41
English     Русский Rules