Учебные вопросы:
1.73M
Category: life safetylife safety

Лекция 7-Короткие замыкания и перенапряжения

1.

ЛЕКЦИЯ № 7
По профессиональному модулю
МДК 01. 04 ЭЛЕКТРОСНАБЖЕНИЕ
для специальности среднего профессионального образования
13.02.11 Техническая эксплуатация и обслуживание электрического и электромеханического
оборудования (по отраслям)
Раздел 4. Короткие замыкания в эл.сетях
Тема 4.1. Общие сведения о коротких замыканиях
Тема 4.2. Перенапряжения в сетях
Литература: Электроснабжение объектов: Учеб. пособие для студ. учреждений
сред. проф. Образования / Е.А. Конюхова – 9-е изд., исправ. - М.: Издательство
«Мастерство», 2013.-320 с: ил.

2. Учебные вопросы:

1.Общие сведения о коротких замыканиях.
2.Расчет токов короткого замыкания.
3.Перенапряжения и защита от них.

3.

1. Общие сведения о коротких замыканиях
Под коротким замыканием (к.з.) понимают всякое не
предусмотренное
нормальными
условиями
работы
замыкание между фазами, а в системах с глухо
заземленными нейтралями или в 4хпроводных системах –
также замыкание одной или нескольких фаз на землю или
нулевой провод.
Короткие
замыкания
являются
основной
причиной
подавляющего числа аварий в эл.системах, возникающие изза:
1)нарушения электрической прочности изоляции токоведущих
частей вследствие:
– атмосферных (гроза) и коммутационных (переходные
режимы) перенапряжений в электроустановках;
– естественного износа изоляции (старение);
– дефектов в изоляции;
– механических повреждений изоляции (в том числе от птиц и
крыс);
– злоумышленных действий.

4.

В системах с изолированной нейтралью могут возникать
трехфазные (или симметричные) и двухфазные (несимметричные) короткие замыкания.
сети до 1кВ
сети 1-35кВ
С глухозаземС изолированной
ленной нейтралью
нейтралью
(ноль заземлен)
(нуля нет)
сети 110кВ
С глухозаземленной
нейтралью
(ноль заземлен)
Рисунок 4.1- Системы заземления сетей
В системах с заземленной нейтралью также могут возникать
короткие
замыкания
симметричные
(трехфазные)
и
(несимметричные):
а) двухфазные;
б) однофазные (на землю);
в) двухфазные через землю при замыканиях в одной точке;
г) двухфазные через землю при замыканиях в различных
точках.

5.

4.2

6.

2) разрушение отдельных элементов эл.оборудования в
результате механических деформаций или перегрева под
действием значительных токов к. з.;
3) нарушение нормального режима работы потребителей эл.
энергии в результате сильного понижения напряжения,
сопровождающего к. з.;
4) выпадение из синхронизма параллельно работающих
генераторов эл.станций, часто приводящее к нарушению
нормальной работы эл.установки или системы.

7.

2. Расчет токов короткого замыкания
Расчет токов к.з. требуется для правильного разрешения ряда
практических вопросов, возникающих при проектировании и
эксплуатации электрических систем, таких как:
1) проверка электрической аппаратуры и токоведущих
элементов по условиям их работы при к.з.;
2) проектирование и анализ работы релейной защиты;
3) расчет заземляющих устройств;
4) выбор аппаратов ограничения токов к.з.
На I этапе расчета токов к. з. на основе однолинейной
расчетной схемы, на которой указывают основные параметры:
- номинальные мощности (токи),
-номинальные напряжения,
- величины сопротивлений и др.
Составляется эквивалентная схема замещения сети (где все
элементы связаны между собой электрически), пример
которой представлен на рисунке 4.3.

8.

На II этапе расчет токов к. з. ведется:
1. для оценки чувствительности защит электрических
сетей – по минимальным токам к.з. в самой удаленной точке
электрической сети;
2. для проверки оборудования на термическую стойкость–
по максимальным токам к.з. в месте установки оборудования.
4.3

9.

Токоведущие элементы эл. установок и сетей под влиянием
токов к.з., превышающих во много раз рабочие токи, быстро
нагреваются, рисунок 4.4.
3. для проверки оборудования на электродинамическую
стойкость – по максимальным токам к.з. в месте установки
оборудования.
Механические усилия, возникающие между токоведущими
частями аппаратов и элементов распред. устройств сетей,
достигают при протекании токов к.з. больших значений.
Наиболее опасным является начальный момент к.з., когда
возникшие механические усилия определяются ударным
током к.з., или его амплитудным значением:
постоянная времени, с.

10.

4.4

11.

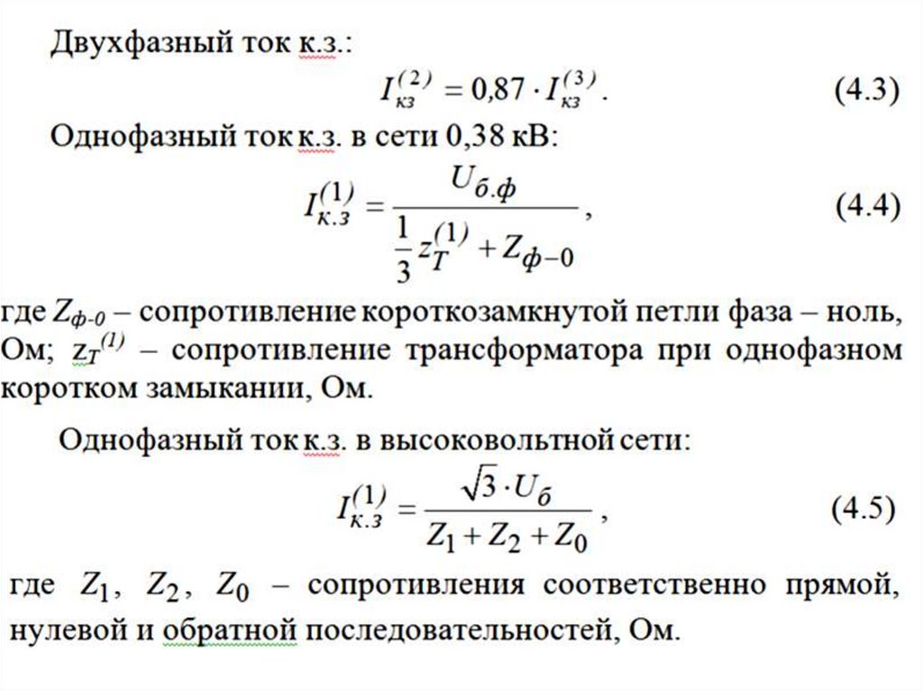
Трехфазный ток к.з.:

12.

13.

4. Перенапряжения и защита от них
При нормальных режимах напряжение в электроустановках
близко к номинальному и не превосходит его более чем на
10%. Однако возможны кратковременные повышения
напряжения, которые называются перенапряжениями. В
зависимости от причины возникновения они разделяются на
атмосферные и коммутационные.
I. Атмосферные перенапряжения – наиболее опасный вид
перенапряжений, вызванных грозой, порождающей молнии
(линейные, шаровые).
Тяжелые последствия бывают при прямом ударе молнии –
разрушаются опоры и траверсы, возникают пожары; волна
перенапряжения в миллионы вольт пробивает любую
изоляцию.
II. Коммутационные перенапряжения, возникающие из-за
эл.статического и эл.магнитного полей во время грозы,
индуктирующих напряжения до сотен тысяч вольт на всех
элементах электрической сети, находящихся вблизи места
удара молнии.

14.

Молниезащита зданий и сооружений выполняется в
соответствии с требованиями «Инструкции по устройству
молниезащиты зданий, сооружений и промышленных
коммуникаций»,
утвержденной
Минэнерго
России
30.06.2003 г., ведомственными нормативными документами.
Необходимость устройства молниезащиты определяется
опасностью ударов молнии для самого объекта и его окружения, с учетом среднегодовой продолжительности гроз в
часах (карта районирования РФ представлена в ПУЭ) – 40
часов для Ленинградской области.
1. Комплекс средств молниезащиты зданий или сооружений
включает в себя:
а) Устройства защиты от прямых ударов молнии (внешняя
молниезащитная система (МЗС)), состоят из следующих
элементов: молниеприемников, соединенных токоотводами
с устройством повторного заземления нулевого провода на
ВЛЭП (или на вводе в здание) и с дополнительным
заземлителем, рисунок 4.5.

15.

Рисунок 4.5

16.

Молниеприемником может быть:
стальной стержень расчетной длины, установленный на
крыше дома (с креплением на трубу) или на отдельной мачте;
трос на стойках, натянутый над кровлей на высоте не ниже
0,25 м;
металлическая кровля крыши здания;
стальная сетка, уложенная на плоскую кровлю здания;
-отдельно стоящий молниеприемник.
б) Устройства защиты от вторичных воздействий молнии
(внутренняя МЗС) - для ограничения эл.магнитных
воздействий тока молнии и предотвращения искрений внутри
защищаемого объекта (разрядники, встраиваемые в
инженерные сети, соединенные с системой уравнивания
потенциалов помещения).
2. Комплекс средств молниезащиты электроборудования ВЛ
включает в себя:
– воздушных искровых промежутков;
– разрядников РВ, трубчатых или вентильных, рис.4.6;
– ограничителей перенапряжения ОПН, включенных на
каждую фазу и соединенных с землей;

17.

- разрядники длинно-искровые РДИП-10, рисунок 4.8.
Их задача - гашение эл. разряда молнии (при наружной
установке разрядника на ЛЭП) или эл. дуги, возникающей изза волны перенапряжения от ненормальной работы
эл.установки (при внутренней установке).
Объекты по требованиям инструкции к устройству их
молниезащиты подразделяются на обычные и специальные.
Рисунок 4.6 – Испытание искрового промежутка

18.

4.7
Рисунок 4.9 – РДИП-10
English     Русский Rules