Презентация на тему: «Синтезированная акселерограмма СА-482»
Линейно-спектральный метод (ЛСМ)
Прямой динамический метод (ПДМ)
Акселерограммы
Синтезированная акселерограмма СА-482
Предмет и объект исследования
Собственные формы колебаний
Сравнение результатов расчета
2.91M
Similar presentations:

Kashina_E_S_Melnikova_E_S_1

1. Презентация на тему: «Синтезированная акселерограмма СА-482»

Волгоградский государственный технический университет
Институт архитектуры и строительства
Кафедра «Строительные конструкции, основания и надежность сооружений»
1
ПРЕЗЕНТАЦИЯ НА ТЕМУ:
«СИНТЕЗИРОВАННАЯ АКСЕЛЕРОГРАММА СА-482»
Выполнили: аспиранты кафедры СКОиНС
Кашина Е.С., Мельникова Е.С.
Научный руководитель:
Д.т.н., профессор, профессор кафедры СКОиНС
Пшеничкина В.А.

2. Линейно-спектральный метод (ЛСМ)

2
Метод расчета на сейсмостойкость, в котором значения сейсмических нагрузок определяют
по коэффициентам динамичности в зависимости от частот и форм собственных колебаний
конструкции. Данный метод позволяет приближенно раскладывать сейсмическую нагрузку на формы
колебаний.
Рис. График определения коэффициента динамичности.
1 – грунты категории I и II; 2 – грунты категории III и IV.
СП 14.13330.2018 «Строительство в сейсмических районах. Актуализированная редакция СНиП II-7-81»

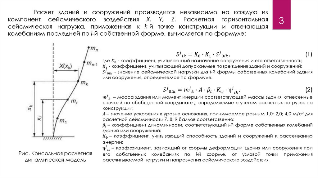
3.

Расчет зданий и сооружений производится независимо на каждую из
компонент сейсмического воздействия X, Y, Z. Расчетная горизонтальная
сейсмическая нагрузка, приложенная к k-й точке конструкции и отвечающая
колебаниям последней по i-й собственной форме, вычисляется по формуле:
3
English     Русский Rules