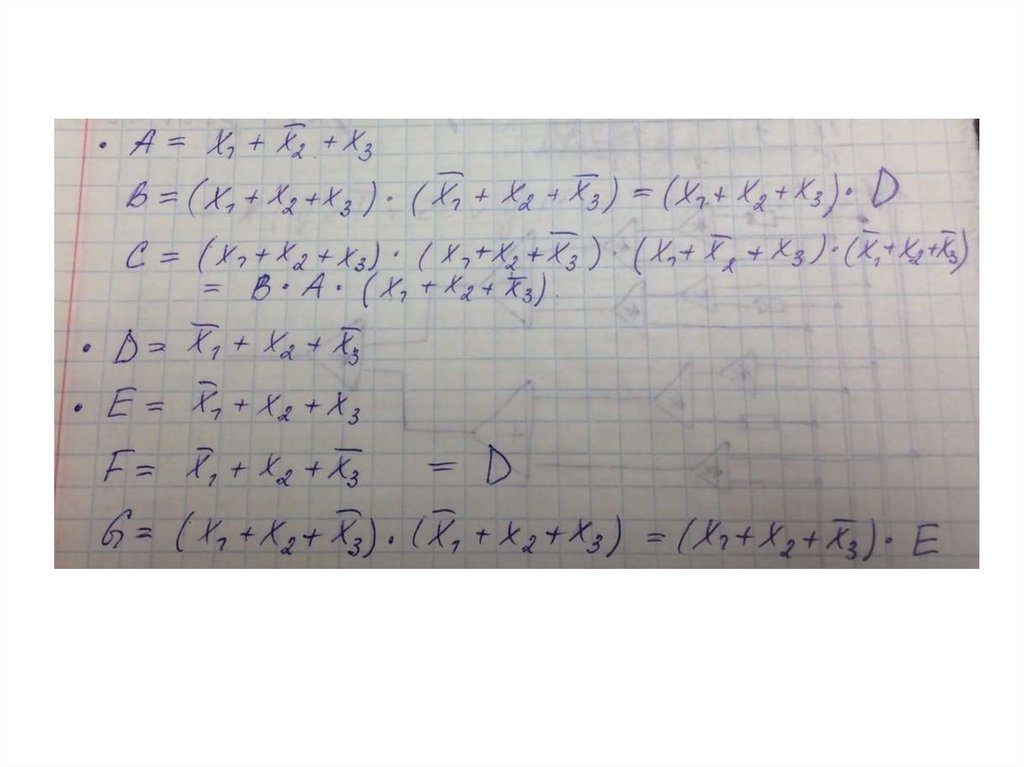
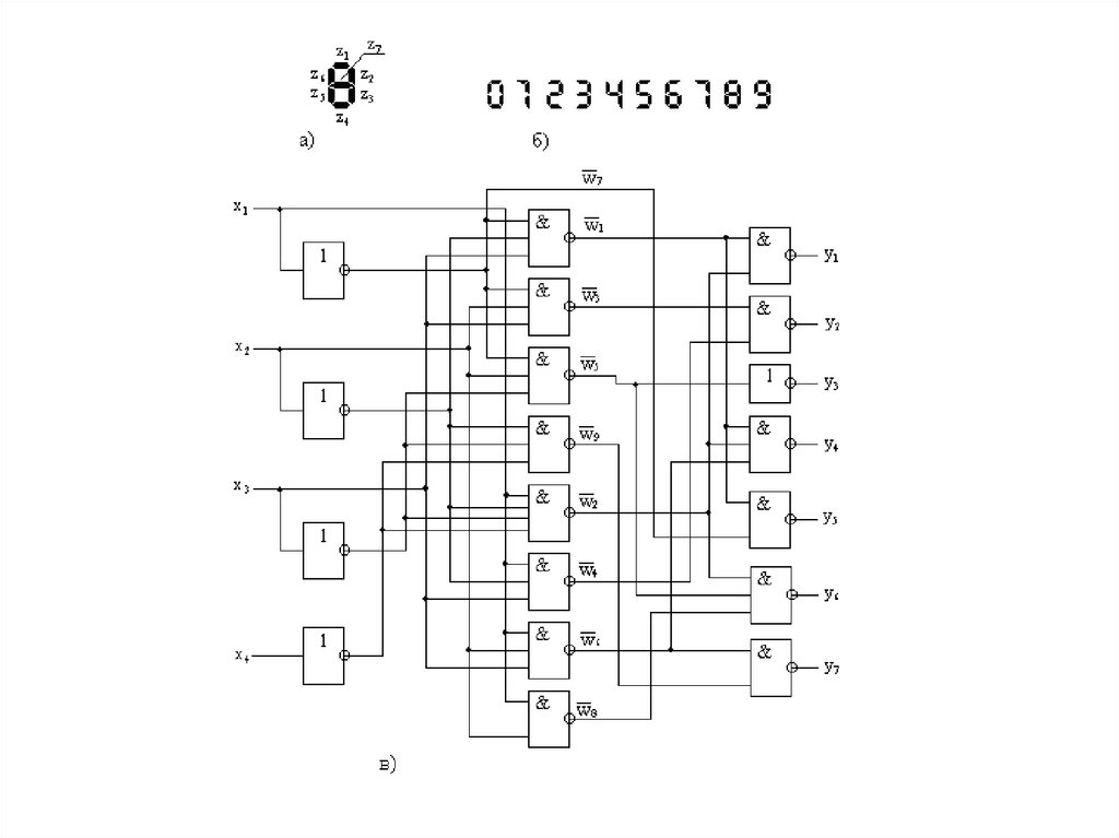
F(0,1,2,4,8) – 0 F(1,2,4,8,9,11,13,15) – 0 F(0,2,4,5,9,12,14) – 0
F(0,1,2,4,8) – 0
F(1,2,4,8,9,11,13,15) – 0
F(0,2,4,5,9,12,14) – 0
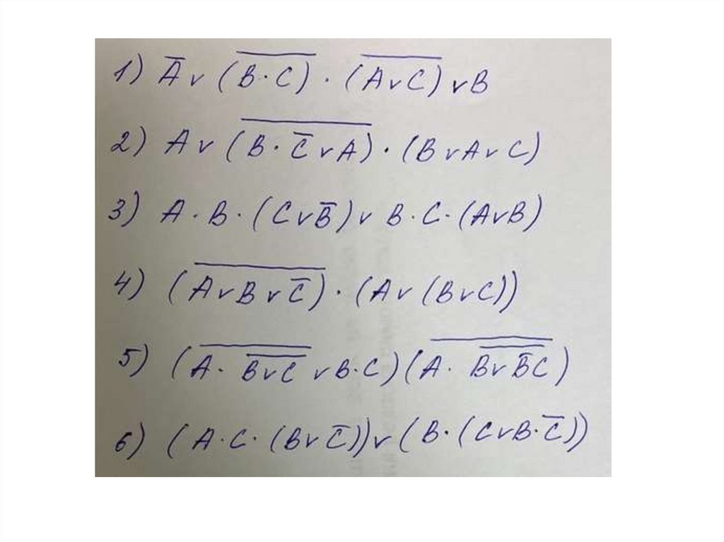
F(3,5,6,9,11,13,14,15) - 1
19.48M

Пара 20 окт

1.

2.

3.

4.

5.

6.

7.

8.

9.

10.

11.

12.

13.

14.

15.

16.

17.

18.

19.

20.

21.

22.

23.

24. F(0,1,2,4,8) – 0 F(1,2,4,8,9,11,13,15) – 0 F(0,2,4,5,9,12,14) – 0

25. F(0,1,2,4,8) – 0

26.

27.

28. F(1,2,4,8,9,11,13,15) – 0

29.

30.

31. F(0,2,4,5,9,12,14) – 0

32.

33.

34. F(3,5,6,9,11,13,14,15) - 1

English     Русский Rules