Декартово произведение
717.40K

Лекция 2 - Декартово произведение

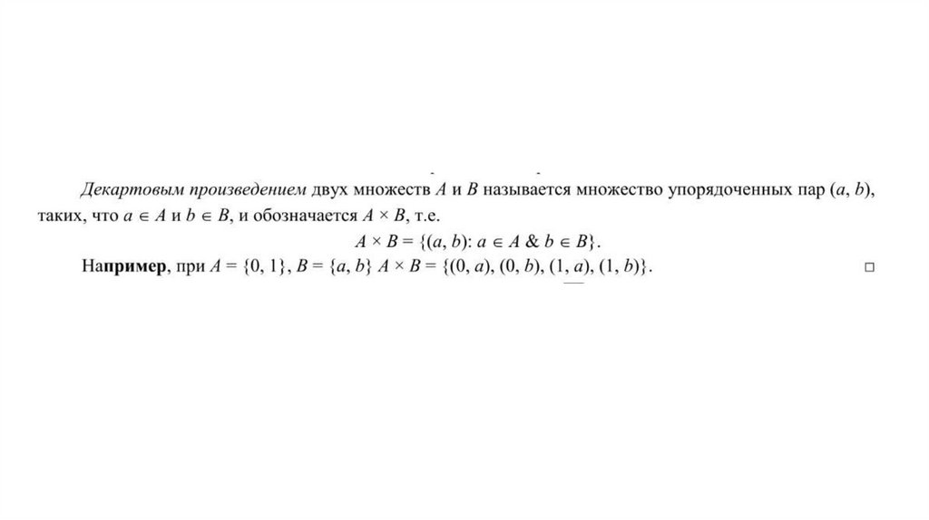
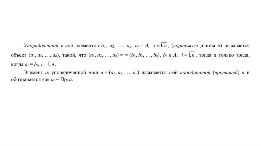
1. Декартово произведение

2.

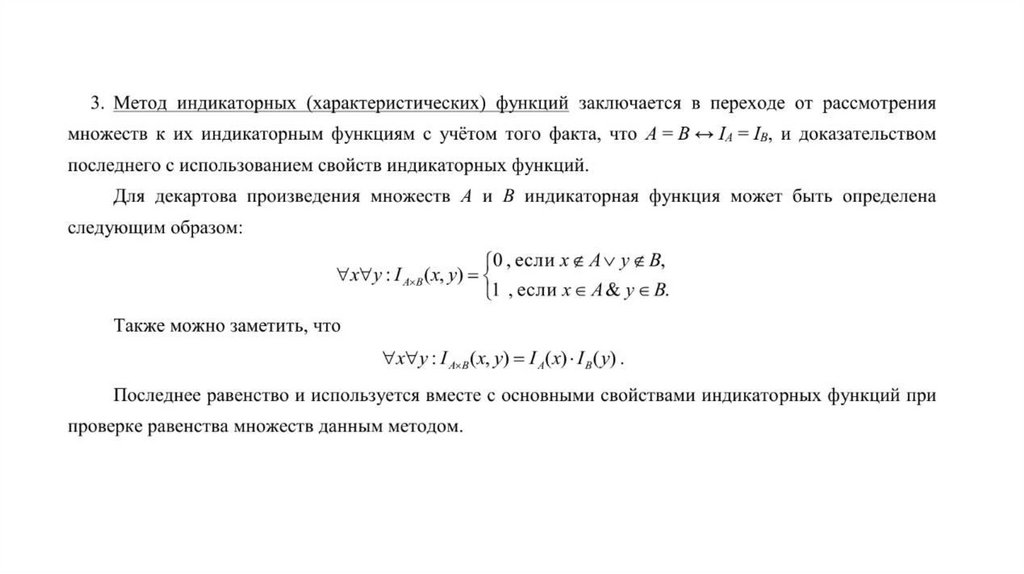
3.

4.

5.

6.

7.

8.

9.

10.

Свойства индикаторных функций
English     Русский Rules