Поляризация света
Разложение светового вектора на составляющие
Поляризация естественного света поляроидом
Двойное лучепреломление.
5.21M
Category: physicsphysics

Лекция 9 Поляризаци

1. Поляризация света

Иллюстративный материал к
лекции №9
понедельник, 3 ноября 2025 г.

2.

Напоминание:
Свет – это поперечная волна. Взаимодействие света с веществом
определяется амплитудой вектора Е, поэтому он называется
«световым» вектором
В естественном источнике свет излучает
огромное число атомов. Поэтому можно
считать, что направления вектора Е в
плоскости yz равновероятны.

3.

По направлению светового вектора в электромагнитной волне
выделяют:

4.

5.

6.

Круговая и линейная
поляризации – частные
случаи эллиптической
поляризации.

7. Разложение светового вектора на составляющие

E Ex E y

8.

9.

Если α = 0 или , то
поляризация линейная.

10.

При α = /2 и Ех=Еу
поляризация круговая.

11.

Во всех других случаях
поляризация эллиптическая.

12.

13.

Принцип работы поляризаторов для
механических волн
Проходят те волны, амплитуда колебаний которых направлена
параллельно щели

14.

Принцип работы поляризаторов для
электромагнитных волн
Расстояние между
проводниками решетки а
сравнимо с длиной волны:
a~l
Если вектор Е в падающей электромагнитной волне направлен
параллельно проводникам решетки, то энергия волны будет
поглощаться – волна не пройдет.
Если вектор Е в падающей электромагнитной волне направлен
перпендикулярно проводникам решетки, то поглощения не
будет – волна пройдет.

15.

Принцип работы поляризаторов света
Длина волны света достаточно мала, и реализовать условие
a~l трудно

16. Поляризация естественного света поляроидом

РР – ось пропускания поляроида.

17.

Степень поляризации
Emax
I max I min
Р
I max I min
I max E
2
max
; I min E .
2
min
Emin

18.

Для естественного света
I max I min
P 0
Для плоскополяризованного света
I min 0
P 1
Для частично-поляризованного света
Imax>Imin
1>P>0

19.

20.

Закон Малюса
Направим естественный свет на
поляризатор.
На выходе поляризатора получим
световой вектор амплитуды Ер ,
совершающий колебания в
направлении оси поляризатора.
Амплитуда света за поляризатором
равна Ip.

21.

Р
Ep
Р

22.

Пропустим поляризованный луч через анализатор.
Ep Р
E
А
Ea
А
Р

23.

Через анализатор пройдет только
компонента, || его оси АА.
Ea E p cos
Возведя в квадрат, получим:
I a I p cos
2

24.

Закон Малюса
Для линейно поляризованного света
интенсивность за анализатором
пропорциональна квадрату косинуса угла
между осью анализатора и направлением
колебаний.
I a I p cos
2

25.

Частные случаи

26.

Закон Брюстера
Падая на границу раздела
диэлектриков, световая волна
частично отражается и частично
преломляется.
Опыт показывает, что
отраженный и преломленный
лучи частично поляризованы.

27.

Разложим световой вектор падающего
луча на 2 компоненты: ‖-ю
и ┴–ю плоскости падения.
E ||
α
E

28.

В падающем естественном луче
E|| E
В отраженном луче
E|| E
В преломленном луче
E|| E

29.

||
||
||
||

30.

Угол Брюстера
αБ – угол полной поляризации
αБ
900
tg Б n21

31.

Двойное лучепреломление
В 1669 г. датский ученый Бартолин обнаружил, что если рассматривать какой-либо предмет через пластину исландского шпата,
то можно увидеть два изображения предмета.
Изображение цифры 1

32. Двойное лучепреломление.

Нет двойного
лучепреломления
Есть двойное лучепреломление
Большинство прозрачных кристаллов

33.

Двойное лучепреломление
преломленный свет разделяется на два луча: обыкновенный (о)
и необыкновенный (е).
Для о-луча обычный закон преломления выполняется, для елуча нарушается.
Лучи линейно поляризованы во взаимно перпендикулярных
направлениях.

34.

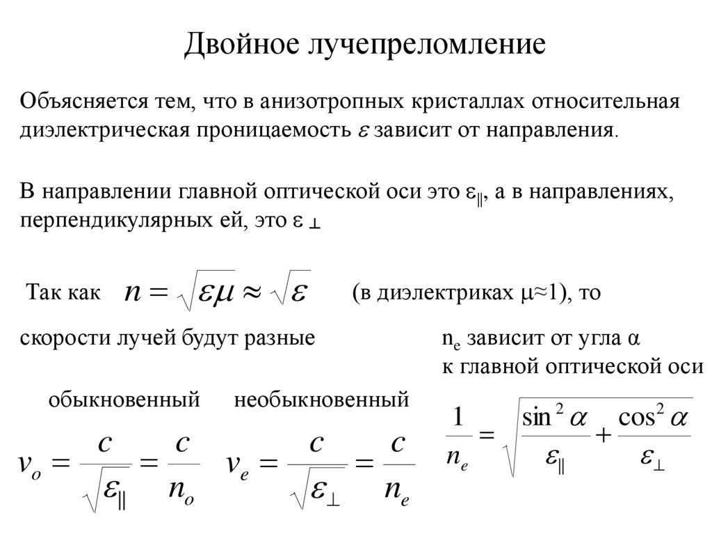
Двойное лучепреломление
Объясняется тем, что в анизотропных кристаллах относительная
диэлектрическая проницаемость e зависит от направления.
В направлении главной оптической оси это e||, а в направлениях,
перпендикулярных ей, это e ┴
Так как
n e e
(в диэлектриках ≈1), то
скорости лучей будут разные
обыкновенный
c
необыкновенный
c
c
c
vo
ve
e || no
e ne
ne зависит от угла α
к главной оптической оси
1
sin 2 cos2
ne
e ||
e

35.

Дихроизм

36.

Четвертьволновые пластинки
Вырежем пластинку вдоль оптической оси.
О
е
о
Она создает оптическую
разность хода лучей:
( ne no )d
и разность фаз:
О’
d
Для четверьтволновой пластинки
2
l0
2 d
l0
l0
4
( ne no )
,
2

37.

Внося разность фаз /2, она делает
из вот этого это.
Ey
Ey
Ex
Ex
English     Русский Rules