Министерство науки и высшего образования Российской Федерации Федеральное государственное образовательное учреждение высшего
Оглавление
1. Методы моделирования сейсмической нагрузки как случайного процесса (стационарный и нестационарный)
1. Методы моделирования сейсмической нагрузки как случайного процесса (стационарный и нестационарный)
1. Методы моделирования сейсмической нагрузки как случайного процесса (стационарный и нестационарный)
1. Методы моделирования сейсмической нагрузки как случайного процесса (стационарный и нестационарный)
1. Методы моделирования сейсмической нагрузки как случайного процесса (стационарный и нестационарный)
1. Методы моделирования сейсмической нагрузки как случайного процесса (стационарный и нестационарный)
1. Методы моделирования сейсмической нагрузки как случайного процесса (стационарный и нестационарный)
2. Нормативные методы
2. Нормативные методы. Линейно-спектральный метод анализа
2. Нормативные методы. Линейно-спектральный метод анализа
2. Нормативные методы. Прямой динамический метод анализа
2. Нормативные методы. Прямой динамический метод анализа
4. Статистические характеристики параметров случайного процесса
4. Статистические характеристики параметров случайного процесса
3. Вероятностные модели
834.36K
Category: geographygeography

Методы моделирования сейсмической нагрузки как случайного процесса

1. Министерство науки и высшего образования Российской Федерации Федеральное государственное образовательное учреждение высшего

образования
«Волгоградский государственный технический университет»
Кафедра «Строительные конструкции, основания и надежность
сооружений»
Презентация на тему:
«Методы моделирования сейсмической нагрузки как случайного процесса»
Выполнил:
аспирант кафедры СКОиНС
Кашина Екатерина Сергеевна
Проверил:
Д.т.н., профессор, профессор кафедры СКОиНС
Пшеничкина Валерия Александровна
г. Волгоград 2025

2. Оглавление

1. Методы моделирования сейсмической нагрузки как случайного
процесса (стационарный и нестационарный);
2. Нормативные методы;
3. Вероятностные модели;
4. Статистические характеристики параметров случайного
процесса.

3. 1. Методы моделирования сейсмической нагрузки как случайного процесса (стационарный и нестационарный)

Гипотеза стационарности сейсмического процесса была выдвинута в 1959
г. М. Ф. Барштейном. Согласно данной гипотезе, изменением спектрального
состава во время землетрясения можно пренебречь, поскольку высокочастотные
толчки в конечной фазе не оказывают значительного влияния на прочность по
сравнению с мощными низкочастотными колебаниями.
Она
применима
к
сильным
продолжительным
землетрясениям,
интенсивность которых существенно не меняется в течение 15-20 секунд, что
позволяет аппроксимировать их стационарным случайным процессом.
Использование теории стационарных случайных процессов и полей, в
отличие
от
нестационарных,
не
связано
с
большими вычислительными
операциями и дает возможность оценить величину сейсмических сил.

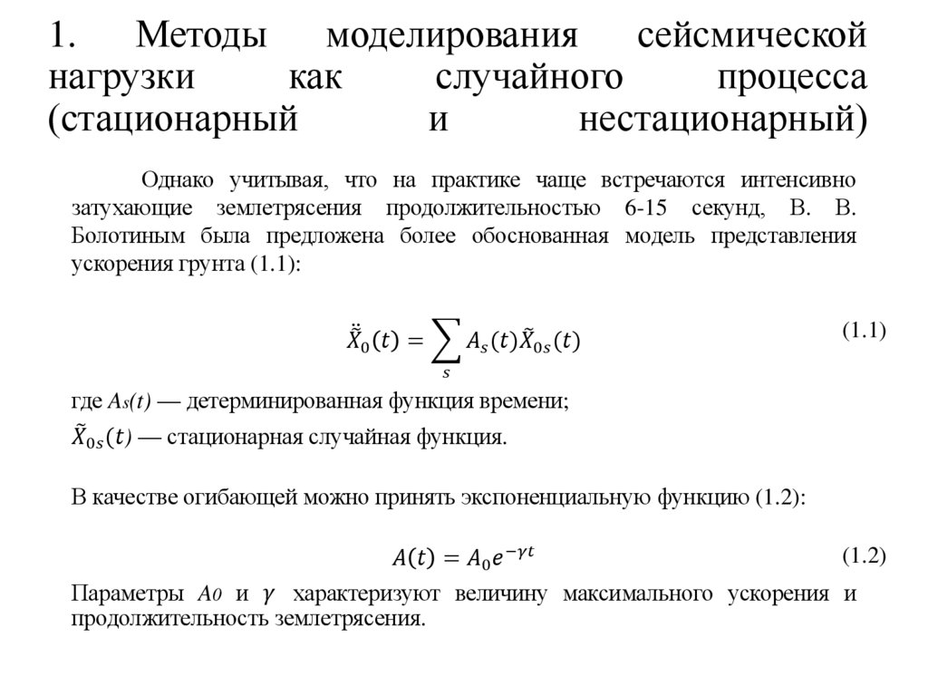
4. 1. Методы моделирования сейсмической нагрузки как случайного процесса (стационарный и нестационарный)

Однако учитывая, что на практике чаще встречаются интенсивно
затухающие землетрясения продолжительностью 6-15 секунд, В. В.
Болотиным была предложена более обоснованная модель представления
ускорения грунта (1.1):
English     Русский Rules