16.90M
Category: mathematicsmathematics

Операции над событиями. Урок №3

1.

Урок №3 на тему
«Операции над событиями»

2.

Теория вероятностей –
раздел математики,
изучающий случайные
явления.

3.

Случайное событие
это
явление,
происходит
в
которое
результате
осуществления
какого-либо
определенного
комплекса
условий.

4.

Случайное опыт
(случайный эксперимент)
это
условия
и
обстоятельства, в которых
мы
рассматриваем
случайные события.

5.

Невозможное
случайное
случайное
событие,
событие
которое
в

это
случайном
эксперименте не наступает.
Достоверное
случайное
случайное
событие,
событие
которое
в
эксперименте обязательно наступит.

это
случайном

6.

События
разделить
случайного
на
более
опыта,
которые
простые,
нельзя
называются
элементарными событиями или элементарными
исходами.

7.

Как обозначается вероятность?
Вероятности событий мы будем
обозначать буквой P латинского
алфавита,
по
начальной
букве
латинского слова «probabilitas»,
что и значит «вероятность».

8.

Свойства вероятностей
элементарных событий:
1) Вероятности элементарных
событий неотрицательны.
2) Сумма вероятностей всех
элементарных
равняется единице.
событий

9.

Элементарные
события
называются
равновозможными, если все они имеют
одинаковые шансы на осуществление.

10.

Если
в
случайном
опыте
ровно
N
равновозможных элементарных событий, то
вероятность каждого из них равна

11.

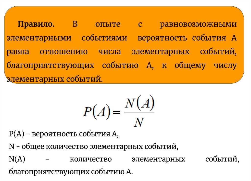
Правило.
В
элементарными
равна
опыте
с
событиями
отношению
благоприятствующих
числа
равновозможными
вероятность события А
элементарных
событию
А,
к
событий,
общему
числу
элементарных событий.
Р(А) - вероятность события А,
N - общее количество элементарных событий,
N(A)
-
количество
элементарных
благоприятствующих событию А.
событий,

12.

Случайный выбор – это разновидность
случайного
опыта
с
равновозможными
элементарными событиями.

13.

Случайный выбор или выбор наудачу
означает выбор без каких-либо
предпочтений.
Выбор наудачу входит как часть во
многие игры: наудачу выбирают
номер при игре в лото; наудачу
выбирают карты во многих
карточных играх; в лотереях
наудачу выбирают номера
выигрышных билетов и т.п.

14.

Событие
, противоположное
событию А, — это событие, которое
состоит из всех элементарных
событий случайного опыта, не
благоприятствующих событию А.

15.

Взаимно противоположные
события
Сумма
вероятностей
всех
элементарных событий случайного
опыта равна 1.

16.

Достоверное и невозможное события
взаимно противоположны.

17.

Диаграммы Эйлера (круги Эйлера)
Первое
их
использование
приписывают Леонарду Эйлеру

великому
швейцарского
который
провёл
в
математику
происхождения,
почти
полжизни
России,
где
внёс
вклад
в
существенный
становление российской науки.

18.

Диаграммы Эйлера
(круги Эйлера)
это
наглядная схема, с помощью
которой можно изобразить отношения
между событиями в одном эксперименте,
для наглядного представления.

19.

Объединение событий.
Объединением (АUВ) двух случайных событий
А
и
В
событий,
называется
которые
множество
элементарных
благоприятствуют
хотя
бы
одному из событий А и В. Для обозначения
пересечения
значок U.
случайных
событий
используют

20.

Пересечение событий.
Пересечением (А∩В) двух случайных событий
А
и
В
называется
множество
элементарных
событий, которые благоприятствуют и событию А,
и
событию
В.
Для
обозначения
пересечения
случайных событий используют значок ∩.

21.

Пустое событие
Пусто событие – это событие, которое не
содержит элементарных исходов.
Пустое событие обозначают символом Ø.
Можно написать: А∩В=Ø.

22.

Правило сложения вероятностей
несовместных событий
Вероятность
несовместных
объединения
событий
сумме их вероятностей:
равна

23.

Совместные события
Если
B
могут
одновременно
наступить
в
результате
опыта,
события
события
одного
A
называются
событиями.
и
то
эти
совместными

24.

Формула сложения
вероятностей
Формула
сложения
вероятностей.
Вероятность
объединения двух событий равна
сумме
их
вероятностей
вероятности их пересечения:
без

25.

Условная вероятность
Вероятность события А при условии,
что событие В произошло, называется
условной вероятностью события А при
условии события В.
Обозначается эта вероятность: P(А/В).

26.

Правило умножения
вероятностей
Вероятность пересечения двух событий
равна
произведению
вероятности
одного из них на условную вероятность
другого, вычисленную при условии,
что первое имело место.
English     Русский Rules