Теория механизмов и машин
Тема 4
Структурный анализ механизмов
Для решения задач синтеза и анализа сложных механизмов профессором Петербургского университета Л.В. Ассуром была предложена
Структурной группой Ассура (или группой нулевой подвижности) называется кинематическая цепь, образованная только подвижными
Структурная классификация механизмов по Ассуру
Структурная классификация механизмов по Ассуру
Структурная классификация механизмов по Ассуру
Структурная классификация механизмов по Ассуру
Структурная классификация механизмов по Ассуру
Структурная классификация механизмов по Ассуру
Тема 5
Кинематический анализ механизмов
Кинематический анализ механизмов
Кинематический анализ механизмов
Кинематический анализ механизмов
Кинематический анализ механизмов
Кинематический анализ механизмов
Кинематический анализ механизмов
Кинематический анализ механизмов
Кинематический анализ механизмов
Кинематический анализ механизмов
Кинематический анализ механизмов
Кинематический анализ механизмов
Кинематический анализ механизмов
Кинематический анализ механизмов
Кинематический анализ механизмов
Кинематический анализ механизмов
Кинематический анализ механизмов
1.48M
Category: mechanicsmechanics

Теория механизмов и машин. Тема 4

1. Теория механизмов и машин

ТММ
Теория механизмов и машин
19.10.2025
лекция 3
1

2. Тема 4

• Структурные группы звеньев. Структурный
синтез
понятия структурной группы, её класса и
порядка, избыточных связей, лишних
степеней свободы, принцип синтеза
плоских стержневых механизмов по
Ассуру-Артоболевскому.

3. Структурный анализ механизмов

W = 6n - 5 P1 - 4 P2 - 3 P3 - 2 P4 - 1 P5
19.10.2025
лекция 2
3

4. Для решения задач синтеза и анализа сложных механизмов профессором Петербургского университета Л.В. Ассуром была предложена

Структурная классификация механизмов по Ассуру
Для решения задач синтеза и
анализа сложных механизмов
профессором Петербургского
университета
Л.В. Ассуром была предложена
оригинальная структурная
классификация.
По этой классификации механизмы состоят из
первичных механизмов и структурных групп Ассура.
19.10.2025
лекция 3
4

5.

Структурная классификация механизмов по Ассуру

6.

Структурная классификация механизмов по Ассуру
Под
первичным
механизмом
(элементарным)
понимают механизм, состоящий из двух звеньев (одно
из которых стойка) с подвижностью W=1.
19.10.2025
лекция 3
6

7.

Структурная классификация механизмов по Ассуру
Примеры первичных (элементарных) механизмов
19.10.2025
лекция 3
7

8. Структурной группой Ассура (или группой нулевой подвижности) называется кинематическая цепь, образованная только подвижными

Структурная классификация механизмов по Ассуру
Структурной группой Ассура (или группой нулевой
подвижности) называется кинематическая цепь,
образованная только подвижными звеньями
механизма, подвижность которой (на плоскости и в
пространстве)
равна
нулю
(Wгр=0).
Конечные звенья групп Ассура, входящие в две
кинематические пары, из которых одна имеет
свободный элемент звена, называются поводками.
Группы могут быть различной степени сложности.
19.10.2025
лекция 3
8

9. Структурная классификация механизмов по Ассуру

19.10.2025
лекция 3
9

10. Структурная классификация механизмов по Ассуру

19.10.2025
лекция 3
10

11. Структурная классификация механизмов по Ассуру

19.10.2025
лекция 3
11

12. Структурная классификация механизмов по Ассуру

19.10.2025
лекция 3
12

13. Структурная классификация механизмов по Ассуру

Структурные группы Ассура делятся на классы в
зависимости от числа замкнутых контуров внутри
группы.
Класс структурной группы определяется числом
кинематических пар , которые образуют самый
сложный замкнутый контур структурной группы.
Порядок структурной группы определяется числом
звеньев, которыми она присоединяется к механизму.
Примеры:
19.10.2025
лекция 3
13

14.

Структурная классификация механизмов по Ассуру
19.10.2025
лекция 3
14

15. Структурная классификация механизмов по Ассуру

Замечание №1. В структурные схемы и структурные
формулы механизмов размеры не входят.
Замечание №2. При конструировании механизмов Wчисло степеней свободы - задано и требуется
проверить фактическую подвижность.
Если подвижность механизма равна нулю или
отрицательна, значит, сборка механизма без
напряжения и деформации звеньев не возможна.
19.10.2025
лекция 3
15

16.

?
19.10.2025
лекция 3
16

17. Тема 5

• Основные понятия кинематики механизмов
• Кинематическое исследование механизмов
(методом планов)
понятия: кинематический анализ,
кинематический синтез, задачи и методы
кинематического анализа и синтеза.
понятия планов положений, скоростей,
ускорений, масштабных коэффициентов,
свойства планов скоростей и ускорений.

18. Кинематический анализ механизмов

Целью кинематического анализа является
определение: координат, скоростей и ускорений
всех точек механизма.
Выделяют два основных метода:
- Аналитический
- Графический
19.10.2025
лекция 3
18

19. Кинематический анализ механизмов

Существует большое количество аналитических
методов исследования кинематики машин и
механизмов.
Сущность всех этих методов заключается в том,
что линейные и угловые координаты, скорости и
ускорения точек звеньев механизма
определяются в виде аналитических выражений.
Аналитические выражения могут определять
функцию явно, неявно или параметрически.
19.10.2025
лекция 3
19

20. Кинематический анализ механизмов

Аналитический метод
Достоинства:
- Высокая точность
- Использование ЭВМ позволяет
проводить
подробный анализ механизма
Недостатки:
- Бывает излишне громоздким
19.10.2025
лекция 3
20

21. Кинематический анализ механизмов

Графический метод
Достоинства :
- Простота
- Наглядность
Недостатки :
- Недостаточная точность
19.10.2025
лекция 3
21

22. Кинематический анализ механизмов

Аналитический метод
Метод Зиновьева или метод замкнутых векторных
контуров
1. Рисуем структурную схему механизма:
19.10.2025
лекция 3
22

23. Кинематический анализ механизмов

2. Проводим структурный анализ механизма и
убеждаемся, что это механизм:
W=3n-2P1-P2=1
W=3*3-2*4-1*0=1
n=3; P1=4; P2=0
Число двухподвижных
кинематических пар
Число подвижных звеньев
19.10.2025
Число одноподвижных
кинематических пар
лекция 3
23

24. Кинематический анализ механизмов

3. Выполняем кинематическую схему механизма в масштабе:
Дано: l1, l2, l3, φ1, φ3=90°, φ4=360°
Найти: l4, l4’(скорость), l4’’(ускорение), φ2, φ2’, φ2’’
19.10.2025
лекция 3
24

25. Кинематический анализ механизмов

4. Выделяем ведущее звено:
В нашем случае это звено №1
5. Выбираем систему координат:
Начало координат размещаем в стойке начального звена
6. Все звенья механизма заменяем векторами произвольного
направления:
Каждый вектор будет характеризовать его длина и угол.
19.10.2025
лекция 3
25

26. Кинематический анализ механизмов

6. Все звенья механизма заменяем векторами произвольного
направления:
Каждый вектор будет характеризовать его длина и угол ( - углы
отсчитываются против часовой стрелки).
7. Все векторы объединяются между собой в замкнутые векторные
контуры, так чтобы в контур входило не более 2 неизвестных
19.10.2025
лекция 3
26

27. Кинематический анализ механизмов

19.10.2025
лекция 3
27

28. Кинематический анализ механизмов

8. Составим векторные уравнения замкнутости контура:
19.10.2025
лекция 3
28

29. Кинематический анализ механизмов

9. Составим уравнения проекций на оси координат:
19.10.2025
лекция 3
29

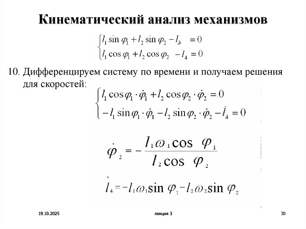
30. Кинематический анализ механизмов

10. Дифференцируем систему по времени и получаем решения
для скоростей:
19.10.2025
лекция 3
30

31. Кинематический анализ механизмов

11. Ещё раз дифференцируем систему по времени и получаем
решения для ускорений:
19.10.2025
лекция 3
31

32.

Кинематический анализ механизмов
12. Результаты вычислений
представляются на
кинематических диаграммах:
19.10.2025
лекция 3
32

33.

?
19.10.2025
лекция 3
33

34. Кинематический анализ механизмов

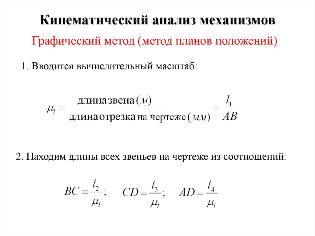
Графический метод (метод планов положений)
1. Вводится вычислительный масштаб:
2. Находим длины всех звеньев на чертеже из соотношений:

35. Кинематический анализ механизмов

3. Циркулем проводим окружность по которой движется точка
В (на чертеже r=АВ) и делим её на 8 частей; И строим так для
каждого положения кривошипа и строим диаграмму:

36.

Кинематический анализ механизмов

37. Кинематический анализ механизмов

19.10.2025
лекция 3
37

38.

Кинематический анализ механизмов

39.

Кинематический анализ механизмов
Результаты определения положений ползуна (в 12-и
точках) с учетом выбранного масштаба наносят на
кинематическую диаграмму.
19.10.2025
лекция 3
39

40.

?
19.10.2025
лекция 3
40
English     Русский Rules