1.36M
Category: economicseconomics

Презентация_тема 3-1

1.

ТЕМА: ЧИСТЫЙ КАПИТАЛИЗМ: СПРОС, ПРЕДЛОЖЕНИЕ,
РЫНОЧНОЕ РАВНОВЕСИЕ
1. Рынок. Модель кругооборота ресурсов, продукта и дохода
при чистом капитализме.
2. Стоимость и цена.
3. Спрос. Закон спроса. Факторы спроса.
4. Предложение. Закон предложения. Факторы предложения.
5. Эластичность спроса и предложения.
6. Рыночное равновесие. Достоинства и ограниченность
рыночного механизма регулирования («невидимой руки»
рынка).

2.

Вопрос 1: Рынок. Модель кругооборота ресурсов, продукта
и дохода при чистом капитализме.
Рыночное хозяйство
(капиталистическое хозяйство,
капитализм) система товарного производства и
рыночного обмена, т. е. блага производятся не для
собственного потребления, а для купли-продажи на рынке.
Условия возникновения рыночного хозяйства:
1. Общественное разделение труда
Общественное разделение труда
- это специализация
производителей на выпуске отдельного продукта или его
части.
Она создает возможность обмена, а также ведет к росту
знаний,
навыков
работника,
повышению
производительности труда, экономии рабочего времени.
2. Экономическая обособленность производителей.
Она закреплена частной и другими формами собственности,
требует возмездности и эквивалентности в обмене
продуктами.

3.

Основные признаки рыночного хозяйства:
1. Экономическая свобода участников производственного
процесса
2. Наличие конкуренции как среди продавцов, так и среди
покупателей
3. Максимизация частной выгоды как цель экономической
деятельности
4. Регулирование производства, обмена и потребления
через механизм рыночных цен

4.

Рынок - это место, сфера и механизм, на основе
которого продавцы и покупатели взаимодействуют,
конкурируют друг с другом.
Конкуренция - это экономическое состязание,
борьба, которую ведут друг с другом субъекты,
стремящиеся к одинаковой цели - максимизации
дохода, прибыли, к сохранению и улучшению своего
положения на рынке.

5.

Модель кругооборота ресурсов, продукта и доходов
в чистой рыночной экономике
Допущения:
1. В чистой рыночной экономике действуют две группы экономических
субъектов: фирмы и домохозяйства;
2. Все ресурсы находятся у домохозяйств;
3. Все товары и услуги производятся фирмами

6.

Вопрос 2: Стоимость и цена
Товар (по К. Марксу) - это продукт труда, произведенный
не для собственного потребления, а для обмена (продажи)
на рынке.
Товар (по неоклассической теории) – это экономическое
благо, которое имеется в ограниченном количестве,
предназначено для обмена и на которое предъявлен
спрос.
*В марксистском определении товара редкость не упоминается, а у
неоклассиков товаром может быть лишь благо, имеющееся в ограниченном
количестве независимо от его трудового или нетрудового происхождения.

7.

Свойства товара:
1. Полезность (потребительная стоимость) это свойство товара удовлетворять какиелибо потребности людей.
2. Стоимость - это основа, которая
определяет пропорции обмена товарами.
Цена товара – это стоимость товара,
выраженная в деньгах.

8.

Цена (стоимость) товара включает:
1. Текущие материальные затраты (расходы на
потребленные предметы труда)
2. Амортизацию (износ средств труда в денежном
выражении),
3. Чистый продукт, созданный в процессе
производства данного товара (см. тему 1).

9.

1 Теория трех факторов производства ( Ж.-Б. Сэй)
Каждый фактор производства создает определенные элементы чистого
продукта: труд - зарплату, капитал – прибыль и процент, земля - ренту. При этом
труд не участвует в создании прибыли.
2 Марксистская теория.
Чистый продукт создает только рабочая сила, живой труд наемных рабочих.
Часть чистого продукта в форме зарплаты наемные работники получают для
восстановления способности к труду. Другую часть чистого продукта в форме
прибыли, включающей предпринимательский доход, процент, ренту,
безвозмездно присваивают капиталисты. Таким образом капиталисты
эксплуатируют наемных работников.
3 Маржиналистская теория (теория предельной полезности)
Стоимость - субъективное явление, отражает отношение человека к вещи.
Согласно закону Г. Госсена, ценность товара определяется полезностью последней
единицы блага, удовлетворяющей наименее настоятельную потребность, т.е.
ценность измеряется предельной полезностью данного товара.
4 Неоклассическая теория ( А. Маршалл)
Рыночная цена определяется и полезностью (спросом), и издержками
производства (предложением). Признается участие всех факторов производства в
создании прибыли

10.

Вопрос 3: Спрос. Закон спроса. Факторы спроса
Спрос (D, demand) - это желание и возможность покупателей
(потребителей) приобретать все возможные количества товаров
или услуг по любой из возможных цен в данный период времени.
Величина спроса показывает количество спрашиваемого товара
при данной цене (например, А или А’ на рисунке)
Закон спроса выражает обратную связь между ценой товара и
величиной спроса на него при прочих равных условиях

11.

Закон спроса объясняется эффектом дохода, эффектом
замещения и законом убывающей предельной полезности.
1 . Эффект дохода:
при снижении цены (что равнозначно росту дохода) товар
становится дешевле относительно общей величины дохода и
поэтому его можно купить в большем количестве, не
отказывая себе в приобретении других товаров.
2. Эффект замещения:
при снижении цены появляется стимул купить данный товар
вместо аналогичных других, которые стали относительно
дороже.
3. Закон убывающей предельной полезности:
при потреблении дополнительных единиц блага их
предельная полезность снижается (при прочих равных
условиях).
Предельная полезность – это полезность от потребления
дополнительной единицы блага

12.

Спрос
Индивидуальный –
это спрос отдельного
покупателя
Рыночный –
сумма индивидуальных
спросов всех
потребителей данного
товара

13.

Факторы спроса
Ценовой фактор –
изменение цены
данного товара
Влияет на величину
спроса
Неценовые факторы спроса:
1) вкусы и предпочтения
покупателей (потребителей)
2) число покупателей на рынке;
3) доходы потребителей;
4) цены на другие товары;
5) ожидания потребителей
Влияют на спрос

14.

15.

Увеличение спроса означает, что при любой из возможных
цен потребители (покупатели) могут и готовы купить
больше товара или купить те же количества товара по более
высоким ценам. На графике увеличение спроса приводит к
сдвигу кривой спроса вправо от D к D1
Уменьшение спроса означает, что при любой из возможных
цен потребители (покупатели) могут и готовы купить
меньше товара или купить те же количества товара по
более низкой цене. На графике уменьшение спроса
приводит к сдвигу кривой спроса влево от D к D2
https://www.youtube.com/watch?v=vTaUdcnuOlU

16.

Вопрос 4: Предложение. Закон предложения. Факторы предложения.
Предложение (S, supply) показывает желание и способность
производителей (продавцов) поставлять на рынок различные
количества товаров или услуг по любой из возможных цен в данный
период времени.
Величина предложения характеризует количество предлагаемого
товара при данной цене.
Закон предложения выражает прямую взаимосвязь между ценой и
величиной предложения товара при прочих равных условиях

17.

Предложение
Индивидуальное –
это предложение
отдельного продавца
Рыночное –
это
сумма индивидуальных
предложений всех
продавцов
данного товара

18.

Факторы предложения
Ценовой фактор –
изменение цены
данного товара
Влияет на величину
предложения
Неценовые факторы предложения:
1) Цены на ресурсы
2) Технология производства
3) Налоги и субсидии
4) Число производителей на рынке.
5) Ценовые ожидания продавцов
Влияют на предложение

19.

20.

Увеличение предложения означает, что при любой из
возможных цен производители (продавцы) могут и
готовы поставить на рынок больше товара или могут и
готовы поставить те же количества товара по более
низким ценам (сдвиг графика предложения вправо-вниз
от S0 к S1)
Уменьшение предложения означает, что при любой из
возможных цен производители (продавцы) могут и
готовы поставить на рынок меньшие количества товара
или могут и готовы поставить те же количества товара по
более высоким ценам (сдвиг графика предложения
влево-вверх от S0 к S2)

21.

Вопрос 5: Эластичность спроса и предложения.
Ценовой эластичность спроса характеризует степень
чувствительности величины спроса к изменению цены
данного товара.
Коэффициент ценовой эластичности спроса (Ed –
elasticity of demand) показывает, на сколько процентов
изменяется величина спроса на данный товар при
изменении его цены на один процент.

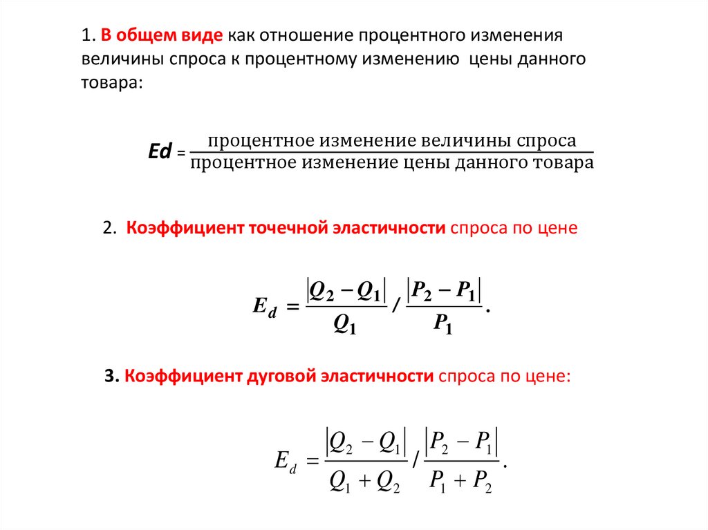
22.

1. В общем виде как отношение процентного изменения
величины спроса к процентному изменению цены данного
товара:
процентное изменение величины спроса
Ed = процентное
изменение цены данного товара
2. Коэффициент точечной эластичности спроса по цене
Ed
Q 2 Q1
Q1
/
P2 P1
P1
.
3. Коэффициент дуговой эластичности спроса по цене:
Ed
Q2 Q1
Q1 Q2
/
P2 P1
P1 P2
.

23.

Если Еd 1 – спрос эластичный
Если Еd 1 – спрос неэластичный
Если Еd = 1 – спрос единичный
Если Еd = 0 - спрос абсолютно неэластичный
(например, спрос на поваренную соль, инсулин)
Если Еd – спрос абсолютно эластичный
При эластичном спросе цена и выручка от продажи
меняются в противоположных направлениях, а при
неэластичном спросе - в одном

24.

Факторы, влияющие на ценовую эластичность спроса:
1. Наличие товаров-заменителей. Чем больше у товара заменителей, тем
эластичнее спрос на него. Например, спрос на зубную пасту в целом
неэластичен, а на зубную пасту конкретной марки более эластичен.
2. Принадлежность к предметам роскоши или предметам первой
необходимости. Спрос на предметы роскоши более эластичен. Так, спрос на
соль неэластичный, на фарфор – эластичный.
3. Удельный вес в расходах потребителей. Чем больше удельный вес в
расходах потребителей, тем выше ценовая эластичность спроса: спрос на
жилье более эластичен, чем спрос на жевательную резинку;
4. Период времени. В долгосрочном периоде спрос более эластичен, чем в
краткосрочном. Например, при увеличении цен на бензин, величина спроса в
краткосрочном периоде меняется медленно, но со временем, когда встает
вопрос о замене автомобиля на новый или приобретении еще одного
автомобиля, покупатели выбирают автомобили, потребляющие меньше
бензина, спрос на бензин становится чувствительным к изменению цены.

25.

26.

Эластичность спроса по доходу характеризует степень чувствительности
спроса к изменению доходов потребителей.
Коэффициент эластичности спроса по доходу показывает, на сколько
процентов изменяется величина спроса на данный товар при изменении
доходов потребителей на один процент.

27.

Перекрестная эластичность спроса характеризует степень
чувствительности спроса на товар Х к изменению цены на товар У.
Коэффициент перекрестной эластичности спроса показывает, на
сколько процентов изменяется величина спроса на товар Х при
изменении цены на товар У на один процент.
процентное изменение величины спроса на товар Х
Exy=
процентное изменение цены на товар У
Exy > 0 – Х и У - взаимозаменяемые товары
Exy < 0 - Х и У - взаимодополняемые товары
Exy=0 - Х и У - независимые товары

28.

Коэффициент ценовой эластичности предложения (Es)
показывает, на сколько процентов изменяется величина
предложения на данный товар при изменении его цены на
один процент.
изменение величины предложения
Es = процентное
процентное изменение цены данного товара
Если Еs 1 – предложение эластичное
Если Еs 1 – предложение неэластичное
Если Еs= 1 – предложение единичное
Если Еs = 0 - предложение абсолютно неэластичное
Если Еs – предложение абсолютно эластичное

29.

Вопрос 6: Рыночное равновесие. Достоинства и
ограниченность рыночного механизма регулирования
(«невидимой руки» рынка).
Рыночное равновесие – это ситуация, когда величина спроса равна
величине предложения данного товара.
Pe – равновесная цена ,
Qe – равновесное количество

30.

Избыток – это ситуация на рынке, когда при цене выше
равновесной величина предложения превышает величину
спроса.
Дефицит – это ситуация на рынке, когда при цене ниже
равновесной
величина
спроса
больше
величины
предложения.

31.

Механизм достижения рыночного равновесия - 1
При дефиците некоторые более богатые или более
заинтересованные покупатели предпочтут купить товар по более
высокой цене, чем вообще остаться без него. Рост цены создает
стимул для производителей увеличивать количество
предложения, при этом количество спроса будет сокращаться до
тех пор, пока рыночная цена не совпадет с равновесной. В
итоге рыночное равновесие будет достигнуто, но для части
потребителей (более бедных) данный товар станет недоступен.
Однако объем продаж при равновесной цене является
наибольшим из возможных на рынке при данных спросе и
предложении.

32.

Механизм достижения рыночного равновесия - 2
При избытке продавцы, учитывая свои слабые инвестиционные
возможности и стремясь выйти из сложившейся ситуации с наименьшими
потерями, начнут продавать товар по более низкой цене. Снижение цены
будет увеличивать величину спроса и сокращать величину предложения,
восстанавливая рыночное равновесие и равновесную цену. Однако
некоторые производители при этом могут разориться, другие будут
вынуждены уйти с данного рынка.
Способность цены на чистоконкурентном рынке, повышаясь или
понижаясь, выравнивать величину спроса и величину предложения
называется уравновешивающей функцией цен.

33.

В результате установления равновесных цен покупатели и
продавцы получают выгоды, которые называют избытком
покупателя и избытком продавца

34.

Достоинства рыночного механизма регулирования
экономики:
1 Рыночный механизм, основанный на экономической
свободе выбора, поощряет риск, инициативу,
ответственность, гибкость.
2 Эффективность распределения ресурсов при
ориентации производителей на текущий спрос
потребителей.
3 Эффективность производства. Ориентируясь на цены,
устанавливаемые рынком, производители стремятся
снизить средние издержки производствa, используя
нововведения, и тем самым получить больший доход.
Таким образом, рыночный механизм успешно решает
проблемы «что и как производить?».

35.

Ограниченность рыночного механизм регулирования:
1 Тенденция к монополизации. Из массы мелких производителей
выделяются наиболее крупные, которые стремятся полностью
овладеть рынком.
2 Стратегическая слабость, поскольку он ориентирован
только на текущий спрос и не улавливает проблем
долгосрочного развития экономики. Рыночное хозяйство
развивается неравномерно, периоды экономического роста
чередуются с кризисами. Ограниченность механизма
невидимой руки рынка проявляется также в
недораспределении и издержках перелива ресурсов.
3 Социальная ограниченность, то есть рынок не может
реализовать принцип социальной справедливости.
Ограниченность рыночного регулирования может быть частично
компенсирована государственным вмешательством в
экономику.
English     Русский Rules