ДОМА
Экологическая грамотность и разумное природопользование
Дома
1 Рациональное природопользование
Принципы рационального природопользования
Законы экологии Б. Коммонера
Классификация природных ресурсов
Разработаны и применяются несколько классификаций природных ресурсов: по природному происхождению, по ви­дам хозяйственного
Классификация природных ресурсов по признаку исчерпаемости
Этапы освоения энергии
2 Загрязнение окружающей среды
По видам загрязняющих агентов загрязнение окружающей среды делят на
Классификация загрязнения экологических систем (Стадницкий, Родионов, 1988)
Загрязнение атмосферного воздуха
Виды загрязнения атмосферного воздуха
Понятие ПДК
Загрязнение гидросферы
Основными источниками загрязнения гидросферы являются:
Экологические последствия загрязнения гидросферы
Антропогенные воздействия на почву
Водная эрозия почв
3 Охрана окружающей среды
Осаждение пыли в гравитационном поле. Виды аппаратов
Осаждение пыли под действием центробежных сил основано на тангенциальном вводе запыленного потока в цилиндрическую часть
Очистка воздуха от пыли фильтрованием
Схема двухкамерного рукавного фильтра
Аппараты для мокрых методов очистки воздуха
Очистка воздуха от пыли под действием электрических сил
Абсорбционные методы очистки от газообразных примесей – поглощение газообразных примесей жидкими поглотителями (абсорбентами)
Адсорбционные методы очистки воздуха от газообразных загрязнений – поглощение загрязняющих веществ воздуха твердыми
Термические и каталитические методы очистки газовых выбросов
Типы катализаторов, применяемых в каталитических методах очистки газовых выбросов
Минеральные коагулянты, применяемые в процессах очистки сточных вод
Очистка от растворенных примесей
Схема аппарата для биохимической очистки сточных вод – аэротенка
Полигон твердых бытовых отходов
Таким образом, рациональное природопользование и охрана окружающей среды – основа устойчивости биосферы.
3.74M
Category: ecologyecology

Экологическая грамотность и разумное природопользование. Рациональное природопользование

1. ДОМА

• Изучить презентацию, написать алгоритм
действий в случае ЧС.

2. Экологическая грамотность и разумное природопользование

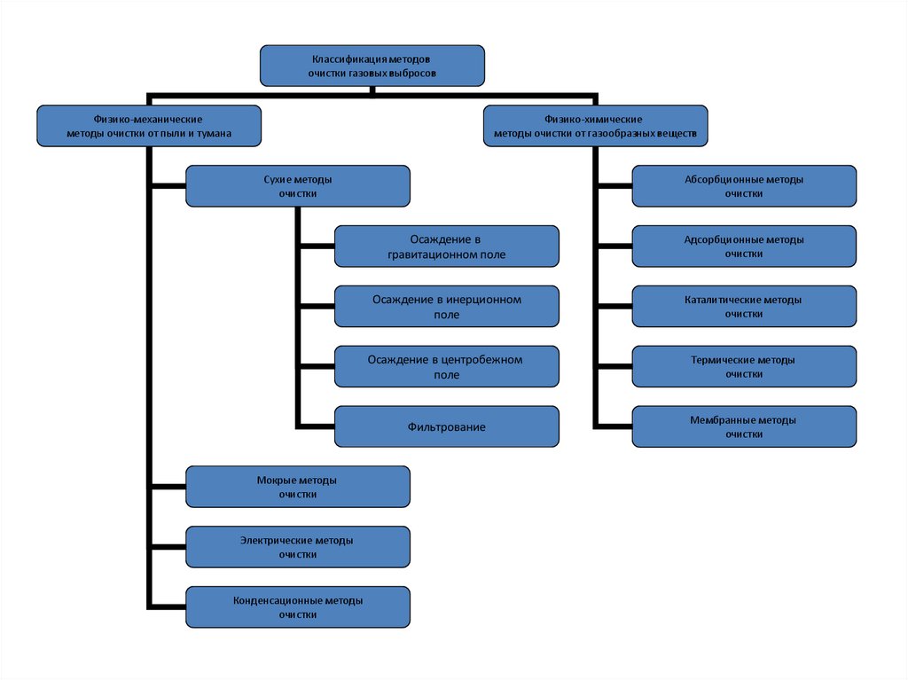
3. Дома

• Изучить презентацию, написать эссэ на
тему «Экология моего района»

4. 1 Рациональное природопользование

Природопользование
(как
практическая
деятельность
человека) – использование природных
ресурсов
в
целях
удовлетворения
материальных и культурных потребностей
общества.
Природопользование (как наука) –
область
знаний,
разрабатывающая
принципы рационального (разумного)
природопользования.

5.

В
зависимости
от
последствий
хозяйственной деятельности человека
различают
природопользование
рациональное и нерациональное.
Рациональное природопользование –
хозяйственная деятельность человека,
обеспечивающая
экономное
использование природных ресурсов и
условий, их охрану и воспроизводство с
учетом не только настоящих, но и
будущих интересов общества.

6.

Нерациональное природопользование
ведет
к
истощению

даже
исчезновению)
природных
ресурсов,
загрязнению
окружающей
среды,
нарушению экологического равновесия
природных
систем,
то
есть
к
экологическому кризису или катастрофе.

7.

Природопользование осуществляется в
двух видах – общее и специальное
природопользование.
Общее природопользование не требует
специального
разрешения.
Оно
осуществляется гражданами на основе
принадлежащих
им
естественных
(гуманитарных) прав, существующих и
возникших как результат рождения и
существования
(пользование
водой,
воздухом и т.д.).

8.

Специальное
природопользование
осуществляется
физическими
и
юридическими лицами на основании
разрешения
уполномоченных
государственных органов. Оно носит
целевой
характер
и
по
видам
используемых
природных
ресурсов
подразделяется на землепользование,
пользование недрами, лесопользование,
водопользование, пользование животным
миром (дикими животными, птицами,
рыбными
запасами,
использование
атмосферного воздуха).

9. Принципы рационального природопользования

Одним
из
основных
принципов
рационального
природопользования
является экологизация технологических
процессов, связанных с получением и
переработкой богатств природы; принцип
системного подхода предусматривает
комплексную
всестороннюю
оценку
воздействия
промышленно-технической
деятельности общества на природу с
обязательным прогнозом ответных реакций
природы;

10.

принцип комплексного подхода заключается
в том, что на базе имеющихся в данном
экономическом
районе
сырьевых
и
энергетических
ресурсов
создаются
территориально-производственные
комплексы,
позволяющие
более
полно
использовать ресурсы и снизить негативную
нагрузку на окружающую среду; принцип
оптимизации
природопользования
заключается
в
принятии
наиболее
целесообразных решений в использовании
природных ресурсов и природных систем на
основе одновременного экологического и
экономического подхода и др.;

11.

принцип
гармонизации
отношений
природы и производства решается путем
создания
и
эксплуатации
природнотехнических, геотехнических или экологоэкономических
систем,
представляющих
собой совокупность какого-либо производства
и взаимодействующих с ним элементов
природной среды и обеспечивающих, с одной
стороны,
высокие
производственные
показатели, а с другой – поддержание в зоне
своего
внимания
благоприятной
экологической
обстановки,
максимально
возможное сохранение и воспроизводство
естественных ресурсов.

12. Законы экологии Б. Коммонера

Б. Коммонер (1974) выдвинул ряд
положений, которые сегодня называют
«законами» экологии:
1 – все связано со всем;
2 – все должно куда-то деваться;
3 – природа «знает» лучше;
4 – ничто не дается даром.

13. Классификация природных ресурсов

В зависимости от технического и
технологического
совершенства
процессов извлечения и переработки
природных
ресурсов,
экономической
рентабельности, а также с учетом
сведений об объемах природного сырья
выделяют две категории природноресурсных запасов:

14.

1)
доступные
(доказанные
или
реальные)
запасы

объемы
природного
ресурса,
выявленные
современными
методами
разведки,
технически доступные и экономически
рентабельные для освоения;

15.

2) потенциальные (общие) ресурсы —
ресурсы,
помимо
доступных,
установленные на основе теоретических
расчетов и обследований, включая те,
которые в настоящее время нельзя
освоить по техническим или экономическим соображениям (например, залежи
бурого угля на больших глубинах, запасы
пресной воды в ледниках).

16.

Кроме того, потребности в природном
ресурсе могут полностью блокироваться
технологической
невозможностью
их
освоения в наши дни, например, производство энергии на основе управляемого
термоядерного
синтеза.
Поэтому
потенциальные ресурсы образно называют «ресурсами будущего».
С
развитием
научно-технического
прогресса
потенциальные
ресурсы
переходят в категорию доступных.

17. Разработаны и применяются несколько классификаций природных ресурсов: по природному происхождению, по ви­дам хозяйственного

Разработаны и применяются несколько
классификаций природных ресурсов: по
природному происхождению, по видам
хозяйственного
использования,
по
признаку исчерпаемости.
Классификация по происхождению. По
указанному признаку природные ресурсы
подразделяют на минеральные, климатические,
водные,
земельные,
почвенные, биологические (растительные
и животные).

18.

Классификация по видам
хозяйственного использования.
В зависимости от отнесения к тому или
иному
сектору
материального
использования природные ресурсы
подразделяют
на
ресурсы
промышленного
и
сельскохозяйственного производства.

19.

Ресурсы промышленного производства
включают в себя все виды сырья,
используемого промышленностью:
- энергетические (горючие полезные
ископаемые,
гидроэнергоресурсы,
биоконверсионная энергия, ядерная
энергия);
- неэнергетические
(ресурсы
металлургии, химии и нефтехимии,
лесопереработки и т. п.).

20.

Классификация по признаку
исчерпаемости.
По
признаку
исчерпаемости
все
природные ресурсы, как и ресурсы биосферы, подразделяют на исчерпаемые и
неисчерпаемые.
Неистощимость
ресурса
подразумевает
его
бесконечность, хотя бы в сравнении с
потребностями в нем.

21. Классификация природных ресурсов по признаку исчерпаемости

22.

В
соответствии
с
классификацией
природных (естественных) ресурсов по
источникам
и
местоположению
(Н. Ф. Реймерс, 1990) все формы энергии,
получаемой от живых организмов и в
результате переработки их тел и
продуктов жизнедеятельности – от
сжигания дров до получения технического
спирта и биогаза, являются биоэнергией.

23. Этапы освоения энергии

Первый этап освоения энергии начался с
появления человека на Земле и продолжался до
V–VII вв. н.э., он связан с использованием
мускульной энергии, а затем энергии огня.
Второй
этап
(VII–ХVII
вв.)
связан
с
использованием энергии движущейся воды и
ветра,
происходит
переход
от
ручного
производства к машинному.
На третьем этапе началось освоение энергии
ископаемого топлива с превращением ее в
тепловую и паровую энергию, были построенные
паровые машины, паровозы и пароходы.

24.

На четвертом этапе вступает в свои права
энергия электричества, применение которой резко
повысило энергообеспеченность человечества,
являющуюся одним из главных условий высокого
уровня развития общества.
Пятый этап связан с освоением ядерной
энергии. Каждому этапу освоения новых видов
энергии
и
доступных
энергоресурсов
соответствует определенный уровень развития
общества.
Таким образом, развитие человеческого общества
и изменение отношений в системе «человек –
природа»
тесным
образом
связаны
с
использованием доступных источников энергии.

25. 2 Загрязнение окружающей среды

Загрязнение – привнесение в окружающую
среду или возникновение в ней новых
(обычно не характерных для нее) вредных
химических,
физических,
биологических,
информационных агентов.
Загрязнение может возникать в результате
естественных
причин
(природное
загрязнение: пыльные бури и др.) или под
влиянием
деятельности
человека
(антропогенное загрязнение: выбросы в
атмосферу вредных веществ и т.д.).

26. По видам загрязняющих агентов загрязнение окружающей среды делят на

- физическое (тепловое, радиоактивное,
шумовое, электромагнитное и др.);
- химическое
(тяжелые
металлы,
аэрозоли, пестициды, пластмассы и
др.);
- биологическое
(патогенные
микроорганизмы,
продукты
генной
инженерии и др.).

27.

По масштабам загрязнение может быть
глобальным,
региональным
и
локальным (местным).
По объектам загрязнения различают
загрязнение атмосферного воздуха,
загрязнение
поверхностных
и
подземных вод, загрязнение почв и
т.д., и даже загрязнение околоземного
космического пространства.

28. Классификация загрязнения экологических систем (Стадницкий, Родионов, 1988)

29.

30. Загрязнение атмосферного воздуха

Может быть естественным (природным) и
антропогенным (техногенным).
Естественное загрязнение воздуха
вызвано
природными
процессами
(вулканическая деятельность, дым от
лесных пожаров и др.).
Антропогенное загрязнение связано с
выбросом загрязняющих веществ в
результате деятельности человека.

31. Виды загрязнения атмосферного воздуха

32.

Основными антропогенными источниками
загрязнения
атмосферного
воздуха
являются следующие отрасли экономики:
- теплоэнергетика (тепловые и атомные
электростанции,
промышленные
и
городские котельные и др.);
- автотранспорт;
- черная и цветная металлургия;
нефтедобывающее
и
нефтеперерабатывающее производства;
- машиностроение;
- производство стройматериалов и т.д.

33.

Вклад различных отраслей промышленности в
загрязнение атмосферного воздуха

34. Понятие ПДК

ПДК

предельная
допустимая
концентрация
загрязняющего
вещества в атмосферном воздухе –
концентрация, не оказывающая в течение
всей жизни прямого или косвенного
неблагоприятного действия на настоящее
или будущее поколение, не снижающая
работоспособности
человека,
не
ухудшающая
его
самочувствия
и
санитарно-бытовых
условий
жизни.
Величины ПДК приведены в мг/м3.

35.

Предельно допустимая концентрация
в воздухе рабочей зоны (ПДК р.з.) — это
максимальная
концентрация
вредного
вещества которая при ежедневной (кроме
выходных) работе в течение 8 ч и не более
40 ч в неделю в течение всего трудового
стажа не должна вызывать заболеваний
или отклонений в состоянии здоровья,
обнаруживаемых современными методами
исследований в процессе работы или в
отдаленные сроки жизни настоящего и
последующих поколений.

36. Загрязнение гидросферы

Может быть естественным (природным) и
антропогенным (техногенным).
Естественное
загрязнение
вод
вызвано
природными
процессами.
Антропогенное загрязнение связано с
поступлением загрязняющих веществ в
гидросферу в результате деятельности
человека.

37.

Наиболее распространено химическое и
биологическое загрязнения, в меньшей
степени радиоактивное, механическое и
тепловое.
Химическое загрязнение – загрязнение
вод неорганическими и органическими
веществами.
Биологическое загрязнение – загрязнение
вод
патогенными
микроорганизмами,
бактериями,
вирусами,
простейшими,
грибами, мелкими водорослями и др.

38.

Радиоактивное
загрязнение

загрязнение вод радионуклидами.
Механическое загрязнение – загрязнение
вод механическими примесями – твердыми
частицами (песок, ил, шлам и др.).
Тепловое загрязнение – повышение
температуры
вод
в
результате
их
смешивания
с
более
нагретыми
поверхностными или технологическими
водами
(тепловых
и
атомных
электростанций).

39. Основными источниками загрязнения гидросферы являются:

• промышленные сточные воды;
• хозяйственно-бытовые сточные воды;
• дренажные воды с орошаемых земель;
• сельскохозяйственные поля и крупные
животноводческие комплексы;
• водный транспорт.

40. Экологические последствия загрязнения гидросферы

Эвтрофикация (эвтрофирование) вод

повышение
биологической
продуктивности водных объектов в
результате
накопления
биогенных
элементов (азота, фосфора, калия и др.)
под
воздействием
естественных
и
антропогенных факторов.

41. Антропогенные воздействия на почву

1 – водная и ветровая эрозия почв;
2 – промышленная эрозия почв;
3 – дегумификация почв;
4 – почвоутомление и истощение почв;
5 – вторичное засоление, осолонцевание и
слитизация почв;
6 – вторичная кислотность почв;
7 – промышленное загрязнение почв;
8 – сельскохозяйственное загрязнение почв;
9 – радиоактивное загрязнение почв.

42. Водная эрозия почв

43. 3 Охрана окружающей среды

44.

Классификация методов
очистки газовых выбросов
Физико-механические
методы очистки от пыли и тумана
Физико-химические
методы очистки от газообразных веществ
Сухие методы
очистки
Мокрые методы
очистки
Электрические методы
очистки
Конденсационные методы
очистки
Абсорбционные методы
очистки
Осаждение в
гравитационном поле
Адсорбционные методы
очистки
Осаждение в инерционном
поле
Каталитические методы
очистки
Осаждение в центробежном
поле
Термические методы
очистки
Фильтрование
Мембранные методы
очистки

45. Осаждение пыли в гравитационном поле. Виды аппаратов

а- аппарат полого типа; б- аппарат полочного типа: I –
ввод загрязненного газа; II – вывод очищенного газа; III
– вывод пыли; 1 – корпус аппарата; 2 – бункер для
приема пыли; 3 – штуцер для вывода пыли; 4 – полки.

46.

Осаждение пыли под действием
инерционных
сил
происходит
вследствие
резкого
изменения
направления
движения
газового
потока. При этом частицы под
действием
сил
инерции
будут
стремиться двигаться в прежнем
направлении.

47. Осаждение пыли под действием центробежных сил основано на тангенциальном вводе запыленного потока в цилиндрическую часть

аппарата - циклона
1 – входной патрубок
для загрязненного
воздуха;
2 – пыль.

48. Очистка воздуха от пыли фильтрованием

Фильтрующие перегородки бывают:
• тканевые (ткань, нетканый материал войлок, фетр),
• волокнистые (набивные слои из
волокон, шлаковаты, стружек металлов
или полимеров),
• пористые (пористая керамика,
пластмасса или металл),
• зернистые (сыпучие материалы).

49. Схема двухкамерного рукавного фильтра

а – режим фильтрации;
б – режим регенерации;
1 – газоводы «грязного»
газа;
2 – рукава;
3 – корпус;
4 – воздухопровод
продувочного воздуха;
5 – газопровод чистого
газа;
6 – механизм
встряхивания;
7 – клапан;
8 – бункер.

50.

Мокрые методы
очистки от
пыли
Ударноинерционные
газопромыватели
Газопромыватели
Центробежные
газопромыватели
Полые
Ротоклоны
Насадочные
Вентиляционные
пылеуловители
Тарельчатые
Скрубберы
Динамические
газопромыватели
Скрубберы
Вентури

51. Аппараты для мокрых методов очистки воздуха

а – полый форсуночный скруббер:
1 – корпус аппарата; 2 – форсунка.
б – скруббер Вентури:
1 – труба Вентури; 2 – каплеотбойник.

52. Очистка воздуха от пыли под действием электрических сил

Механизм
процесса:
при
поступлении
пылегазовой
системы
в
неоднородное
электрическое
поле
на
коронирующем
электроде образуются ионы, которые движутся
в направлении осадительного электрода под
действием сил поля. Эти ионы при движении
поглощаются частицами пыли и заряженные
частицы пыли также будут двигаться к
осадительному электроду и оседать на нем.

53. Абсорбционные методы очистки от газообразных примесей – поглощение газообразных примесей жидкими поглотителями (абсорбентами)

1 – ввод абсорбента;
2 – вывод очищенного
воздуха;
3 – насадка;
4 – тарелка;
5 – ввод загрязненного
воздуха;
6 – вывод абсорбента

54. Адсорбционные методы очистки воздуха от газообразных загрязнений – поглощение загрязняющих веществ воздуха твердыми

поглотителями
Основные виды применяемых адсорбентов:
• Активированные угли;
• Силикагели и алюмогели;
• Цеолиты;
• Иониты.
Основные аппараты газоочистки:
адсорберы различной конструкции.

55. Термические и каталитические методы очистки газовых выбросов

Окисление
органических
соединений
кислородом воздуха при высоких
температурах:
CmHn + (m+n/4)O2 → m CO2 + H2O.

56.

Термические
и каталитические
методы очистки
газовых выбросов
Прямое сжигание
в пламени
Термическое
окисление
Температура 700-800 оС;
количество кислорода на
10-15 % больше
стехиометрического
Температура 540-800 оС;
количество кислорода на
10-15 % больше
стехиометрического
Каталитическое
сжигание (или
окисление)
Температура 250-400 оС;
стехиометрическое
количество кислорода

57. Типы катализаторов, применяемых в каталитических методах очистки газовых выбросов


Цельнометаллические.
Смешанные.
Керамические с регулярным
расположением элементов.
Насыпные.

58.

Методы очистки
сточных вод
Механические
Отстаивание
Процеживание
Фильтрование
Центрифугирование
Физико-химические
Коагуляция
Флокуляция
Флотация
Ионный обмен
Экстракция
Сорбция
Обратный осмос
Ректификация
Дистилляция
Электрохимические
Нейтрализация
Окисление
Восстановление
Химические
Биохимические
Биохимическое
окисление
Биохимическое
разложение

59.

• Отстаивание – осаждение взвешенных
частиц из воды под действием гравитационных
сил.
• Процеживание и фильтрация – удаление
взвешенных частиц из воды осаждением на
фильтрующие перегородки.
• Флотация – удаление взвешенных частиц из
воды с помощью комплекса частица-пузырек
воздух или газа, которые выносят загрязнения
в верхний, пенный слой;
• Электрофлотация - перенос загрязняющих
частиц из воды на ее поверхность с помощью
пузырьков
газа,
образующихся
при
электролизе воды.

60. Минеральные коагулянты, применяемые в процессах очистки сточных вод

1. Соли алюминия – сульфат алюминия
Al2(SO4)3·18H2O; алюминат натрия NaAlO2,
гидроксохлорид алюминия Al2(OH)5Cl,
алюмокалиевые KAl(SO4)2·12H2O или
алюмоаммонийные NH4Al(SO4)2·12H2O квасцы.
2. Соли железа – сульфаты железа
Fe2(SO4)3·2H2O, FeSO4·7H2O, хлорид железа
FeCl3.
3. Известь.
4. Соли магния – MgCl2·6H2O, MgSO4·7H2O.
5. Глины, алюминийсодержащие отходы
производства, травильные растворы, пасты,
смеси, шлаки, содержащие диоксид кремния.

61. Очистка от растворенных примесей

Очистка от органических примесей
Очистка от
минеральных
примесей
Регенеративные
методы
Деструктивные
методы
Дистилляция
Экстракция
Биохимические
Отдувка
Ионный обмен
Ректификация
Жидкофазного
окисления
Нагрев
Обратный осмос
Адсорбция
Парофазного
окисления
Реагентные методы
Электродиализ
Обратный осмос и
ультрафильтрация
Радиационного
окисления
Замораживание
Реагентные методы
Электрохимического
окисления
Очистка от
растворенных газов

62.

• Дистилляция – процесс очистки воды перегонкой,
основанный на различии температур кипения воды
и загрязняющих компонентов;
• Ионный обмен – это обратимая химическая
реакция, при которой происходит обмен ионами
между твердым веществом (ионитом) и сточной
водой, содержащей ионы загрязнителей;
• Обратный осмос – процесс, в котором с помощью
давления принуждают воду проходить через
полупроницаемую мембрану, при этом загрязнители
воды через мембрану пройти не могут;
• Электродиализ

процесс
мембранного
разделения, в котором ионы растворенного
вещества переносятся через мембрану под
действием электрического поля;

63.

• Экстракция – процесс удаления смеси
жидких веществ из сточной воды с помощью
избирательных растворителей (экстрагентов);
• Ректификация

процесс
выделения
загрязняющих веществ из сточных вод,
основанный на различном распределении
компонентов смеси между жидкой и паровой
фазами;
• Адсорбция

процесс
удаления
загрязняющих веществ из сточных вод
твердыми поглотителями.

64.

Механизм биохимического окисления
в аэробных условиях
гетеротрофными бактериями:
• органические вещества + O2 + N2 + P →
микроорганизмы + СO2 + H2O +
биологически неокисляемые
растворенные вещества
• микроорганизмы + O2 → CO2 + H2O + N
+ P + биологически неразрушаемая
часть клеточного вещества.

65. Схема аппарата для биохимической очистки сточных вод – аэротенка

1 – переливные окна; 2 – зона аэрации; 3 – зона
дегазации; 4 – направляющая перегородка; 5 –
аэратор; 6 – зона осветления

66.

Методы подготовки и переработки твердых отходов производства
Классификация и
сортировка
Уменьшение
размеров
кусков
Грохоче-ние
Укрупнение
Обогащение
Гранулирование
Гравитация
Пиролиз
Дробление
Гидравлическая
сепарация
Электрическая
сепарация
Термическая переработка
Таблетирование
Флотация
Газификация
Помол
Брикетирование
Высокотемпературная
агломерация
Магнитная
сепарация
Электрическая
сепарация
Огневое
обезвреживание
Выщелачивание
Обезвоживание
Растворен
ие и
кристалли
зация

67.

• Грохочение – процесс разделения на классы
по крупности различных по размерам кусков
(зерен) материала при его перемещении на
ячеистых
поверхностях
в
качестве
вспомогательного метода при утилизации и
переработке отходов.
• Сортировка – получение различных фракций
материала в качестве готового продукта.
• Гидравлическая сепарация – разделение
твердых отходов на фракции по крупности или
плотности частиц с близкой скоростью
движения в горизонтальном либо восходящем
потоке жидкости (обычно воды).

68.

• Электрическая
сепарация

процесс
разделения отходов в электрическом поле по
величине или знаку заряда, созданного на
частичках в зависимости от их электрических
свойств, химического состава, размеров.
• Дробление – получение из кусковых
материалов
фракций
крупностью
преимущественно 5 мм.
• Помол – метод используют для получения из
кусковых
материалов
мелкодисперсных
фракций крупностью менее 5 мм.

69.

• Гранулирование – процессы формирования
агрегатов
обычно
шарообразной
или
цилиндрической формы из порошков, паст,
расплавов или растворов перерабатываемых
материалов.
• Таблетирование
процессы
формирования
агрегатов с помощью таблеточных машин.
• Брикетирование – подготовительные процессы,
применяемые в практике утилизации твердых
отходов в качестве подготовительных с целью
придания отходам компактности, обеспечивающей
лучшие условия транспортирования, хранения, а
часто и саму возможность переработки.
• Высокотемпературная агломерация – процесс
спекания минеральных компонентов отходов в
присутствии твердого топлива.

70.

• Пиролиз - разложение любых соединений на
составляющие менее тяжёлые молекулы, или
элементы
под
действием
повышения
температуры
• Газификация - преобразование органической
части твёрдого или жидкого топлива в горючие
газы
при
высокотемпературном
(10002000 °C)нагреве с окислителем (кислород,
воздух, водяной пар, CO2 или, чаще, их смесь)
• Огневое
обезвреживание
процесс
высокотемпературного
разложения
и
окисления токсичных компонентов отходов с
образованием практически нетоксичных или
малотоксичных дымовых газов и золы.

71.

• Гравитационное обогащение – основано на
различиях в скоростях падения или передвижения
по наклонной плоскости минеральных зерен
неодинаковой плотности в жидкой или газообразной
среде.
• Флотационное обогащение – основано на
различиях в смачиваемости тех или иных
минералов. Тонкоизмельченные твердые отходы в
виде
пульпы
с
небольшим
количеством
специальных реагентов насыщают воздухом.
Прилипшие
к
пузырькам
воздуха
частицы
поднимаются на поверхность и образуют пенный
продукт.
• Магнитное обогащение применяется если отходы
содержат металлические включения, которые
отделяются в магнитном поле от неметаллических.

72.

• Электрические
методы
обогащения

основаны на разнице в поведении заряженных
частиц в электрическом поле или на заряженном
электроде, обусловленной их различием в
электропроводности.
• Выщелачивание – извлечение компонентов
отходов из комплексного твердого материала
путем их избирательного растворения в
жидкости-экстрагенте.
• Растворение – переход твердого отхода в
жидкое состояние
• Кристаллизация – выделение твердой фазы в
виде кристаллов из насыщенных растворов.

73. Полигон твердых бытовых отходов

74.

Переработка твердых бытовых отходов
Сортировка
Термическая
обработка
Биотермическое аэробное
компостирование
Анаэробная
ферментация

75.

• Сортировка – извлечение ценных компонентов
для вторичного использования, выделение
отдельных фракций, наиболее пригодных для
переработки каким-либо методом.
• Термическая обработка – сжигание горючих
компонентов отходов.
• Биотермическое аэробное компостирование

процессы
минерализации
биологически
разлагаемых
органических
веществ
под
действием микроорганизмов-аэробов.
• Анаэробная
ферментация

обработка
органических
остатков
микроорганизмамианаэробами без доступа кислорода.

76. Таким образом, рациональное природопользование и охрана окружающей среды – основа устойчивости биосферы.

English     Русский Rules