Лекция №17 по дисциплине: «Измерения в телекоммуникационных системах»
Рассмотрим следующие вопросы:
Основные элементы и их параметры
В соответствии со стандартами приборы для измерения параметров компонентов цепей с сосредоточенными постоянными относят к
Измерение активного сопротивления: метод вольтметра и амперметра
Измерение емкости: метод вольтметра и амперметра
Электронный Омметр
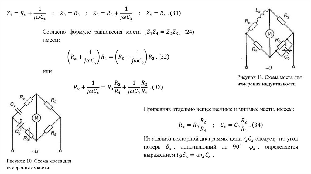
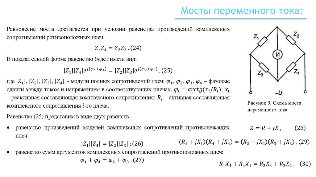
Мостовые методы измерения параметров элементов
Спасибо за внимание!
1.50M
Category: electronicselectronics

Измерения в телекоммуникационных системах. Лекция 17

1. Лекция №17 по дисциплине: «Измерения в телекоммуникационных системах»

На тему: «Измерение характеристик цепей с
сосредоточенными параметрами»

2. Рассмотрим следующие вопросы:

1. Эквивалентные схемы конденсатора, катушки индуктивности и
резистора;
2. Методы непосредственных измерений сопротивления, емкости и
индуктивности;
3. Метод вольтметра-амперметра;
4. Метод дискретного счёта;
5. Резонансный метод;

3.

Электрические цепи
English     Русский Rules