Алгоритмизация и программирование в СКМ
Создание программы- функции
Порядок описания программы-функции в MathCAD
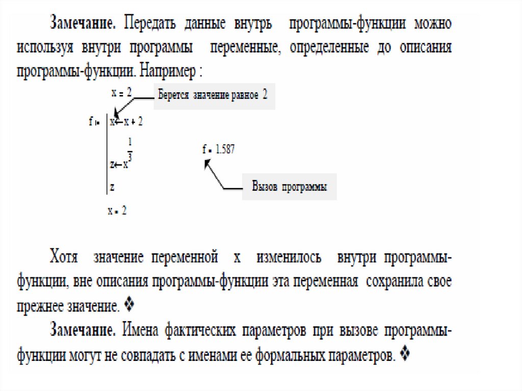
Обращение к программе –функции MathCAD
Программирование в программе-функции линейных алгоритмов
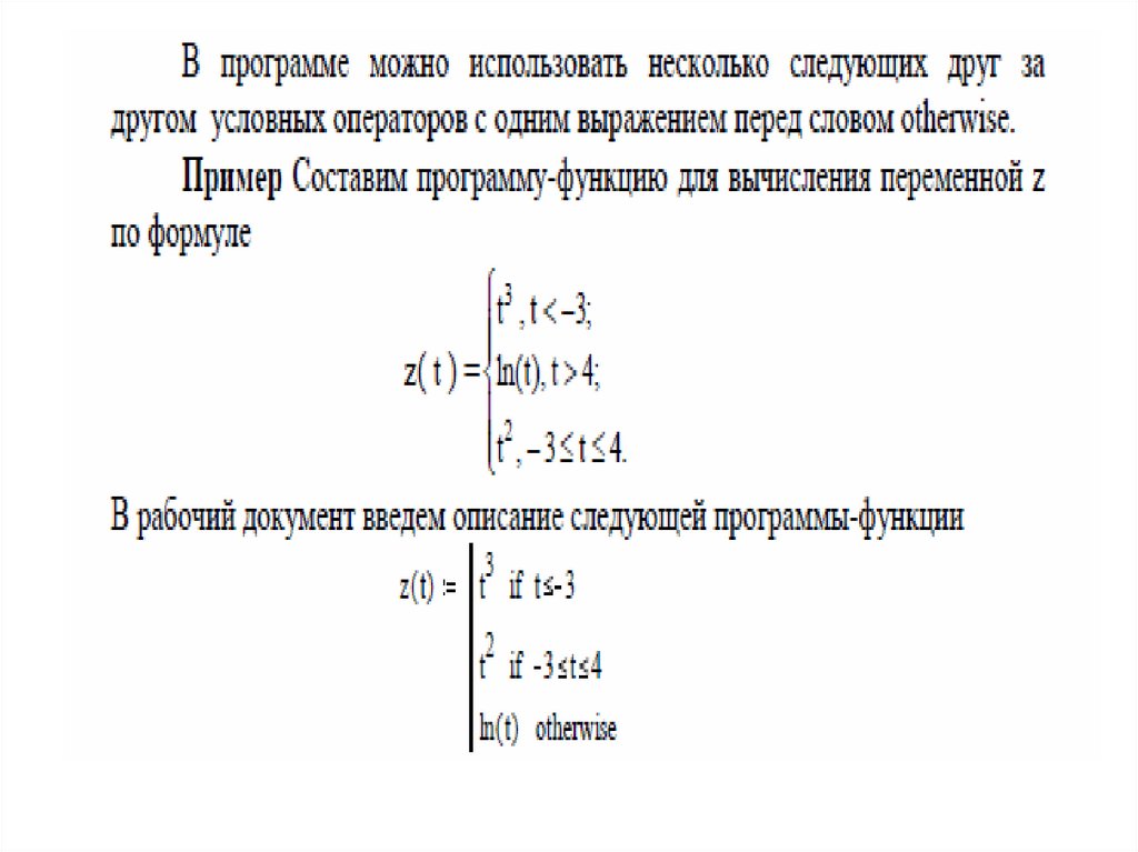
Программирование в программе-функции разветляющихся алгоритмов
Условная функция If
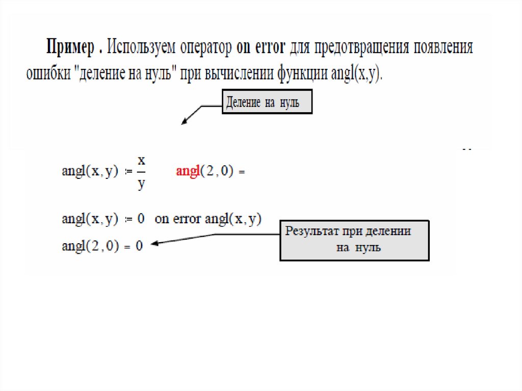
Условный оператор
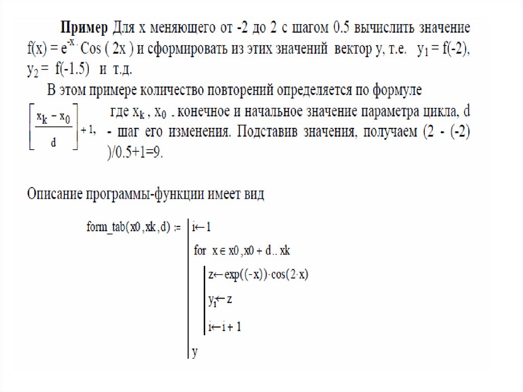
Программирование в программе функции циклических алгоритмов
Дополнительные операторы циклов в MathCAD
5.98M
Category: programmingprogramming

Алгоритмизация и программирование в СКМ

1. Алгоритмизация и программирование в СКМ

2. Создание программы- функции

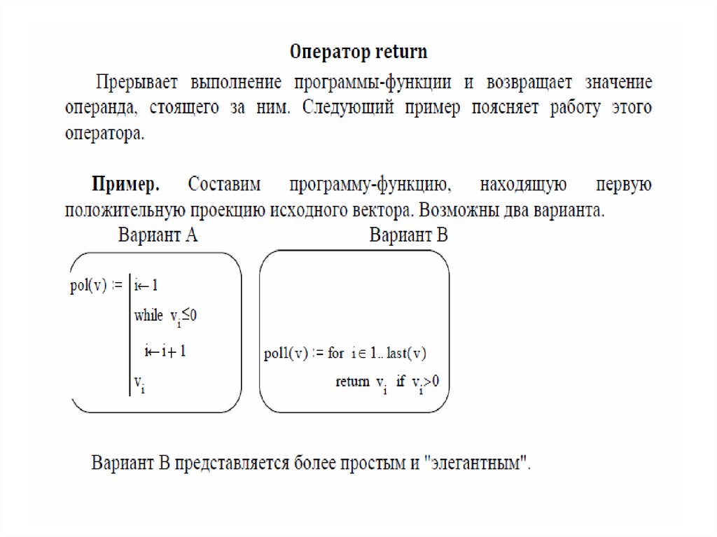
3.

4. Порядок описания программы-функции в MathCAD

5.

6.

7.

8. Обращение к программе –функции MathCAD

9.

10.

11.

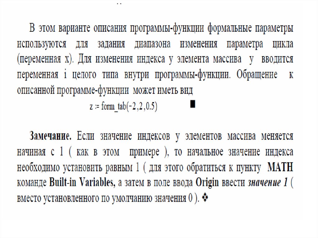
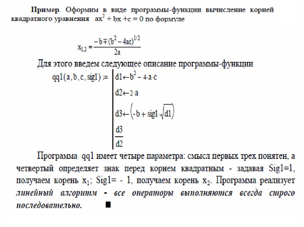
12. Программирование в программе-функции линейных алгоритмов

13.

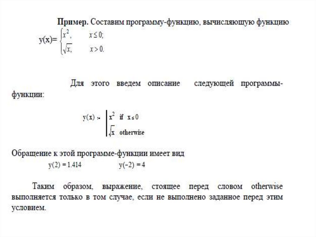
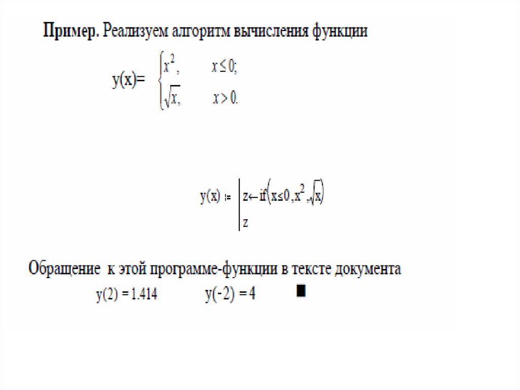
14. Программирование в программе-функции разветляющихся алгоритмов

15.

16.

17.

18.

19.

20. Условная функция If

21.

22. Условный оператор

23.

24.

25.

26.

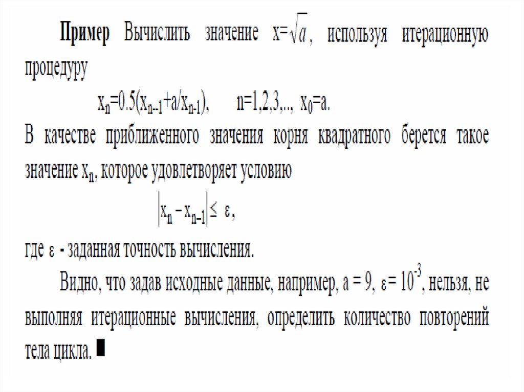
27. Программирование в программе функции циклических алгоритмов

28.

29.

30.

31.

32.

33.

34.

35.

36.

37.

38.

39. Дополнительные операторы циклов в MathCAD

English     Русский Rules