1.66M
Category: industryindustry

Теплоснабжение жилого микрорайона города Тюмень

1.

Автономная некоммерческая профессиональная образовательная организация
«УРАЛЬСКИЙ ПРОМЫШЛЕННО-ЭКОНОМИЧЕСКИЙ ТЕХНИКУМ»
Тема: Теплоснабжение жилого
микрорайона города Тюмень
Дипломный проект
Разработал студент
Юрьева Т.С.
Руководитель
Панова Н.В.

2.

Цель дипломного проекта – гидравлический расчет тепловой сети, подбор
насосного оборудования, а также анализ мероприятий по надежной и безопасной
эксплуатации тепловых сетей.

3.

Задачами дипломного проекта являются:
- описание системы и источника теплоснабжения;
- расчетная часть расхода теплоносителя;
- эксплуатация и ремонт тепловых сетей;
-
испытание
тепловых
сетей
на
плотность
и
прочность;
-
безопасный
пуск
тепловых
сетей
при
отрицательных температурах наружного воздуха;
- техника безопасности для рабочих.

4.

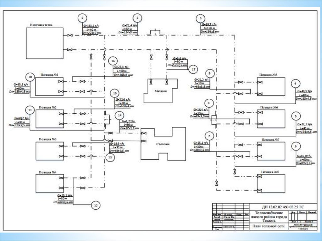
Источник теплоснабжения – водогрейная
котельная

5.

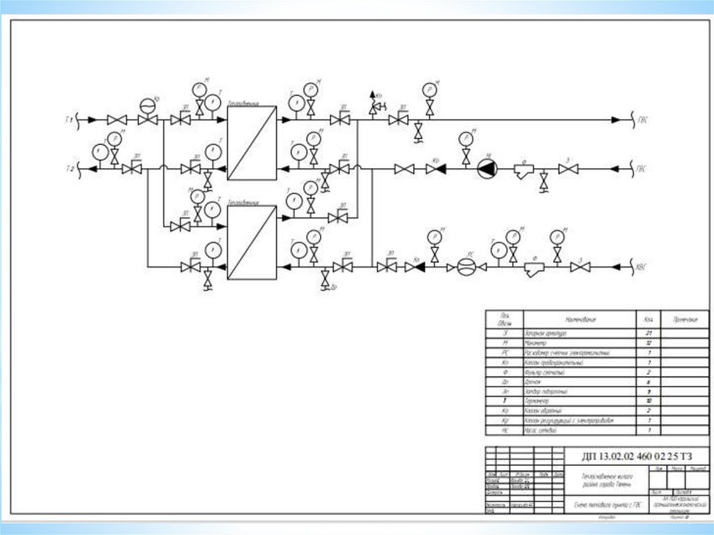
6.

Индивидуальный тепловой пункт
Тепловой пункт - это связующее звено системы теплоснабжения и
горячего
водоснабжения,
который
представляет
собой
объект
транспортировки тепловой энергии на потребителя. Эта установка
обеспечивает выполнение следующих задач:
• Мониторинг основных значений циркуляции жидкости в системе
(давление, температура объемы).
• Учет расхода теплоносителя.
• Защита системы при возникновении аварийных ситуаций.
• Равномерное распределение теплоносителя по трубопроводной системе
здания.
• Удобное и безопасное включение и отключение теплоснабжения.

7.

8.

9.

Эксплуатация тепловых сетей

10.

Ремонт тепловых сетей
Ремонт тепловых сетей, представляет собой комплекс
технических мероприятий, направленных на поддержание или
восстановление первоначальных эксплуатационных качеств, а
также на модернизацию как отдельных конструкций и элементов,
так и тепловой сети в целом, что обеспечивает надежность и
повышение экономичности ее в эксплуатации.
Текущий
Капитальный

11.

Тепловое испытание

12.

Охрана труда

13.

Производственная безопасность

14.

Заключение
Россия относится к странам с высоким уровнем
централизации теплоснабжения.
Энергетическое,
экологическое
и
техническое
преимущество
централизованного
теплоснабжения
над
автономным
в
условиях
монополии
государственной
собственности считалось априорным.
Теплоснабжение является важной отраслью в нашей
жизни. Оно приносит тепло в наш дом, обеспечивает уют и
комфорт, а также горячее водоснабжение необходимое
каждый день в современном мире.
Современные системы теплоснабжения значительно
экономят
ресурсы,
более
удобны
в
эксплуатации,
соответствуют санитарно-гигиеническим требованиям, менее
габаритные и выглядят более эстетично.

15.

Автономная некоммерческая профессиональная образовательная организация
«УРАЛЬСКИЙ ПРОМЫШЛЕННО-ЭКОНОМИЧЕСКИЙ ТЕХНИКУМ»
Тема: Теплоснабжение жилого
микрорайона города Тюмень
Дипломный проект
Разработал студент
Юрьева Т.С.
Руководитель
Панова Н.В.
English     Русский Rules