2.07M

Практика 5 расчет соединения

1.

Санкт-Петербургский государственный
архитектурно-строительный университет
кафедра металлических и деревянных конструкций
Расчет элементов конструкций из дерева и пластмасс
Соединение на нагелях
Миронова Стефания Ивановна
к.т.н., доцент

2.

N
n
Tнаг nшв

3.

4.

5.

Несущая способность связи (нагеля) на один узловой «срез»
(шов сплачивания) может быть определен по табл. 18
СП64.13330-2017.

6.

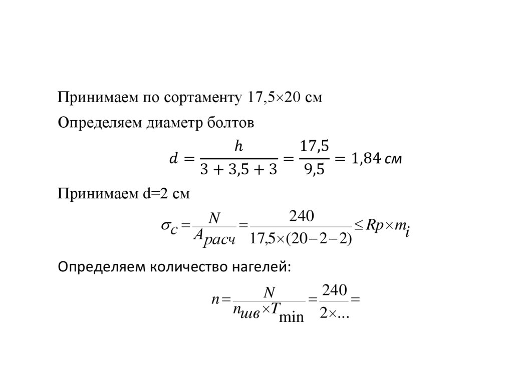
Запроектировать стык на нагелях, если сечение соединяемых
элементов выполнено из брусьев. Древесина лиственница
сибирская, I сорт, класс условий эксплуатации 1а, N=240кН.
Для соединения используются накладки из дерева, металла,
стеклопластика. При этом используют двухрядную расстановку
связей. Соединяемые элементы представляют собой центрально
растянутые брусья с ослаблениями (отверстия под нагели).

7.

Требуемое сечение соединяемых элементов с учетом ослаблений:
English     Русский Rules