ҚАЗАҚСТАН ИНЖЕНЕРЛІК-ТЕХНОЛОГИЯЛЫҚ УНИВЕРСИТЕТІ
Назарларыңызға рахмет!
5.37M

лекция 6

1. ҚАЗАҚСТАН ИНЖЕНЕРЛІК-ТЕХНОЛОГИЯЛЫҚ УНИВЕРСИТЕТІ

ҚАЗАҚСТАН ИНЖЕНЕРЛІКТЕХНОЛОГИЯЛЫҚ УНИВЕРСИТЕТІ
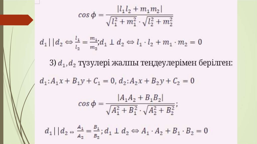
Жазықтықтағы түзу. Берілу тәсілдері.
Жазықтықта екі түзудің өзара
орналасуы
Лектор: Утегалиева Фазила

2.

3.

4.

5.

6.

7.

8.

9.

10.

11.

12.

13.

14. Назарларыңызға рахмет!

English     Русский Rules