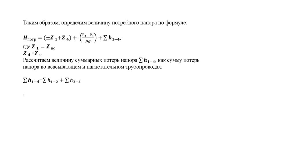
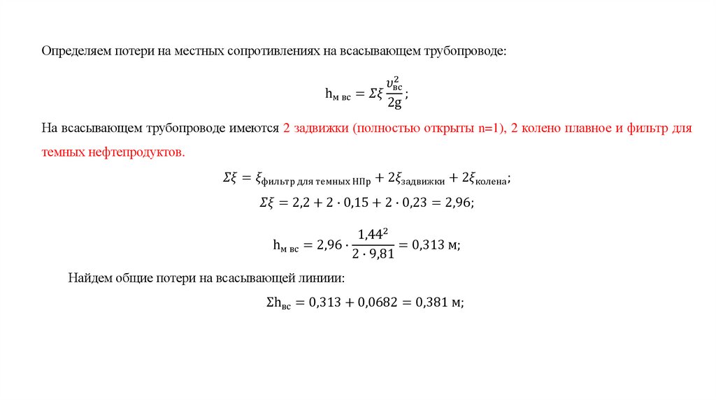
H_потр= ∑▒〖H_мн+〗 ∑▒H_пн
899.39K
Category: industryindustry

По курсовой работе

1.

2.

Содержание пояснительной записки:
1.Подбор ЦБН и определение режима работы
1.1 Определение величины потребного напора для заданной подачи.
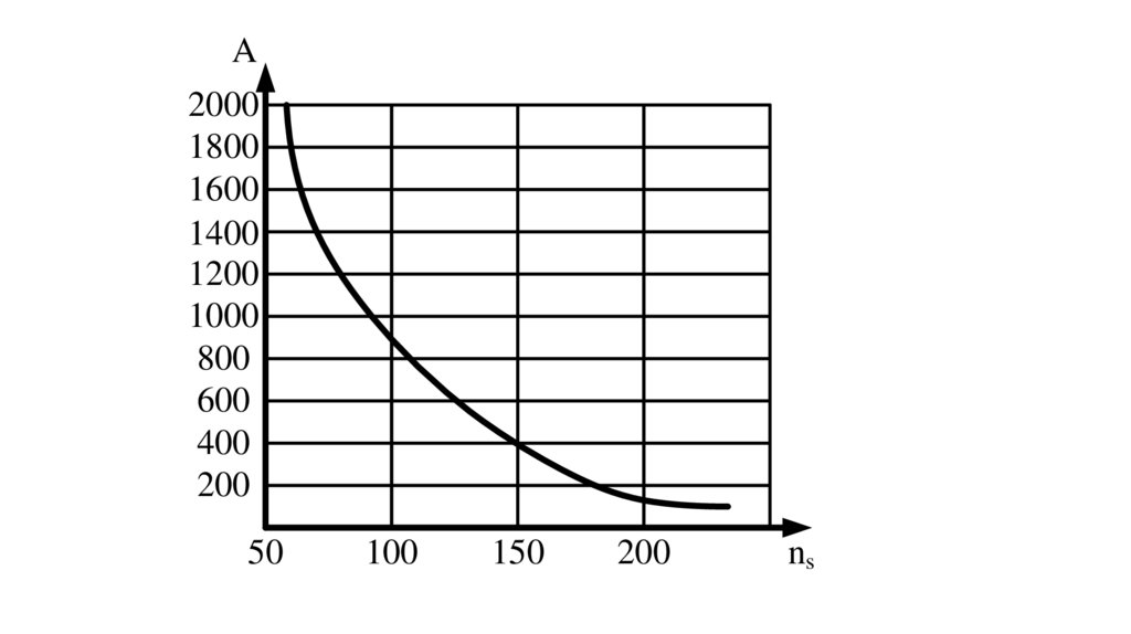
1.2 Расчет и графическое построение кривой потребного напора.
1.3 Подбор основных ЦБН.
1.4. Описание и паспортная характеристика ЦБН. Аналитический расчет паспортной характеристики.
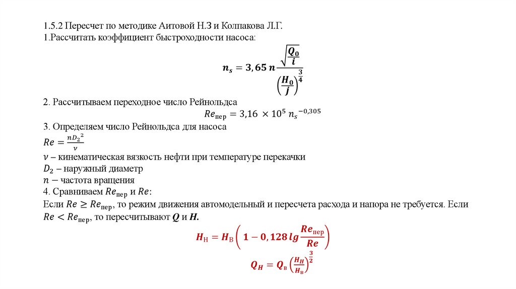
1.5. Пересчет паспортной характеристики ЦБН с воды на перекачиваемую жидкость (нефть).
1.5.1 Пересчет по ГОСТ 6134-2007
1.5.2 Пересчет по методике Аитовой Н.З и Колпакова Л.Г.
1.5.3 Сравнение результатов пересчёта по методам.
1.6 Расчет всасывающей способности ЦБН.
1.6.1 Подбор подпорного насоса (при необходимости).
1.6.2 Пересчет паспортной характеристики подпорного ЦБН с воды на перекачиваемую жидкость (нефть).
1.7 Построение совмещенной характеристики насосов и трубопровода. Определение рабочей точки (режима
работы).
2. Регулирование режима работы.
2.1 Регулирование изменением кривой потребного напора.
2.1.1 Дросселирование.
2.1.2 Байпасирование.
2.2 Регулирование изменением напорной характеристики насоса.
2.2.1 Обточка рабочего колеса по наружному диаметру.
2.2.2 Изменение частоты вращения вала.
3. Регулирование режима работы для изменения проектной подачи на ______%
4. Выводы

3.

1.Подбор ЦБН и определение режима работы
1.1 Определение величины потребного напора для заданной подачи.
Потребным напором называется напор, который расходуется на:
Преодоление разности геометрических высот
Преодоление разности гидростатических давлений в приемном и питающем резервуарах
Преодоление гидравлических сопротивлений в трубопроводе
Определим величину потребного напора для схемы, представленной на рисунке 1. Для этого составим
4
систему уравнений Бернулли.
Р2
4
Z4
2
3
V-2
V-1
2
E-1
3
Z1
1
Р1
1
Рис. 1 Схема насосной установки

4.

Уравнение Бернулли для сечений 1-1 и 2-2
4
Р1
Р2
English     Русский Rules