Методы оптимизации Тема «Линейное программирование»
Постановка задачи ЛП
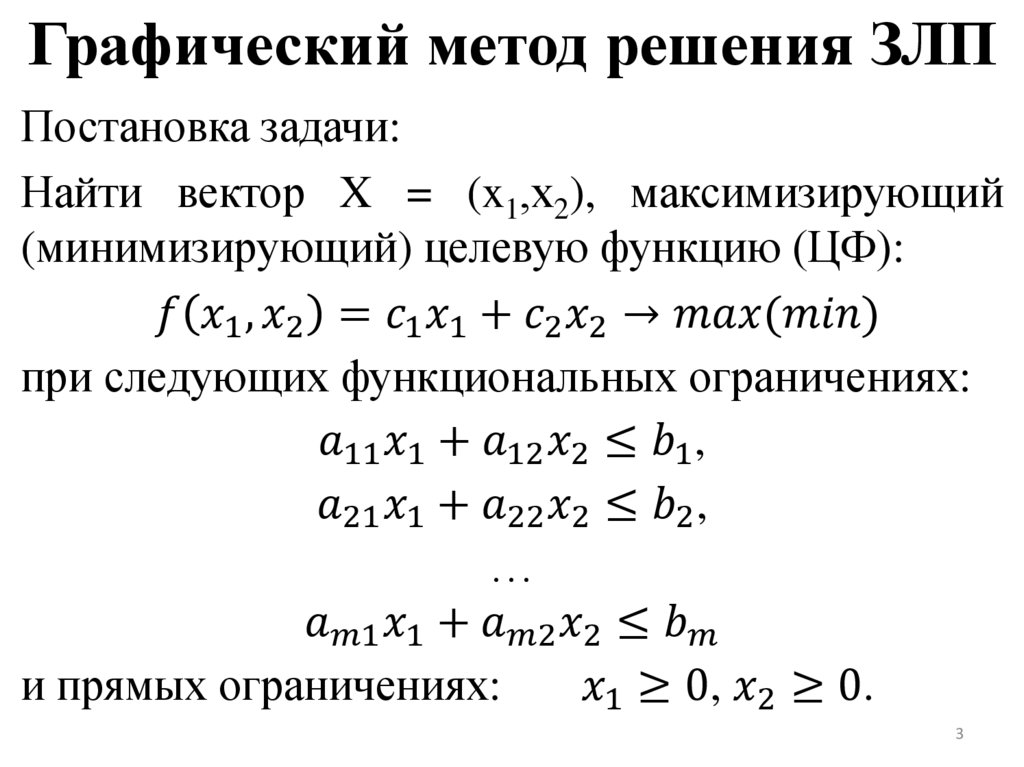
Графический метод решения ЗЛП
Графический метод решения ЗЛП
Графический метод решения ЗЛП
Пример 1 (задача об использовании ресурсов, задача планирования производства)
Аналитический метод решения ЗЛП
Аналитический метод решения ЗЛП
Геометрическая интерпретация симплексного метода
Геометрическая интерпретация симплексного метода
Геометрическая интерпретация симплексного метода
Симплекс-метод
Симплекс-метод
Симплекс-метод
Симплекс-метод
Симплекс-метод
Симплекс-метод
Симплекс-метод
Пример 2 (задача планирования производства)
Двухэтапный симплекс-метод
Пример 3
Двухэтапный симплекс-метод
Двойственные задачи ЛП
Двойственные задачи ЛП
Двойственные задачи ЛП
Двойственные задачи ЛП
Двойственные задачи ЛП
Двойственные задачи ЛП
Двойственные задачи ЛП
Двойственные задачи ЛП
Двойственные задачи ЛП
Двойственные задачи ЛП
Двойственные задачи ЛП
Транспортные задачи ЛП
Транспортные задачи ЛП
Транспортные задачи ЛП
Транспортные задачи ЛП
Транспортные задачи ЛП
Транспортные задачи ЛП
Транспортные задачи ЛП
Транспортные задачи ЛП
Транспортные задачи ЛП
1.74M
Category: programmingprogramming

Линейное программирование

1. Методы оптимизации Тема «Линейное программирование»

Граецкая Оксана Владимировна, к.т.н., доцент
кафедры Системного анализа и управления

2. Постановка задачи ЛП

В общем виде задача линейного программирования (ЗЛП) ставится следующим образом:
Найти вектор X = (x1,х2, … хn), максимизирующий линейную
форму:
English     Русский Rules