2.17M
Category: financefinance

Прикладное моделирование процессов изменения заработной платы и безработицы

1.

Курсовая работа на тему:
Прикладное моделирование процессов изменения
заработной платы и безработицы
Калашников Андрей Николаевич
Институт вычислительной математики и информационных технологий
Направление: прикладная математика
группа 09-222
Научный руководитель:
Филиппов Игорь Евгеньевич

2.

СОДЕРЖАНИЕ
1.
2.
3.
4.
5.
1
Постановка задачи
Исследование модели
Анализ реальных данных
Сравнение модели и данных
Заключение

3.

Введение
1.
Заработная плата и безработица – важные факторы для экономики
2.
Анализ их изменения важен для понимания экономических тенденций
3.
Моделирование этих факторов поможет точнее описывать будущие
процессы в экономике
2

4.

Введение
Цель: Целью данной работы является исследование математической модели развития
заработной платы и безработицы для описания ситуации на рынке труда
Задачи:
• Анализ математической модели
• Модификация модели
• Сравнение модели и реальных данных
3

5.

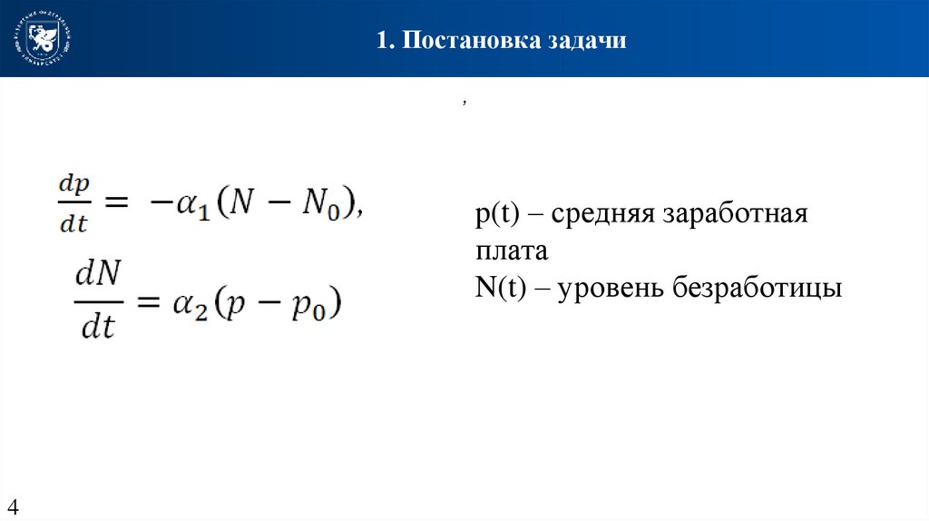
1. Постановка задачи
,
p(t) – средняя заработная
плата
N(t) – уровень безработицы
4

6.

2. Исследование модели
5

7.

2. Исследование модели
6

8.

2. Исследование модели
7

9.

2. Исследование модели
8

10.

2. Исследование модели
9

11.

3. Анализ реальных данных
10

12.

3. Анализ реальных данных
9

13.

4. Сравнение модели и данных
9

14.

Заключение
1. В исследовании была рассмотрена система с учетом влияния
инфляции
2. Заработная плата в Уругвае демонстрирует выраженную
цикличность, связанную с регулярной индексацией минимальной
оплаты труда.
3. Модель может быть эффективно использована для анализа
динамики заработной платы, но не безработицы
11
English     Русский Rules