406.42K
Category: ecologyecology

Экологическая роль лесных экосистем и зеленых насаждений

1.

Санкт-Петербургский государственный
архитектурно-строительный университет
кафедра водопользования и экологии
ЭКОЛОГИЯ
Практическое занятие №4
ЭКОЛОГИЧЕСКАЯ РОЛЬ ЛЕСНЫХ ЭКОСИСТЕМ
И ЗЕЛЕНЫХ НАСАЖДЕНИЙ
Дмитриева Ксения Геннадьевна
ассистент

2.

Леса – экосистемы, формирующиеся в тех климатических
зонах, где выпадает достаточное количество осадков в
течение всего года.
В зависимости от климата
выделяют:
бореальные (таежные)
леса
леса умеренных широт
Экологическая роль лесов:
1. Производят основную часть органического
вещества биосферы
2. Поддерживают состав атмосферы: в процессе
фотосинтеза выделяют О2, поглощают СО2
субтропические леса
3. Являются климатообразующим фактором
влажные тропические леса.
4. Регулируют водный баланс
5. Предотвращают эрозию почв и опустынивание
Леса покрывают 31%
поверхности суши
6. Сохраняют биоразнообразие, являясь местом
обитания огромного числа биологических видов

3.

Основные причины деградации лесов
Вырубка
• Расширение сельхоз угодий
• Площади под застройку
• Получение материалов и сырья
Лесные пожары
• Природный и антропогенный характер
• Ежегодный ущерб 1% лесов
Насекомые
вредители
• Ежегодный ущерб 35 млн гектаров
лесов
Кислотные дожди
• Повреждение растительности
• Закисление почвы
Стихийные бедствия
• Ураганы, бури,
землетрясения
Инвазивные виды
• Индуцированные виды
растительности

4.

Озеленение территорий
Зеленые насаждения - это древесные, кустарниковые, травянистые растения, как искусственного
(высаженные человеком), так и естественного происхождения (выросшие в результате природных
процессов).
Виды озелененных территорий:
В Санкт-Петербурге:
1. Общего пользования – парки, сады,
Территории защитных лесов –
скверы
2. Ограниченного пользования – тер-
рии лечебных, учебных, научных
учреждений, жилых кварталов
3. Специального назначения –
санитарно-защитные и
водоохранные зоны, насаждения
вдоль дорог, питомники
городские леса и лесопарковые
зоны
Территории зеленых насаждений
особо охраняемых природных
территорий ООПТ – заказники и
памятники природы

5.

Функции зеленых насаждений
Поглощают СО2, выделяют О2
Снижают загазованность воздуха
Задерживают пыль
Обеззараживают воздух
Улучшают микроклимат
Снижают уровень шума
Выполняют архитектурно-планировочную функцию - зонирование
территорий
Растительность санитарно-защитных зон предприятий снижает уровень
негативного воздействия на селитебные территории
Используются для рекреации и выполняют оздоровительные функции
Играют эстетическую роль

6.

Факторы влияющие на растительность в
городской среде
Загрязнение воздуха оксидами серы, азота,
озоном, аммиаком, твердыми частицами –
приводит к угнетению фотосинтеза
Неблагоприятные световые условия
Изменение характеристик почв:
отсутствие естественных почв
высокий уровень загрязнения почв и их
засоление
нарушение воздухо- и влагообмена из-за
твердых покрытий
перегрев и переохлаждение
Особые климатические условия на
территории Санкт-Петербурга
1.
Непостоянство погоды
2.
Дефицит ультрафиолетового
излучения
3.
Переувлажнение почв
4.
Наличие погребенного болота и
погребенной гидрографической
сети
5.
Наводнения

7.

Расчет газовых потоков в лесных экосистемах
Процесс фотосинтеза
• 6 СO2 + 6 H2O = C6H12O6 + 6 O2
• C6H12O6 - - Глюкоза
где С, Н, О - содержание углерода,
водорода и кислорода в
соответствующей породе древесины,
%; А1, А2, А3 - атомные массы
углерода, водорода и кислорода,
соответственно
В обобщенном виде
• хСО2 + у/2 Н2О → СхНуОz + wО2
• где СхНуОz – обобщенная формула органического
вещества древесины
Расчет числа атомов х, у, z – С,Н,О
Х
С ,%
Н ,%
О,%
У
Z
А3
А1
А2
Расчет коэффициента w
2x + y/2 = z + 2w, w = x + y/4 – z/2

8.

Химический состав древесины (%
абсолютно сухого веса)
Древесная
порода
С
Н
О
Береза
Бук
Осина
Дуб
Ель
Лиственница
Пихта
Сосна
50,2
50,4
50,3
50,5
50,5
50,1
50,4
49,6
6,2
6,2
6,3
6,3
6,2
6,3
6,0
6,4
43,0
42,3
42,6
42,3
42,8
43,2
43,1
43,6
Азот и
зольные
элементы
0,6
1,1
0,8
Плотность древесины
0,9
Хвойные
Лиственные
0,5
породы
ρ, кг/м3
породы
0,4
Ель
430
Береза
0,5
Лиственница
570
Бук
0,4
ρ, кг/м3
600
680
Пихта
410
Дуб
650
Сосна
490
Осина
410

9.

Текущий годовой прирост
в древостоях основных лесообразующих пород I бонитета (м3/га∙год)- Vгод
Порода
15
Возраст деревьев, лет
35
55
75
Ель
Сосна
Пихта
Береза
Осина
7,6
8,2
7,6
7,6
11,4
11,1
10,7
11,1
8,5
11,4
11,6
9,6
11,6
7,3
9,0
10,7
7,8
10,7
5,0
5,5
135
6,9
4,2
6,9
3,9
-

10.

Пример задачи: Рассчитать коэффициенты x, y, z
для древесины лиственницы.
Общая формула древесины СхНуОz x – число атомов углерода; процентное содержание углерода, водорода
и кислорода в древесине лиственницы составляет 50,1; 6,3; 43,2 соответственно; атомная масса углерода –
12, водорода – 1, кислорода – 16, следовательно
Х
50,1
4,18
12
6,3
У
6,3
1
Z
43,2
2,7
16
w = x + y/4 – z/2
Поскольку известны все коэффициенты и индексы, то расчеты массы углекислого газа, который
расходуется на создание древесины и массы кислорода, который при этом выделяются, могут быть
произведены по формулам:
М СО = (х/100) ∙ 44 ∙ Мдрев.
М Н2О= (y/100) ∙ 18 ∙ Мдрев ; М О = (w/100) ∙ 32 ∙ Мдрев.
2
2
Массу древесины можно рассчитать по формуле:
где Мдрев. – масса абсолютно сухой древесины,
кг; ρ – плотность древесины, кг/м3, V – объем
древ.
созданной
древесины.
Масса древесины, созданная на 1 га леса за один год будет с учетом годового
прироста
М
= ρ∙V
Мдрев. год = ρ ∙Vгод

11.

Пример расчета. Определить потребление СО2, Н2О и выделение О2 в древостоях
при создании годового прироста древесины кедра равно 10,7 м3/га∙год.= Vгод
хСО2 + у/2 Н2О → СхНуОz + wО2
Коэффициенты x, y, z, w определены по предыдущей задаче и равны
x=4,15; y=6,3; z=2,7; w=4,38;
Пересчитываем объем древесины на абсолютно сухой вес. при текущем годовом приросте (Vгод)
равном 10,7 м3/га∙год
Мдрев. год = ρ ∙Vгод = 440∙10,7 = 4708 кг/га∙год
Определяем количества поглощенных СО2 и Н2О
М СО = (4,15/100) ∙ 44 ∙ 4708=8596,8 кг.
2
М Н2О = (6,3/100) ∙ 18 ∙ 4708=5338,9 кг
Определяем количество выделившегося О2
М О = (4,38/100) ∙ 32 ∙ 4708=6598,7 кг
2

12.

Расчет компенсации техногенного
воздействия на природную среду
Масса органического вещества, которая должна быть создана в ходе фотосинтеза для поглощения
выделившегося СО2, может быть рассчитана по формуле
Морг.вещ-ва погл. СО2=МСО2/(0,44*х)
Где МСО2 - масса СО2 из антропогенных источников; х – коэффициент уравнения фотосинтеза.
Масса органического вещества, которая должна быть создана для компенсации кислорода, затраченного в ходе
техногенных процессов:
Морг.вещ-ва выдел. О2=МО2/(0.32*w)
Где МО2 - масса кислорода; w – коэффициент уравнения фотосинтеза

13.

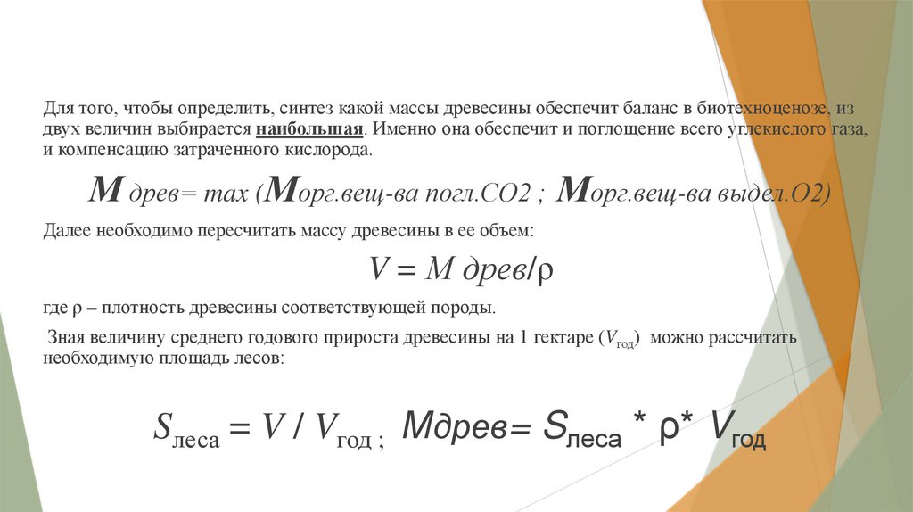
Для того, чтобы определить, синтез какой массы древесины обеспечит баланс в биотехноценозе, из
двух величин выбирается наибольшая. Именно она обеспечит и поглощение всего углекислого газа,
и компенсацию затраченного кислорода.
М древ= max (Морг.вещ-ва погл.СО2 ; Морг.вещ-ва выдел.О2)
Далее необходимо пересчитать массу древесины в ее объем:
V = М древ/ρ
где ρ – плотность древесины соответствующей породы.
Зная величину среднего годового прироста древесины на 1 гектаре (Vгод) можно рассчитать
необходимую площадь лесов:
Sлеса = V / Vгод ; Мдрев= Sлеса * ρ* Vгод

14.

Пример расчета
Определить количество СО2 , образующегося при сжигании 3 тыс. тонн природного газа с составом: метан –
70%, пропан – 15%, бутан – 10%, углекислый газ – 5%. Какая площадь березовых насаждений способна
поглотить такое количество углекислого газа за один год, если содержание углерода в древесине 48%,
плотность 590 кг/м3 и годовой прирост – 6,5 м3/га.
1. Определяем количество СО2, образовавшегося при сжигании газа:
2. Для расчета массы древесины находим коэффициент х:
х = С/12 = 48/12 = 4
3. Рассчитываем массу древесины, которая должна быть создана для поглощения углекислого газа,
выделившегося при сжигании топлива
Морг. в-ва погл.СО2 = МСО2/0,44*х = 8184/(0,44·4) = 4650 т
4. Пересчитаем величину массы древесины в объем:
V = Мдрев. / ρ = 4650×103/ 590 = 7881,4 м3
5. Определим необходимую площадь березовых насаждений.
Sлеса = V / Vгод = 7881,4/6,5 = 1212,5 га

15.

Задача 1. Площадь лесных массивов Ленинградской области составляет 4,8
млн. га. Какова масса выделяемого ими кислорода и потребляемого
углекислого газа за один год, если на еловый древостой приходится 60%
площади, сосновый и березовый – по 20%. Средний годовой прирост
принять равным: для ели – 11,6; для сосны – 11,0; для березы – 8,5 куб. м /
га.
1. Рассчитаем площади занимаемые елью, соснами и березами
S ели= 4,8*0,6 = 2,88 млн га
S сосны= 4,8*0,2 = 0,96 млн га
S березы= 4,8*0,2 = 0,96 млн га
2. Если площадь занимаемая древесиной равна Sлеса = V / Vгод , а объем V = Мдрев / ρ , тогда
подставив формулу V можно выразить формулу для расчета массы древесины, плотность
древесины взята из таблицы
Мдрев= Sлеса * ρ* Vгод
Мели = 2,88*11,6*430 = 14362 млн кг= 14,4 млн т
Мсосны = 0,96*11,0*490 = 5174,4 млн кг
Мберезы = 0,96*8,5*600 = 4896 млн кг

16.

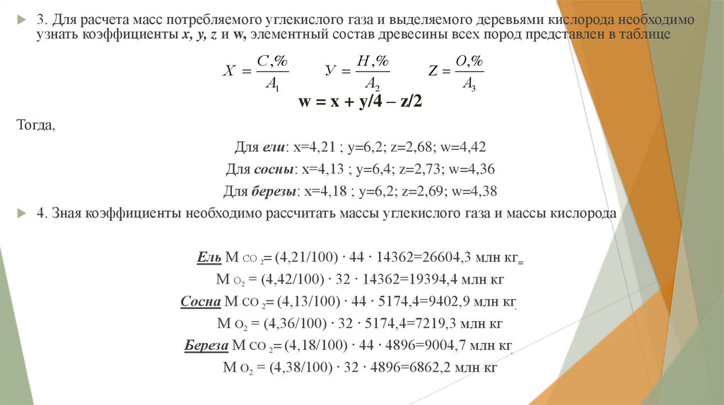
3. Для расчета масс потребляемого углекислого газа и выделяемого деревьями кислорода необходимо
узнать коэффициенты x, y, z и w, элементный состав древесины всех пород представлен в таблице
Х
С ,%
А1
У
Н ,%
А2
w = x + y/4 – z/2
Z
О,%
А3
Тогда,
Для ели: х=4,21 ; y=6,2; z=2,68; w=4,42
Для сосны: х=4,13 ; y=6,4; z=2,73; w=4,36
Для березы: х=4,18 ; y=6,2; z=2,69; w=4,38
4. Зная коэффициенты необходимо рассчитать массы углекислого газа и массы кислорода
Ель М СО 2= (4,21/100) ∙ 44 ∙ 14362=26604,3 млн кг=
М О2 = (4,42/100) ∙ 32 ∙ 14362=19394,4 млн кг
Сосна М СО 2= (4,13/100) ∙ 44 ∙ 5174,4=9402,9 млн кг.
М О2 = (4,36/100) ∙ 32 ∙ 5174,4=7219,3 млн кг
Береза М СО 2= (4,18/100) ∙ 44 ∙ 4896=9004,7 млн кг.
М О2 = (4,38/100) ∙ 32 ∙ 4896=6862,2 млн кг

17.

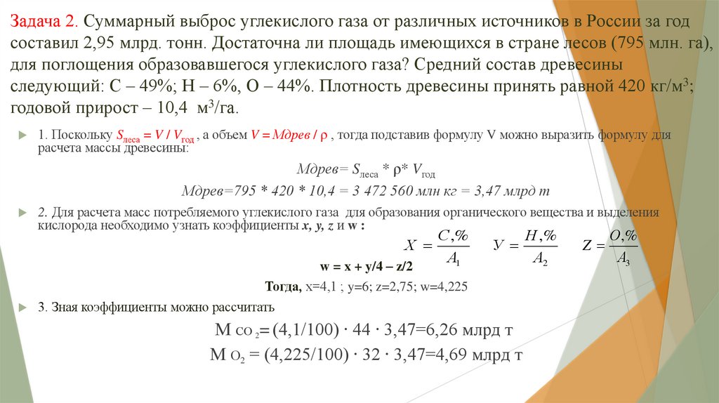
Задача 2. Суммарный выброс углекислого газа от различных источников в России за год
составил 2,95 млрд. тонн. Достаточна ли площадь имеющихся в стране лесов (795 млн. га),
для поглощения образовавшегося углекислого газа? Средний состав древесины
следующий: С – 49%; Н – 6%, О – 44%. Плотность древесины принять равной 420 кг/м3;
годовой прирост – 10,4 м3/га.
1. Поскольку Sлеса = V / Vгод , а объем V = Мдрев / ρ , тогда подставив формулу V можно выразить формулу для
расчета массы древесины:
Мдрев= Sлеса * ρ* Vгод
Мдрев=795 * 420 * 10,4 = 3 472 560 млн кг = 3,47 млрд т
2. Для расчета масс потребляемого углекислого газа для образования органического вещества и выделения
кислорода необходимо узнать коэффициенты x, y, z и w :
Х
w = x + y/4 – z/2
С ,%
А1
У
Тогда, х=4,1 ; y=6; z=2,75; w=4,225
3. Зная коэффициенты можно рассчитать
М СО 2= (4,1/100) ∙ 44 ∙ 3,47=6,26 млрд т
М О2 = (4,225/100) ∙ 32 ∙ 3,47=4,69 млрд т
Н ,%
А2
Z
О,%
А3

18.

1.
Определить расчетную формулу для ответа на задачу
М СО 2= (х/100) ∙ 44 ∙ Мдрев.
М Н2О= (y/100) ∙ 18 ∙ Мдрев ;
М О2 = (w/100) ∙ 32 ∙ Мдрев
2. Расчет коэффициентов фотосинтеза
w = x + y/4 – z/2
С ,%
Х
А1
Н ,%
У
А2
О,%
Z
А3
3. Определение нужной формулы для расчета массы древесины
4. расчет по пункту №1

19.

Санкт-Петербургский государственный
архитектурно-строительный университет
кафедра водопользования и экологии
Автор
Дмитриева Ксения Геннадьевна
water@spbgasu.ru
English     Русский Rules