401.71K
Category:
mathematics
Similar presentations:
Функции. Определение функции
Функции. Основные характеристики функции. Чётность функции
Функция. График функции
Функция. Предел функции
Функция. График функции
Функция. Свойства функции
Функция. График функции
Функция. График функции
Функция. Свойства функции
Функция. График функции
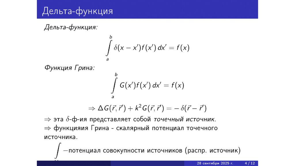
Функция Грина и потенциалы
1.
English
Русский
Rules