«Разработка режимов рубок ухода, обеспечивающих минимизацию повреждения лесных насаждений в условиях Карельского таёжного
Актуальность исследования
Научная новизна
Практическая значимость работы
Соответствие диссертации паспорту научной специальности
Цели и задачи диссертационного исследования
Основные результаты исследования
Экспериментальный анализ выявленных нарушений при проведении осветлений и прочисток
Экспериментальный анализ выявленных нарушений при проведении рубок прореживания и проходных рубок
Основные нарушения при рубках прореживания и проходных рубках
Режим рубок ухода за лесом
Пути изменения режима рубок ухода за лесом
Разработка имитационной модели движения лесозаготовительной техники
Разработка имитационной модели движения лесозаготовительной техники
Полнотомер - лесной
Разработка имитационной модели движения лесозаготовительной техники
Разработка имитационной модели движения лесозаготовительной техники
Нормативы режима рубок ухода за лесом при проведении рубок прореживания и проходных рубок
Основные результаты исследования
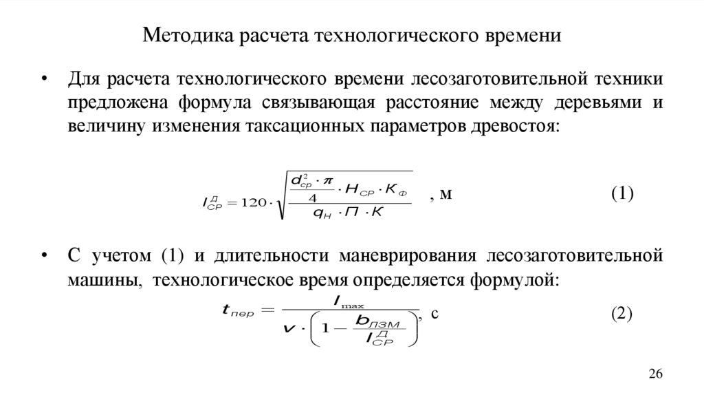
Методика расчета технологического времени
Методика расчета технологического времени
Методика анализа уровня повреждаемости древостоя
Методика анализа уровня повреждаемости древостоя
Влияние оставляемых повреждений на рост древостоя
Методика расчёта экономического ущерба
Основные результаты исследования
Рекомендации по предлагаемым мероприятиям
Внедрение результатов
Основное содержание диссертационной работы опубликовано:
Основное содержание диссертационной работы опубликовано:
Основное содержание диссертационной работы опубликовано:
Петрозаводский государственный университет
1.58M
Category: ecologyecology

Разработка режимов рубок ухода, обеспечивающих минимизацию повреждения лесных насаждений в условиях Карельского таёжного района

1. «Разработка режимов рубок ухода, обеспечивающих минимизацию повреждения лесных насаждений в условиях Карельского таёжного

района»
Васильев Алексей Алексеевич
1

2.

Работа выполнена на кафедре технологии лесного комплекса
и ландшафтной архитектуры
Института лесных, горных и строительных наук
Петрозаводского государственного университета.
Научный руководитель:
заведующий кафедрой «Технологии лесного комплекса и
ландшафтной архитектуры», д.т.н., доцент,
Галактионов Олег Николаевич.
2

3. Актуальность исследования

• Республика Карелия является одним из крупнейших лесных регионов
России, однако в последние несколько десятилетий наблюдается
изменение продуктивности и видового состава лесов.
• За последние 9 лет было освоено лишь 55 % от расчетной лесосеки по
всем видам рубок. При этом рубки спелых и перестойных насаждений
составляют 63 %, а рубки ухода за лесами – 14 %. В связи с этим,
важным направлением для региона, является выращивание
разновозрастных смешанных насаждений.
• При проведении рубок ухода за лесом возможно увеличение
негативных последствий в виде повышения уровня повреждаемости
оставляемых лесных насаждений на лесосеке.
• Для обеспечения минимизации повреждений, необходимо разработать
новые режимы рубок ухода за лесом.
3

4. Научная новизна


Разработана методика анализа уровня повреждаемости древостоя при проведении рубок
ухода, отличающаяся учетом абсолютной полноты на элементах инфраструктуры лесосеки.
Установлены уровни повреждаемости древостоя при проведении рубок ухода за лесом.
Разработана имитационная модель выбора траектории движения лесозаготовительной
машины при проведении рубок ухода обеспечивающей минимизацию повреждения древостоя
оставляемого на доращивание.
Разработана методика управления временем технологического цикла лесозаготовительной
машины на основании изменения технологического времени, габаритных параметров техники
и таксационных характеристик древостоя обеспечивающих оптимальное использование
лесных ресурсов и эффективную работу лесозаготовительной техники.
Разработана методика анализа экономического ущерба при проведении рубок ухода
обусловленная уровнем повреждаемости древостоя.
Разработано техническое средство компенсирующее недостаточную квалификацию
операторов лесозаготовительных машин.
Разработаны рекомендации по формированию режимов рубок ухода за лесом,
обеспечивающих минимальную повреждаемость оставляемых лесных насаждений на
лесосеке.
4

5. Практическая значимость работы

• Практическая значимость заключается:
– в разработке новых режимов рубок ухода за лесом, позволяющих
уменьшить количество повреждений древостоя;
– в корректировке технологических процессов и выбора
технологического оборудования для ведения рубок ухода, и
подготовки квалифицированных кадров.
5

6. Соответствие диссертации паспорту научной специальности

• Общие результаты выполненных научных разработок,
соответствуют пунктам 3 и 5 паспорта научной специальности:
4.3.4 – «Технологии, машины и оборудования для лесного
хозяйства и переработки древесины».
• Пункт 3 – Теория и методы воздействия техники и технологий
на лесную среду в процессе лесовыращивания, заготовки и
переработки древесного сырья;
• Пункт 5 – Компоновка, типы, параметры и режимы работы
машин лесохозяйственных и лесопромышленных производств.
6

7. Цели и задачи диссертационного исследования


Целью работы является разработка рекомендаций по выбору режимов
рубок ухода, обеспечивающих минимизацию повреждения лесных
насаждений в условиях Карельского таёжного района.
Для достижения поставленной цели, необходимо решить задачи:
1.
Произвести анализ существующих технологий и методов, используемых
при проведении рубок ухода за лесными насаждениями;
2.
Выполнить исследование влияния применяемых технологий и методов
на состояние древостоя;
3.
Разработать программу и методику исследований нарушений при рубках
ухода;
4.
Произвести экспериментальное исследование рубок ухода;
5.
Произвести анализ экономической эффективности проведения рубок и
выработать рекомендации по организации рубок ухода.
7

8. Основные результаты исследования

• Экспериментально исследованы древостои в которых
проведены рубки ухода и выполнен анализ выявленных
нарушений при осветлении и прочистках, рубках прореживания
и проходных рубках.
• В ходе проведения натурных исследований было оценено
качество отводов и разработки лесосек, а также соблюдение
лесного законодательства при проведении рубок ухода.
• Проведен анализ технологий и методов, используемых при
проведении рубок ухода за лесными насаждениями.
8

9. Экспериментальный анализ выявленных нарушений при проведении осветлений и прочисток

Встречаемость
нарушений
Классификация
нарушений
Количество оставленного на выращивание насаждения – (состав, количество
деревьев и др.) не соответствует нормативам
12
3
Изменение режима рубок
Число деревьев указанных в проекте до рубки меньше, чем число деревьев после
рубки, по результатам натурного обследования).
2
2
Изменение режима рубок
Отклонение рубки более 10% от нормальной полноты
3
2
Изменение режима рубок
Повреждение насаждений главных пород
28
3
Изменение режима рубок
Отклонение интенсивности рубки по полноте древостоя от установленной
проектом рубок ухода
3
2и3
Изменение режима рубок
Виды нарушений
Количество нарушений
Способ устранения
нарушений
48
Сомкнутость крон после рубки в чистых насаждений ниже нормативной
2
3
Изменение режима рубок
Обучение персонала
Проект ухода за лесами составлен с нарушением утвержденных Правил ухода за
лесами
22
1
Обучение персонала
Неудовлетворительное отграничение и оформление в натуре площади лесосеки
35
2
Обучение персонала
Отклонение площади лесного участка более 3% от отчетной
33
2
Обучение персонала
Определение местоположения лесосеки с привязкой к квартальной сети –
выполнено не удовлетворительно
24
1
Обучение персонала
Наличие пробной площади и соблюдение параметров – выполнено с
отклонениями от нормативных требований
13
2
Обучение персонала
Количество нарушений
129

10.

10

11. Экспериментальный анализ выявленных нарушений при проведении рубок прореживания и проходных рубок

Встречаемость
нарушений
Классификация
нарушений
Способ устранения
нарушений
Несоответствие возрастного периода проведения рубок ухода
6
2
Изменение режима рубок
Качество оставленного на выращивание насаждения – параметры показателей
характеристики насаждений (состава, количества деревьев и др.) не соответствует
нормативам
33
3
Изменение режима рубок
Присутствует повреждение лесных насаждений, растительного покрова и почв
60
2и3
Изменение режима рубок
Присутствует оставление завалов и срубленных зависших деревьев, повреждение или
уничтожение подроста, подлежащего сохранению
41
3
Изменение режима рубок
Виды нарушений
Количество нарушений
134
Присутствует уничтожение или повреждение граничных, квартальных, лесосечных и
других столбов и знаков
4
2
Обучение персонала
Отграничение и оформление в натуре площади лесосеки
2
2
Обучение персонала
Сдвигание порубочных остатков к краю (стене) леса
4
3
Обучение персонала
Отклонение интенсивности рубки по запасу древостоя после рубки от отчетной (более
10%)
1
3
Обучение персонала
Площадь лесного участка, трасс волоков и дорог не соответствует запроектированной
12
1
Обучение персонала
Оставление не вывезенной в установленный срок (включая предоставление отсрочки)
древесины на лесосеке
13
3
Обучение персонала
Проект ухода за лесами составлен с нарушениями утвержденных Правил ухода за лесами
30
1
Обучение персонала
Невыполнение условий, предусмотренных технологической картой.
24
3
Обучение персонала
Количество нарушений
90

12.

Встречаемость нарушений при проведении рубок прореживания и
проходных рубок
Присутствует повреждение лесных насаждений, растительного покрова и почв
7%
Присутствует оставление завалов и срубленных зависших деревьев, повреждение или
уничтожение подроста, подлежащего сохранению
26%
10%
Невыполнение условий, предусмотренных технологической картой.
Проект ухода за лесами составлен с нарушениями утвержденных Правил ухода за лесами;
Несоответствие проекту освоению лесов
13%
15%
14%
Качество оставленного на выращивание насаждения – состав, количество деревьев и др.) не
соответствует нормативам
Неактуальность материалов лесоустройства
15%
Площадь волоков и лесосек не соответствует запроектированной; Присутствует
повреждение дорог, мостов, осушительной сети, русел рек и ручьев. Присутствует
уничтожение или повреждение граничных, квартальных, лесосечных столбов.
12

13. Основные нарушения при рубках прореживания и проходных рубках

• Установлено, что основной причиной не позволяющей достигать
древостоям расчетных характеристик является – высокий уровень
повреждаемости древостоев при проведении рубок прореживания и
проходных рубок:
– повреждения насаждений главных и второстепенных пород – 25,7 %;
– уничтожение подроста и тонкомера подлежащего сохранению – 15,2 %;
– характеристики насаждений (состав, запас, полнота) не соответствует
проекту ухода за лесом – 12,6 %.
13

14.

15.

16. Режим рубок ухода за лесом

• Режим рубок ухода – способ использования специализированной
лесозаготовительной техники и оборудования обеспечивающий
минимальные повреждения оставляемых деревьев на вырубке и
направленный на выращивание насаждений с желаемым составом,
структурой и качеством.

17. Пути изменения режима рубок ухода за лесом

1.
2.
3.
Внедрение малогабаритных видов лесозаготовительной техники при
проведении рубок ухода за лесом. Использование данной техники позволит
минимизировать повреждения оставляемых лесных насаждений на
лесосеке;
Изменение траектории движении техники в зависимости от
лесорастительных условий. Пасечные волока при отводе лесосек не
размечаются;
Необходимо повышение квалификации операторов лесозаготовительных
машин. Операторы должны уметь производить рубку даже без отбора и
отметок заготавливаемых деревьев. Необходима разработка технических
средств компенсирующих недостаточную квалификацию операторов.

18. Разработка имитационной модели движения лесозаготовительной техники


Разработана модель движения лесозаготовительной
техники в древостое, учитывающая:


Таксационные характеристики древостоя;
Технические характеристики лесозаготовительных машин.
Полученные результаты работы модели не противоречат
практике и проведенным натурным исследованиям.
18

19. Разработка имитационной модели движения лесозаготовительной техники

В исследовании использовались
предварительно
собранные
данные,
включая
размеры
машин, вылет манипулятора и
таксационные
характеристики
лесных участков.
Расстояние
между
технологическими коридорами
варьировалось от 14 до 22 м.
Выбор деревьев, подлежащих
вырубке,
происходит
равномерно.
19

20. Полнотомер - лесной


1 – оправа для очков;
2 – прозрачная вставка;
3- Световой проем;
4,5 – 2 вертикальные
риски.
• 8 – Упор.

21. Разработка имитационной модели движения лесозаготовительной техники


Координаты деревьев сгенерированы
случайным образом.
Если оказывалось, что расстояние между
сгенерированным ранее деревом, меньше
минимального расстояния (≈2 м), то это
дерево исключалось и вместо него
генерировалось другое.
Чем меньше минимальное расстояние
между деревьями, тем больше вероятность
получить при моделировании плотно
расположенные группы деревьев, что
приводит к повышению количества
срубленных и поврежденных деревьев,
если эта группа попадается на пути
следования трактора.

22. Разработка имитационной модели движения лесозаготовительной техники


Распределение процента поврежденных
деревьев в 500 экспериментах
Распределение процента срубленных
деревьев в 500 экспериментах

23. Нормативы режима рубок ухода за лесом при проведении рубок прореживания и проходных рубок

Полнота до рубки
Вид рубки,
возраст
Преобладающие
породы
0,7
0,8
0,9
1
Доля выборки, % / количество повреждений, шт / процент повреждаемости, %
(При среднем количестве деревьев на лесосеке – 15 000 шт.)
ПРЖ
21-40
С, Е, Б, Ос, Олч
15 / 936 / 6%
20 / 1112 / 7,5%
25 / 1320 / 8,8%
30 / 1560 / 10,4%
ПРХ
Более
40
С, Е, Б, Ос, Олч
20 / 1048 / 7 %
25 / 1240 / 8,3 %
30 / 1464 / 9,8%
35 / 1720 / 11,5%

24. Основные результаты исследования

Установлены условия варьирования величины маневренности при использовании
различных лесозаготовительных машин, в частности, разница во времени смены
рабочей стоянки составляет 50,6 % при росте ширины лесозаготовительной
машины на 30 %.
24

25. Методика расчета технологического времени

• Разработана методика расчета технологического времени,
учитывающая:
– габаритные параметры лесозаготовительной техники;
– таксационные характеристики древостоя.
• Использование методики обеспечивает
соответствующей параметрам древостоя.
выбор
ЛЗМ
25

26. Методика расчета технологического времени

• Для расчета технологического времени лесозаготовительной техники
предложена формула связывающая расстояние между деревьями и
величину изменения таксационных параметров древостоя:
Д
l СР
120
2
dср
H СР К Ф
4
qН П К

(1)
• С учетом (1) и длительности маневрирования лесозаготовительной
машины, технологическое время определяется формулой:
t пер
l max
bЛЗМ
v
1
Д
l СР
, с
(2)
26

27. Методика анализа уровня повреждаемости древостоя

• Разработана методика анализа уровня повреждаемости
древостоя при проведении рубок ухода, отличающаяся
учетом
абсолютной
полноты
на
элементах
инфраструктуры лесосеки.
27

28. Методика анализа уровня повреждаемости древостоя

29. Влияние оставляемых повреждений на рост древостоя

Исследовано влияние на рост
древостоя
некачественного
проведения рубок ухода.
Сравнение
нормативной
и
фактической суммы площадей
сечения с учетом повреждений - на
основании «Правил ухода за
лесами».
29

30. Методика расчёта экономического ущерба


Разработана методика расчета экономического
ущерба
при
проведении
рубок
ухода
обусловленного
уровнем
повреждаемости
древостоя
с
учетом
повышающего
коэффициента к ставкам платы.
Методика позволила установить, что
при уменьшении числа повреждений
на 2 %, потери древесины в
денежном выражении снизятся на
18,29 % за класс возраста.
30

31. Основные результаты исследования

• Арендаторам лесных участков необходимо учитывать:
– при существующей точности учета, характеристики лесных
ресурсов, за пользование которыми вносится арендная плата,
отличаются от данных государственного лесного реестра в
среднем на 9,3 %, поэтому лесные ресурсы могут быть
экономически непривлекательны из-за низкого качества
древесины или малого ее количества;
– увеличение повреждений древостоя на 4,21%, приводит к
увеличению убытков предприятий в среднем на 61,7 % в
следующем приеме рубок.
31

32. Рекомендации по предлагаемым мероприятиям

Для внедрения и использования на лесозаготовительном предприятии
результатов исследования рекомендуется:
1.
2.
3.
Перед назначением лесосек в рубку, производить
комплексный анализ территорий, учитывая максимально
возможное количество вариантов разработки лесосек, с
учетом характеристик лесной среды;
Произвести внедрение лесозаготовительной техники для
выполнения мероприятий по уходу за лесом соответствующей
условиям и доступности ведения работ;
Использовать выработанные рекомендации по режимам рубок
для повышения квалификации операторов.
32

33. Внедрение результатов

Результаты исследования внедрены в практику работы:
ГКУ РК «Прионежское центральное лесничество»;
ООО «Ладвинский леспромхоз».

34. Основное содержание диссертационной работы опубликовано:


В изданиях, рекомендованных ВАК Министерства образования и науки России
А.А. Васильев; О. Н. Галактионов, А.С. Васильев, Ю. В. Суханов Оценка
маневренности лесозаготовительных машин при проведении выборочных рубок с
учетом
таксационных
показателей
древостоя
//
Деревообрабатывающая
промышленность 3/2023
Олег Н. Галактионов, Васильев А. Алексеевич, Елхова М. Александровна, Кемпи
Е. Андреевна, Гурылева Е. Михайловна, Управление развитием древостоев при
проведении несплошных рубок // Лесотехнический научный журнал 2024 том 16
В изданиях, значимости Web of Science и Scopus
Analysis of the forestry sector in the Republic of Karelia under current economic conditions
[Electronic resource] / O.N. Galaktionov, A.S. Vasilev, Yu.V. Sukhanov, V.M. Lukashevich,
A.A. Vasilev // E3S Web of Conferences. - France, 2023. - vol.402. - P.13031. –
34

35. Основное содержание диссертационной работы опубликовано:

Патенты Российской Федерации
Патент 230923 Рос. Федерация, МПК GO2C 7/02. Полнотомер – лесной / О. Н. Галактионов, А. А. Васильев, А. С.
Васильев, Ю. В. Суханов, П. В. Будник, В. М. Лукашевич; патентообладатель Петрозавод. гос. ун-т. – № 2024128290;
заявл. 24.09.2024; опубл. 24.12.2024, Бюл. № 36.
Патент 231031 Рос. Федерация, МПК G01В 5/08, G01B 11/08, A01G 23/00. Полнотомер / О. Н. Галактионов, А. А.
Васильев, А. С. Васильев, Ю. В. Суханов, П. В. Будник, В. М. Лукашевич; патентообладатель Петрозавод. гос. ун-т. –
№ 2024128292; заявл. 24.09.2024; опубл. 27.12.2024, Бюл. № 36.
Патент 231083, МПК A01G 23/00 G01B 3/00. Полнотомер – очки / О. Н. Галактионов, А. А. Васильев, А. С. Васильев,
Ю. В. Суханов, П. В. Будник; патентообладатель Петрозавод. гос. ун-т. – № 2024128291; заявл. 24.09.2024;. опубл.
02.04.2025, Бюл. №1.
Патент 233460, Российская федерация, МПК G02С 7/14, G01B 3/00. Устройство для определения полноты
насаждений / Галактионов О.Н., Суханов Ю.В., Васильев А.С., Васильев А.А.; заявитель и патентообладатель
Петрозаводский государственный университет. – 2025103470; заявл. 14.02.2025; опубл. 21.04.2025. Бюл. №12.
Патент 147705, Российская Федерация, МКПО 10-04. Полнотомер лесохозяйственный / Галактионов О.Н., Суханов
Ю.В., Васильев А.С., заявитель и патентообладатель Петрозаводский госудаственный университет. – 202500877;
заявл. 14.02.2025; опубл. 30.05.2025 г. Бюл. №6.

36. Основное содержание диссертационной работы опубликовано:

В других изданиях и материалах конференций, значимости РИНЦ
Васильев А.А. Реализация интенсивной модели использования лесов при помощи практических нормативов 66-73 с. //
Исследования молодых ученых: сборник научных трудов по материалам I Международной научно-практической
конференции 26 апреля 2022. г. Москва: ООО «НИЦ Толмачево», 2022.- 91с.
Васильев А.А. Анализ освоения расчетной лесосеки Республики Карелия и основные проблемы её освоения 64-68 с. //
WORLD SCIENCE: PROBLEMS AND INNOVATIONS: сборник статей LXIV Международной научно-практической
конференции. – Пенза: МЦНС «Наука и Просвещение». –2022. –302 с.
Васильев А.А. Сравнительный анализ традиционной и интенсивной системы использования лесов 32-33 с. // Повышение
эффективности лесного комплекса : материалы Восьмой Всероссийской национальной научно-практической
конференции с международным участием / М-во науки и высш. образования Рос. Федерации, Федер. гос. бюджет.
образоват. учреждение высш. образования Петрозав. гос. ун-т. — Петрозаводск : Издательство ПетрГУ, 2022 г. Текст :
электронный. -220 c.
Васильев А.А. Обследование лесного участка отнесенного к землям занятым лесными насаждениями 196-199 с. // Леса
России: политика, промышленность, наука, образование: материалы VIII Всероссийской научно-технической
конференции 24-26 мая 2023 г. / Под. ред. А.А. Добровольского. – Санкт-Петербург: СПбГЛТУ, 2023. – 988 с.
Васильев А.А. Лесоводственный анализ выборочных рубок 42-43 c. // Повышение эффективности лесного комплекса :
материалы Девятой Всероссийской национальной научно-практической конференции с международным участием/ М-во
науки и высш. образования Рос. Федерации, Федер. гос. бюджет. образоват. учреждение высш. образования Петрозав.
гос. ун-т. — Петрозаводск : Издательство ПетрГУ, 2023 г. Текст : электронный. - 194 c.
Васильев А.А. Управление качеством древесины в древостоях пройденных выборочными рубками 43 – 45 с. //
Повышение эффективности лесного комплекса : материалы Девятой Всероссийской национальной научно-практической
конференции с международным участием / М-во науки и высш. образования Рос. Федерации, Федер. гос. бюджет.
образоват. учреждение высш. образования Петрозав. гос. ун-т. — Петрозаводск : Издательство ПетрГУ, 2023 г. Текст :
электронный. - 194 c.
Участие в 11 Международных научно – практических конференциях. Опубликовано 7 научных работ значимости РИНЦ.

37. Петрозаводский государственный университет

Уважаемый Председатель!
Уважаемые члены диссертационной комиссии и
дорогие гости!
Доклад закончен.
Благодарю за внимание!
English     Русский Rules