Задача 1 РАСЧЕТ ОБОРУДОВАНИЯ УЗЛА МУЛЬТИСЕРВИСНОГО ДОСТУПА
МАК – мультисервисный абонентский концентратор УМСД – узел мультисервисного доступа MSAN – multiservice switch access node
Оборудование УМСД может быть использовано в нескольких вариантах:
Функции УМСД
Функции УМСД
Функции УМСД
Понятие коммутатора
861.50K
Category: internetinternet

Расчет оборудования узла мультисервисного доступа. Задача 1

1. Задача 1 РАСЧЕТ ОБОРУДОВАНИЯ УЗЛА МУЛЬТИСЕРВИСНОГО ДОСТУПА

2. МАК – мультисервисный абонентский концентратор УМСД – узел мультисервисного доступа MSAN – multiservice switch access node

(мультисервисный узел коммутации и
доступа)

3. Оборудование УМСД может быть использовано в нескольких вариантах:

• Узел широкополосного доступа
• Абонентский шлюз доступа
• Межсетевой шлюз
• Местная АТС

4. Функции УМСД

• Выполнение функций К или ПС для
сети с коммутацией каналов
• Выполнение функций Router, Switch,
SoftSwitch на сети с коммутацией
пакетов
• Сопряжение с цифровыми АТС
любых типов, поддерживающими
интерфейсы V5.1 (V5.2), PRI, ОКС7

5. Функции УМСД

• МАК, в отличие от К/ПС, может
иметь несколько направлений
внешней связи, реализуемых через
открытые (не внутрисистемные)
интерфейсы. В МАК организуется
минимум 2 направления: на ТФОП и
на сеть ПД.
• Взаимодействие с IP сетями

6. Функции УМСД

• Поддержка проводного, беспроводного
и оптического доступа в любых
сочетаниях.
• Triple Play (речь, данные, видео) −
способ одновременного доступа к
услугам с использованием оптического
доступа или технологий xDSL.

7.

Структура узла мультисервисного доступа (УМСД)

8.

ОТС
ААЛ
Сеть
с коммутацией
каналов
хDSL
АМТС
Коммутатор Ethernet
PRI
РД
LAN 1
IAD
хBase-LX
Сеть
с коммутацией
пакетов
Eth
LAN n
Switch
Router
Рисунок 1 – Общая структура УМСД

9.

Таблица 1.2 – Пример исходных данных для варианта 0
Показатели
Количество
1. Количество ААЛ, включенных в УМСД, шт.
3500
2. Количество аналоговых портов на одной плате ААЛ, шт.
64
3. Количество пользователей ADSL, включенных в УМСД, шт.
300
4. Количество портов на одной плате ADSL, шт.
48
5. Количество пользователей SHDSL, включенных в УМСД, шт.
32
6. Количество портов на одной плате SHDSL, шт.
16
7. Количество портов на одной плате Е1, шт.
16
8. Количество портов на одной плате Ethernet, шт.
2
9. Количество плат в одном корпусе УМСД (без учета служебных плат), шт.
16
10. Скорость передачи информации ADSL2+, Мбит/с
по станд.
11.Средняя местная удельная нагрузка на ААЛ, Эрл
0,047
12. Средняя удельная нагрузка на ЗСЛ (азсл), Эрл
0,0051
13. Средняя удельная нагрузка на СЛМ (аз),, Эрл
0,0030
14. Качество обслуживания вызовов в направлении ОС
0,005
15. Качество обслуживания вызовов в направлении АМТС
0,001

10.

При выполнении задания требуется:
1. Рассчитать число потоков Е1 в направлении
стационарной сети.
2. Определить пропускную способность Ethernetлинии в направлении IP-сети.
3. Определить количество интерфейсных плат
каждого типа.
4. Определить число модулей в УМСД.
5. Разработать план размещения оборудования в
модулях.

11.

12.

Расчёт величины местной нагрузки в
направлении ОС производится
методом удельных нагрузок по
формуле:
Ам ест а АЛ N АЛ ,
Эрл
Амест = 0,047 · 3500 = 164,5 Эрл

13.

Пересчет средних значений нагрузок в
расчетные производится по формуле:
Y 1.03 A 0.29
А , Эрл
Yмест = 173,15 Эрл

14.

Определение числа каналов (V) в
направлении стационарной сети
производится по таблицам Пальма с
помощью 1й формулы Эрланга
Результаты расчётов сводятся в таблицу 1.4
Направление
связи
Значение
нагрузок Y, Эрл
Величина потерь,
Р
Число каналов в
направлении, V
Местное
173,15
0,005
200
Междугородное
36,77
0,001
56

15.

Таблица Пальма
Результаты расчета по 1-й формуле Эрланга
интенсивности поступающей нагрузки Y (в Эрлангах)
для V-линейного пучка в зависимости от вероятности потерь Р
(значение Р = 0,0001 0,008)
V
Р=0,0001
Р=0,001
Р=0,005
Р=0,008
1
0,000
0,001
0,005
0,008
2
0,014
0,046
0,105
0,135
3
0,087
0,194
0,349
0,418
4
0,235
0,439
0,701
0,810
----------------------------------------------194
196
198
200
202
204
150,8
152,6
154,4
156,2
158,0
159,7
160,1
161,9
163,8
165,6
167,5
169,3
168,9
170,8
172,7
174,6
176,5
178,4
172,2
174,1
176,1
176,0
179,9
181,8

16.

Определение числа потоков Е1 (NE1)
в направлении стационарной сети
производится по формуле:
V 1
N Е1
1
30
V – число каналов в направлении
NЕ1 – число потоков Е1 в направлении
30 – число пользовательских каналов в потоке Е1

17.

В направлении сети с коммутацией каналов
при потерях 0,005 и нагрузке 173 Эрл
потребуется V= 200 каналов, или 7 потоков Е1.
Скорость передачи информации одной линии
ADSL2+ = 2 - 24 Мбит/с
Скорость передачи информации одной линии
SHDSL = 2,3 Мбит/с
После проведенных расчетов можно определить
пропускную способность Ethernet-линии в
направлении пакетной сети.

18.

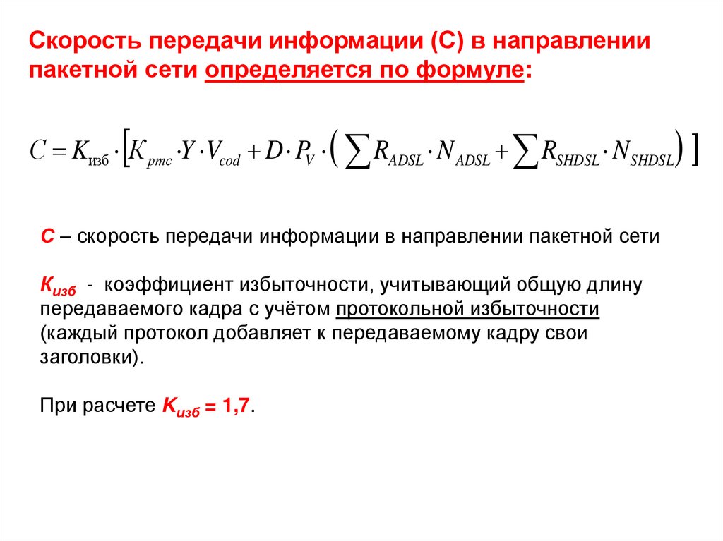
Скорость передачи информации (С) в направлении
пакетной сети определяется по формуле:
С Kизб К ртс Y Vcod D PV RADSL N ADSL RSHDSL N SHDSL
С – скорость передачи информации в направлении пакетной сети
Кизб - коэффициент избыточности, учитывающий общую длину
передаваемого кадра с учётом протокольной избыточности
(каждый протокол добавляет к передаваемому кадру свои
заголовки).
При расчете Kизб = 1,7.

19.

Kртс – коэффициент использования ресурса транспортной сети,
учитывающий величину трафика для заданного типа кодека.
Y(Эрл) – значение телефонной нагрузки, создаваемой абонентами
Vcod – принятая в задании скорость кодека.
Для кодека, работающего в режиме коммутации каналов со скоростью
64 Кбит/с значение Кртс рекомендуется 1,25
Rx– максимальная требуемая скорость пользователей SHDSL и ADSL2+
N – количество пользователей SHDSL и ADSL2+
PV = 0,6 – 0,8 – вероятность предоставления пользователю требуемой
скорости. В задании принято значение 0,8.
D= 0,1 – 0,5 – доля пользователей услуг пакетной сети, одновременно
пользующихся связью. Примем значение 0,5.

20.

Ступени добавления протокольной (избыточной) информации
в процессе формирования речевогоIP-пакета.

21.

На основании рассчитанной скорости
можно выбрать технологию передачи
пакетной информации 100/1000Base-LX.
100/1000 BASE-LX — 1000 Мбит/с Ethernet с
помощью оптического кабеля.
Максимальная длина сегмента 15 километров в
полнодуплексном режиме по паре одномодовых
оптических волокон.

22.

23.

Ni 1
Nx
1
p
N
Nx – число печатных плат типа "х"
Ni – число пользователей i-й категории
Np – число портов на одной плате типа "х"
Плата ААЛ
Плата
ADSL
Плата
SHDSL
Плата Е1
Плата
Ethernet
портов
Число
подключений
Ni
3500
300
32
9
1
Число портов
на одной
плате Np
64
48
16
16
2
Число плат
Nx
55
7
2
1
1
Всего

плат,
66

24.

Определение количества модулей УМСД
производится в зависимости от максимально
возможного числа плат в одном корпусе УМСД:
Nо 1
NУМСДx
1

66 1
N УМСД
1 5
16

25.

26.

Понятие коммутатора
Коммутатор (Switch) делит сеть на
независимые подсети, изолируя трафик одной
подсети от трафика другой подсети с целью
уменьшения возможности несанкционированного
доступа к данным.
Коммутатор передает полученные пакеты
непосредственно получателю. Сетевой
коммутатор Ethernet увеличивает
производительность сети и обеспечивает
большой уровень безопасности передачи
информации.

27. Понятие коммутатора

Понятие маршрутизатора
Маршрутизатор (Router) – сетевое
устройство, используемое в сетях передачи
данных, которое на основании информации
о топологии сети и алгоритмов обслуживания
принимает решения о пересылке пакетов
получателю.
Маршрутизаторы помогают объединить
сети разных типов и обеспечить доступ в
глобальную сеть Internet.
English     Русский Rules