ТРАНСФОРМАТОРЫ
Принцип действия трансформаторов
Уравнения напряжений трансформатора
92.00K
Category: electronicselectronics

Трансформаторы

1. ТРАНСФОРМАТОРЫ

Назначение и области применения
трансформаторов

2.

Трансформатором называют статическое
электромагнитное устройство, имеющее
две (или более) индуктивно связанные
обмотки
и
предназначенное
для
преобразования посредством явления
электромагнитной
индукции
одной
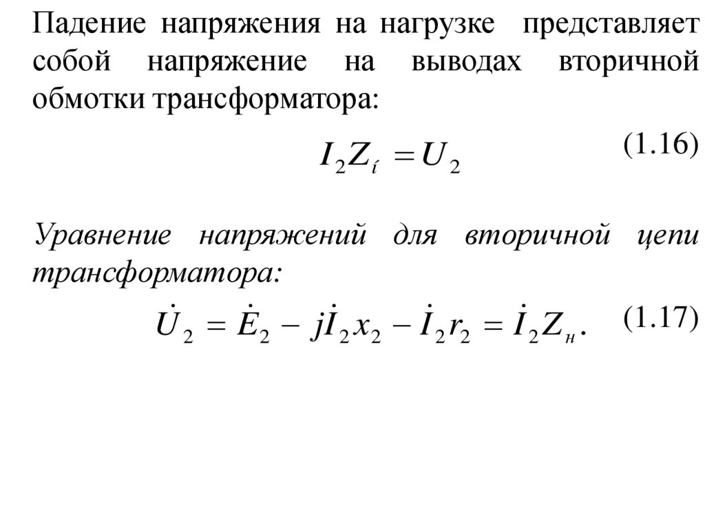
(первичной) системы переменного тока в
другую (вторичную) систему переменного
тока.

3.

В
зависимости
от
назначения
трансформаторы разделяют на:
1 Силовые трансформаторы общего
назначения (применяются в линиях
передачи и распределения электроэнергии,
а также в различных электроустройствах
для получения требуемого напряжения. )

4.

2 Трансформаторы специального назначения
характеризуются
разнообразием
рабочих
свойств и конструктивного исполнения. К ним
относятся
печные
и
сварочные
трансформаторы,
трансформаторы
для
устройств автоматики (пик-трансформаторы,
импульсные, умножители частоты и т.п.),
испытательные
и
измерительные
трансформаторы и т. д.

5. Принцип действия трансформаторов

Ф0
i1
Ф 1
i2
u1
e1
e2
Ф 2
u2

6.

Одна из обмоток, которую называют
первичной, присоединена к источнику
переменного тока Г на напряжение U1.
К другой обмотке, называемой вторичной,
подключен потребитель Zн. Первичная и
вторичная обмотки трансформатора не
имеют электрической связи друг с другом,
и мощность из одной обмотки в другую
передается электромагнитным путем.

7.

Действие трансформатора основано на
явлении электромагнитной индукции
При подключении первичной обмотки к
источнику переменного тока в витках этой
обмотки протекает переменный ток i1,
который
создает
в
магнитопроводе
переменный
магнитный
поток
Ф.
Замыкаясь в магнитопроводе, этот поток
сцепляется с обеими обмотками (первичной
и вторичной) и индуцирует в них ЭДС:

8.

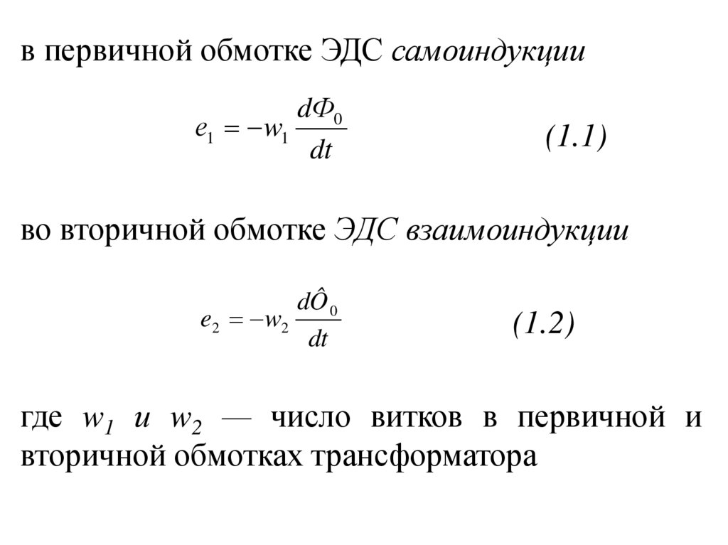
в первичной обмотке ЭДС самоиндукции
dФ0
е1 w1
dt
(1.1)
во вторичной обмотке ЭДС взаимоиндукции
dÔ 0
e2 w2
dt
(1.2)
где w1 и w2 — число витков в первичной и
вторичной обмотках трансформатора

9.

В повышающих трансформаторах U2 > U1, а в
понижающих U2 < U1.
Обмотку трансформатора, подключенную к
сети с более высоким напряжением, называют
обмоткой
высшего
напряжения
(ВН);
обмотку, присоединенную к сети меньшего
напряжения,

обмоткой
низшего
напряжения (НН).
Трансформаторы
обладают
свойством
обратимости: один и тот же трансформатор
можно использовать в качестве повышающего
и понижающего.

10.

Классифицируют
трансформаторы
по
нескольким признакам:
• по назначению – силовые общего и специального
назначения, импульсные, для преобразования
частоты и т.д.;
• по виду охлаждения – с воздушным (сухие) и
масляным (масляные) охлаждением;
• по числу трансформируемых фаз – однофазные и
трехфазные;
• по форме магнитопровода — стержневые,
броневые, бронестержневые, тороидальные;
• по числу обмоток на фазу — двухобмоточные,
многообмоточные.

11.

Свойства трансформатора определяются его
номинальными параметрами:
1) номинальное первичное линейное напряжение
U1ном, В или кВ;
2) номинальное вторичное линейное напряжение
U2ном(напряжение на выводах вторичной обмотки
при отключенной нагрузке и номинальном
первичном напряжении), В или кВ;
3) номинальные линейные токи в первичной I1ном
и вторичной I2ном обмотках, А;

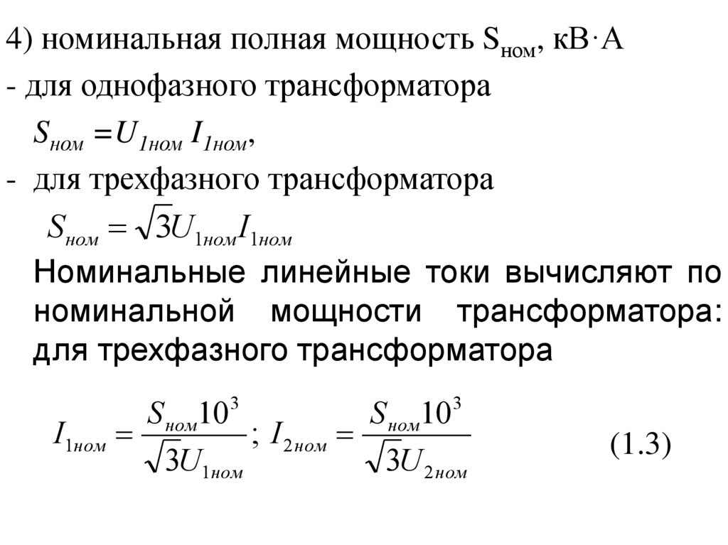
12.

4) номинальная полная мощность Sном, кВ·А
- для однофазного трансформатора
Sном =U1ном I1ном,
- для трехфазного трансформатора
Sном 3U1ном I1ном
Номинальные линейные токи вычисляют по
номинальной мощности трансформатора:
для трехфазного трансформатора
S ном103
S ном103
I1ном
; I 2 ном
3U1ном
3U 2 ном
(1.3)

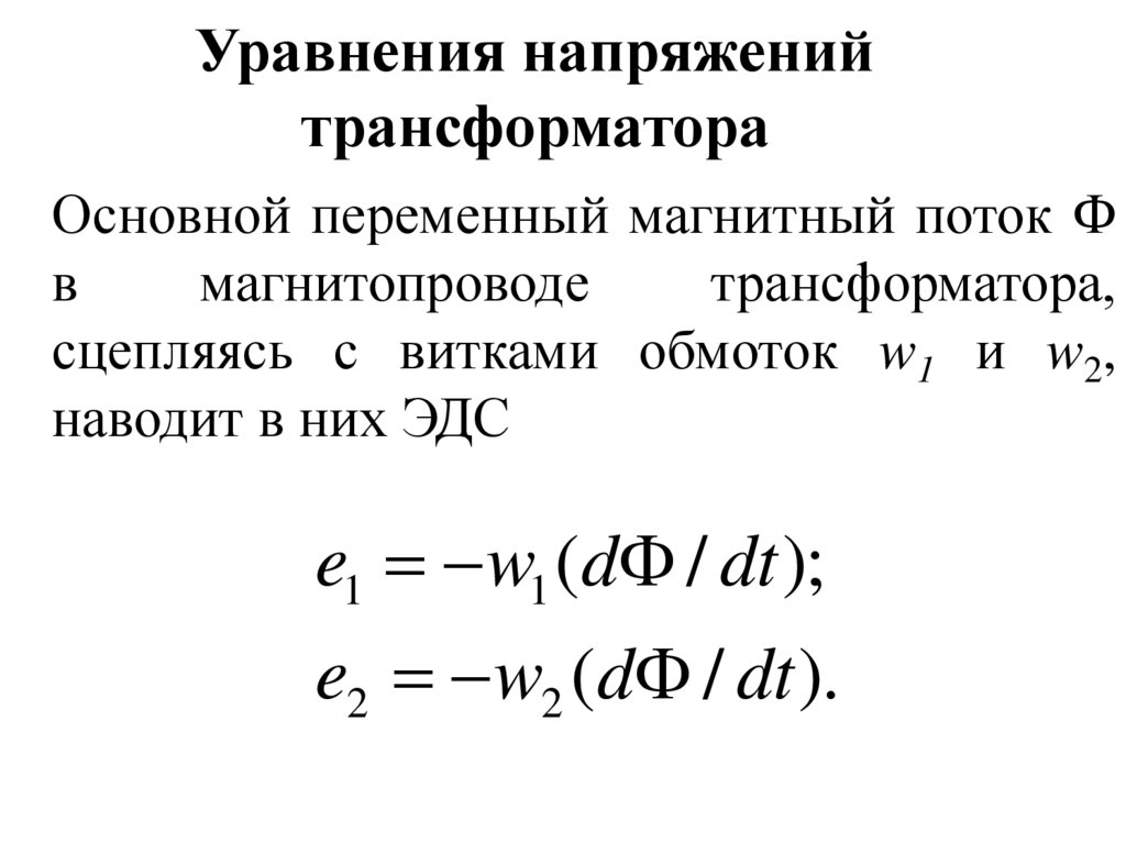
13. Уравнения напряжений трансформатора

Основной переменный магнитный поток Ф
в
магнитопроводе
трансформатора,
сцепляясь с витками обмоток w1 и w2,
наводит в них ЭДС
e1 w1 (d / dt );
e2 w2 (d / dt ).

14.

Предположим, что магнитный поток Ф является
синусоидальной функцией времени, т. е.
(1.4)
max sin t
где Фmax — максимальное значение потока.
Тогда, подставив (1.4) в формулу ЭДС е1 и
дифференцируя, получим
(1.5)
e1 w1 max cos t
Но так как
cos t - sin( t - /2),
то

15.

e1 w1 max sin( t / 2)
(1.6)
По аналогии
e2 w2 max sin( t / 2)
(1.7)
Из (1.6) и (1.7) следует, что ЭДС е1 и е2 отстают
по фазе от потока Ф на угол π/2. Максимальное
значение ЭДС
(1.8)
E1max w1 max
Разделив E1max на √2 и подставив ω = 2πf,
получим действующее значение первичной ЭДС
(В):

16.

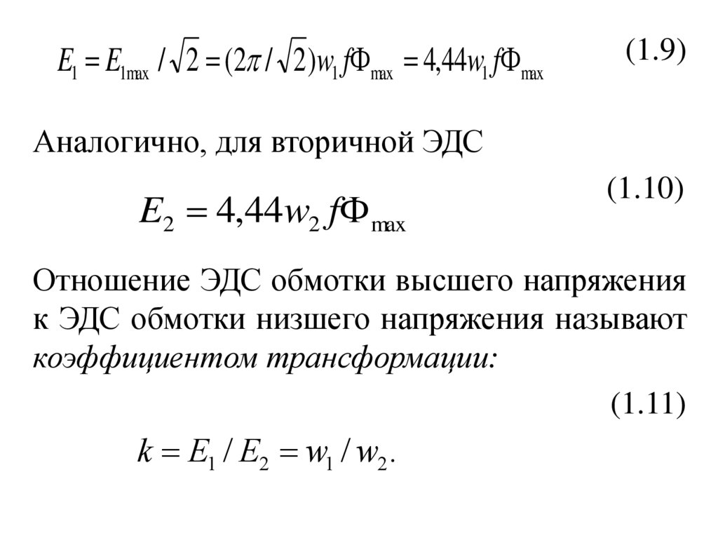
E1 E1max / 2 (2 / 2 )w1 f max 4,44w1 f max
(1.9)
Аналогично, для вторичной ЭДС
E2 4,44w2 f max
(1.10)
Отношение ЭДС обмотки высшего напряжения
к ЭДС обмотки низшего напряжения называют
коэффициентом трансформации:
(1.11)
k E1 / E2 w1 / w2 .

17.

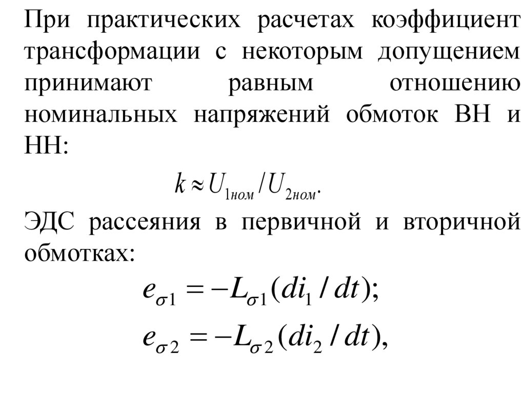
При практических расчетах коэффициент
трансформации с некоторым допущением
принимают
равным
отношению
номинальных напряжений обмоток ВН и
НН:
k U1ном / U 2ном.
ЭДС рассеяния в первичной и вторичной
обмотках:
e 1 L 1 (di1 / dt );
e 2 L 2 (di2 / dt ),

18.

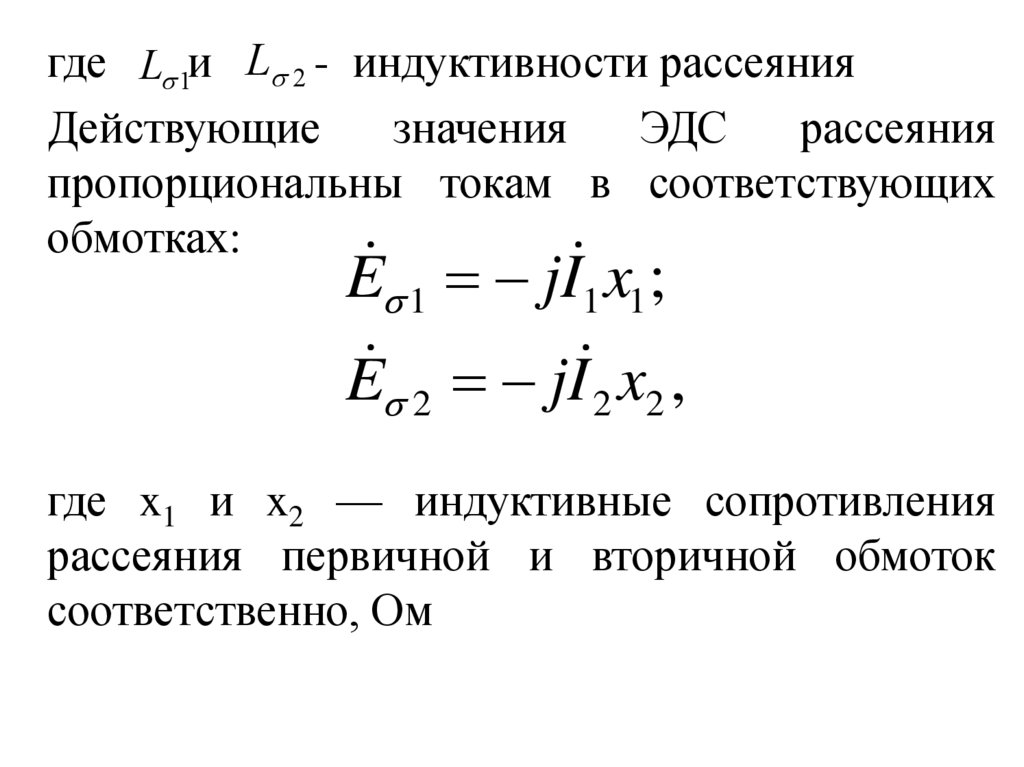
где L 1и L 2 - индуктивности рассеяния
Действующие
значения
ЭДС
рассеяния
пропорциональны токам в соответствующих
обмотках:
E 1 jI 1 x1 ;
E jI x ,
2
2 2
где x1 и x2 — индуктивные сопротивления
рассеяния первичной и вторичной обмоток
соответственно, Ом

19.

В каждой из обмоток трансформатора
индуцируются по две ЭДС: ЭДС от основного
потока Ф и ЭДС от потока рассеяния.
Для
первичной
цепи
трансформатора,
включенной в сеть на напряжение U1, с учетом
падения напряжения в активном сопротивлении
r1 первичной обмотки можно записать уравнение
напряжений по второму закону Кирхгофа:
U 1 E 1 E 1 I 1r1 ,
(1.12)

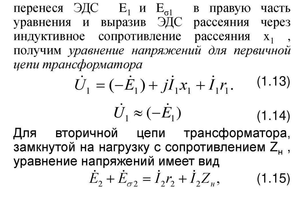
20.

перенеся ЭДС
E1 и Eσ1
в правую часть
уравнения и выразив ЭДС рассеяния через
индуктивное сопротивление рассеяния x1 ,
получим уравнение напряжений для первичной
цепи трансформатора
U ( E ) jI x I r . (1.13)
1
1
1 1
U 1 ( E 1 )
1 1
(1.14)
Для вторичной цепи трансформатора,
замкнутой на нагрузку с сопротивлением Zн ,
уравнение напряжений имеет вид
(1.15)
E 2 E 2 I 2 r2 I 2 Z н ,

21.

Падение напряжения на нагрузке представляет
собой напряжение на выводах вторичной
обмотки трансформатора:
(1.16)
I Z U
2
í
2
Уравнение напряжений для вторичной цепи
трансформатора:
U 2 E 2 jI 2 x 2 I 2 r2 I 2 Z н . (1.17)
English     Русский Rules