§ 5. АТОМНО-МОЛЕКУЛЯРНОЕ УЧЕНИЕ. ХИМИЧЕСКИЕ ЭЛЕМЕНТЫ
11.15M
Category: chemistrychemistry

Атомно-молекулярное учение. Химические элементы

1. § 5. АТОМНО-МОЛЕКУЛЯРНОЕ УЧЕНИЕ. ХИМИЧЕСКИЕ ЭЛЕМЕНТЫ

2.

Цель урока:
Формирование умения определять состав
атома и атомного ядра химического элемента
на основе его положения в периодической
таблице Д. И. Менделеева.
Проблемный вопрос урока:
Как развивались понятия «атом» и
«химический элемент»? Каковы
современные представления о строении
атомов?

3.

Этап -I. Проверка домашнего задания
1.Какие типы смесей различают по агрегатному состоянию образующих их
веществ?

4.

Этап -I. Проверка домашнего задания
1.Какие типы смесей различают по агрегатному состоянию образующих их
веществ?
2. Перечислите способы разделения смесей. Какие свойства компонентов
лежат в основе каждого способа?

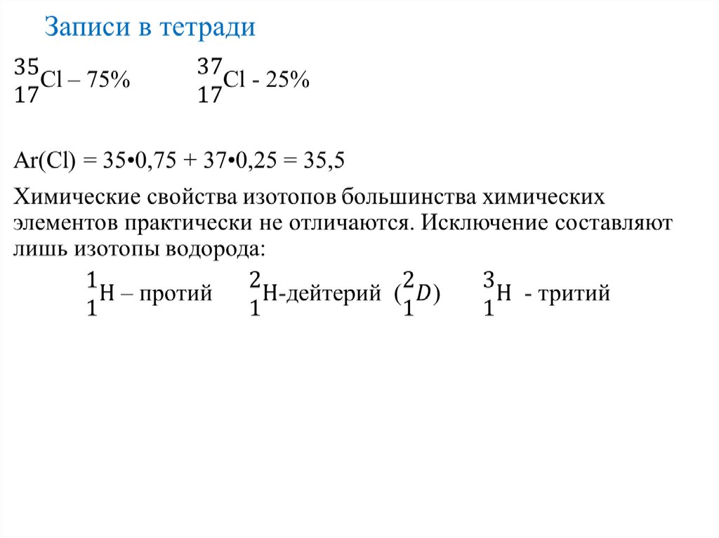
5.

6.

7.

8.

9.

10.

11.

12.

13.

Этап -I. Проверка домашнего задания
1.Какие типы смесей различают по агрегатному состоянию образующих их
веществ?
2. Перечислите способы разделения смесей. Какие свойства компонентов
лежат в основе каждого способа?
3. Предложите способы разделения следующих смесей: а) железные и медные
стружки; б) песок и древесные опилки; в) бензин и вода; г) раствор этилового
спирта в воде.

14.

Этап -I. Проверка домашнего задания
1.Какие типы смесей различают по агрегатному состоянию образующих их
веществ?
2. Перечислите способы разделения смесей. Какие свойства компонентов
лежат в основе каждого способа?
3. Предложите способы разделения следующих смесей: а) железные и медные
стружки; б) песок и древесные опилки; в) бензин и вода; г) раствор этилового
спирта в воде.
4. Старатели отделяют золото от пустой породы, взбалтывая грунт в воде и
сливая мутную жидкость с осадка. Так появилось выражение «мыть золото».
На каком свойстве золотого песка основано его отделение от пустой породы?

15.

Как развивались понятия «атом»
и «химический элемент»?

16.

СХЕМА ЭВОЛЮЦИИ ПРЕДСТАВЛЕНИЙ О СТРОЕНИИ АТОМА.

17.

18.

19.

20.

21.

22.

23.

24.

25.

26.

27.

28.

29.

30.

31.

32.

33.

34.

35.

36.

37.

38.

39.

АЛЛОТРОПНЫЕ
МОДИФИКАЦИИ
English     Русский Rules