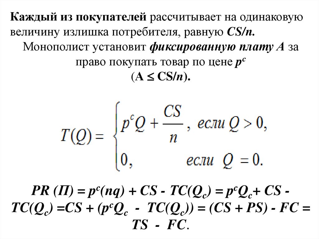
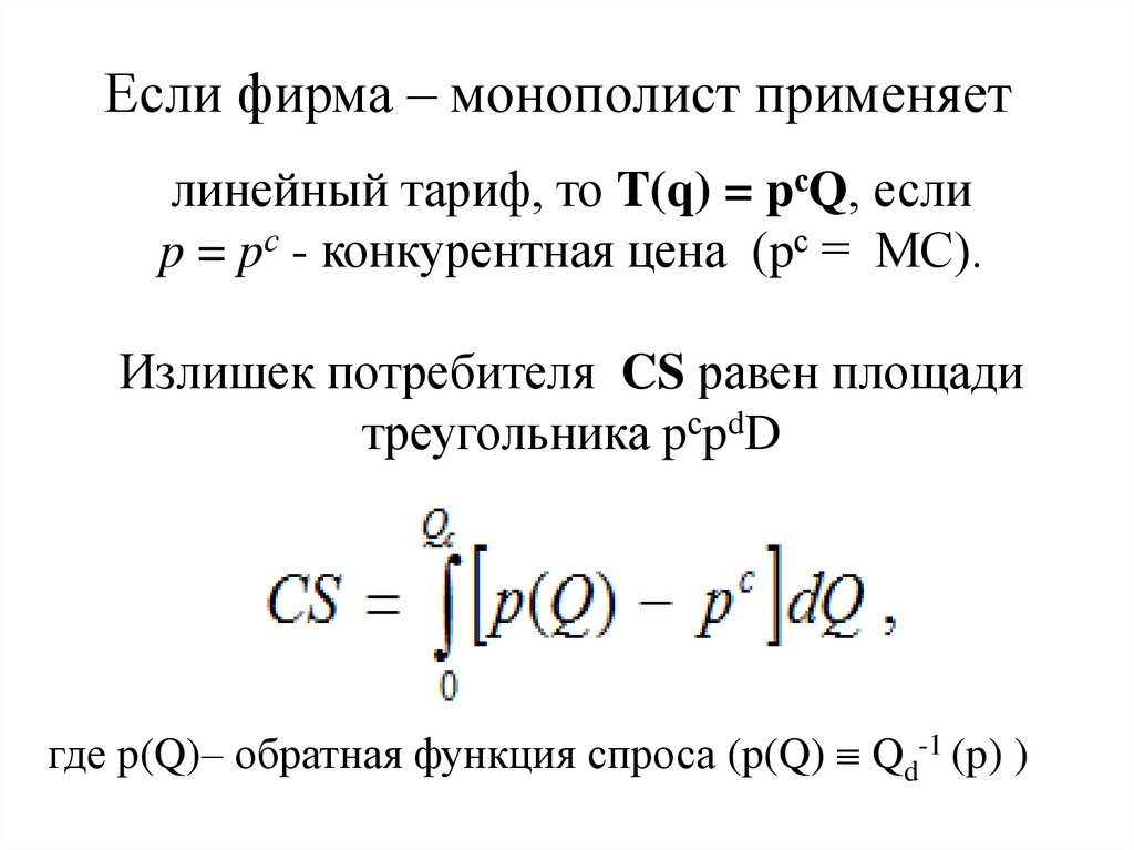
Двухставочный тариф
2. ЦЕНОВАЯ ДИСКРИМИНАЦИЯ ВТОРОЙ СТЕПЕНИ
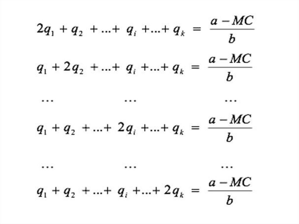
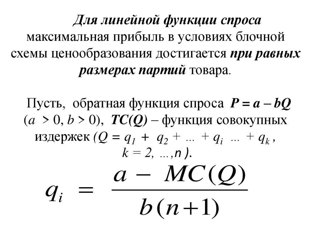
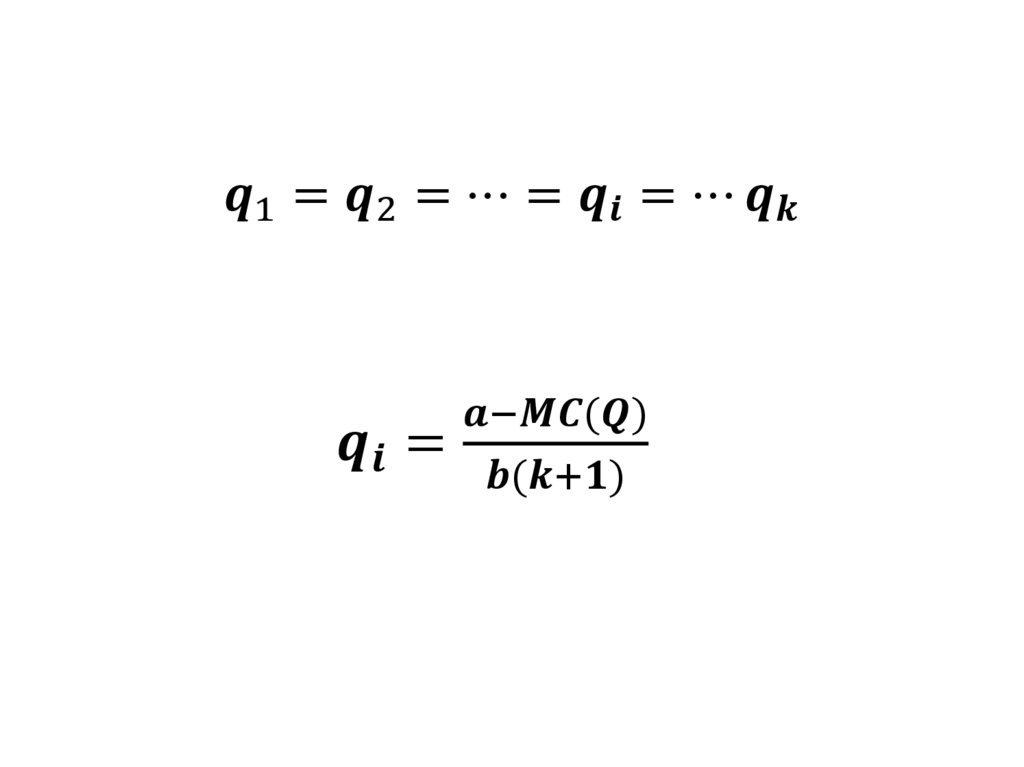
2.1. Блочная схема ценообразования
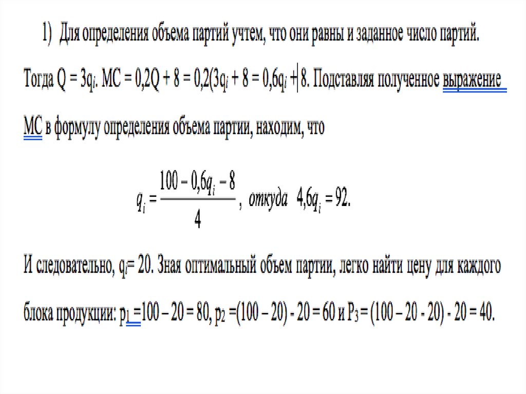
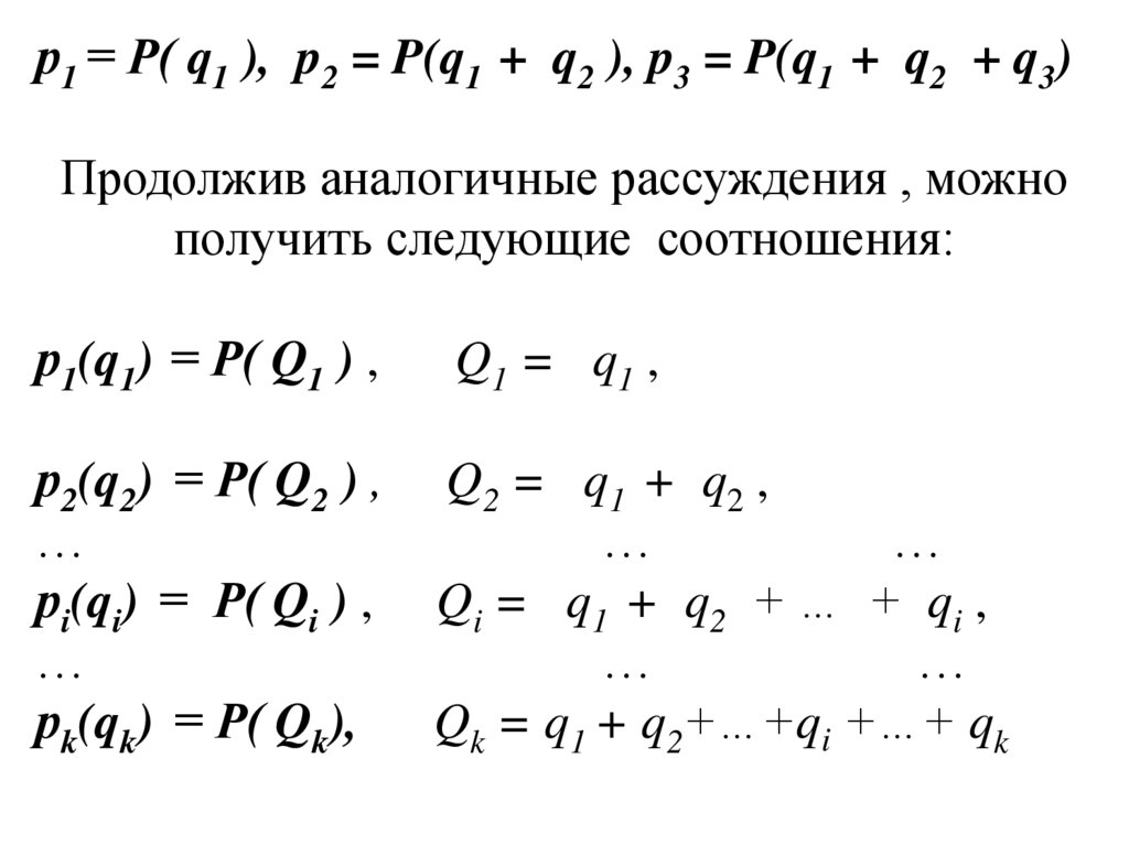
Для первой партии товара объемом q1единиц фирма назначает самую высокую цену, равную р1 Для следующей партии объемом q2 единиц
Ценовая дискриминация второй степени
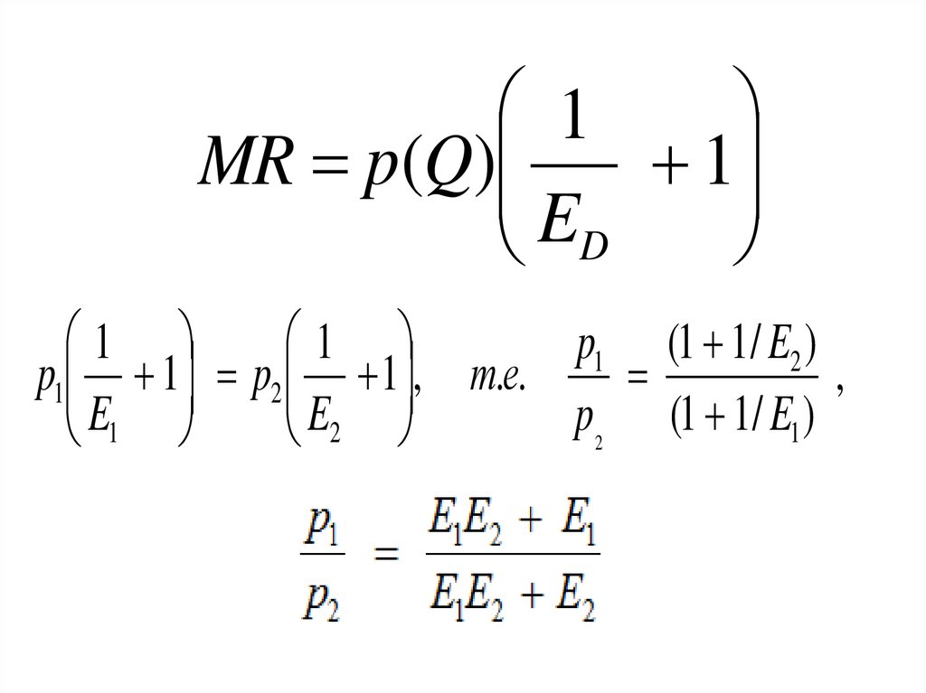
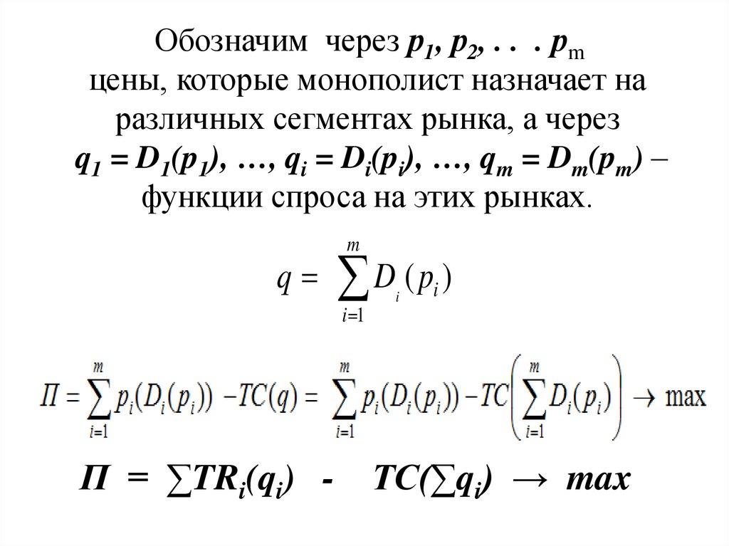
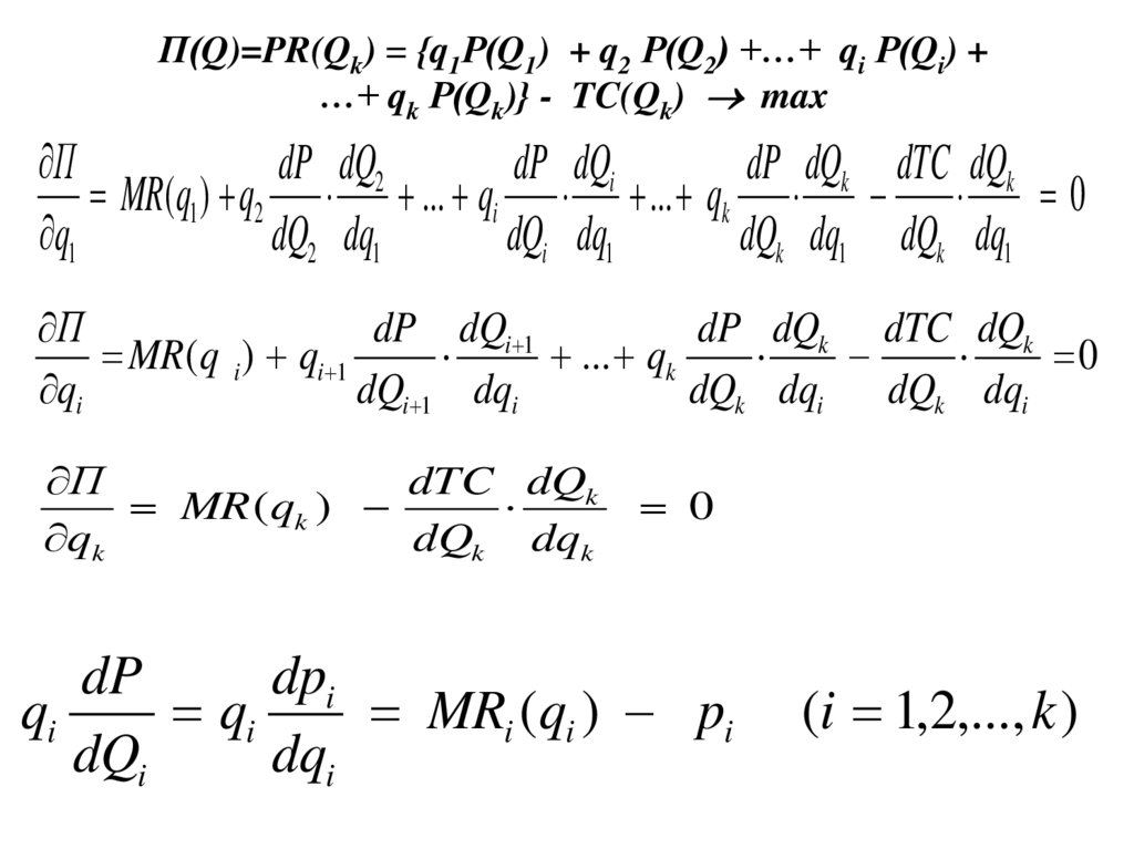
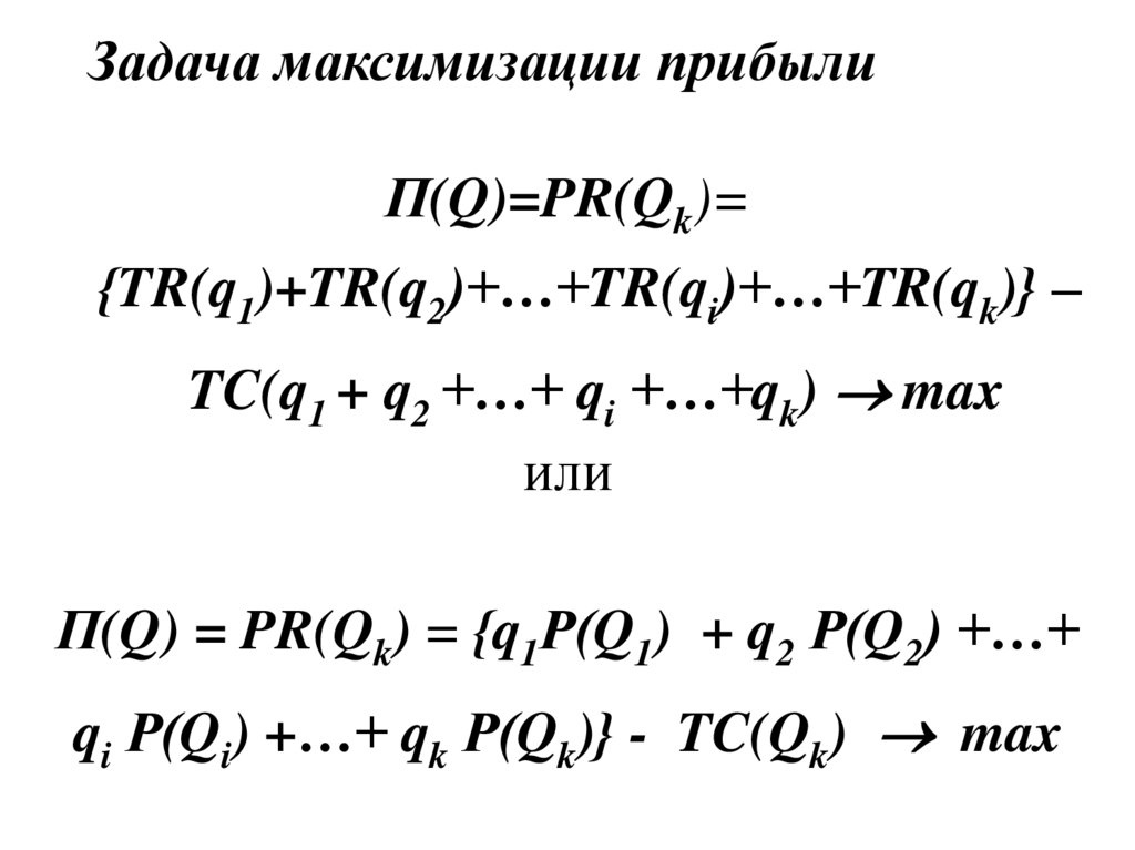
3.Ценовая дискриминация третьей степени
848.84K
Category: economicseconomics

Монополистическая ценовая дискриминация

1.

МОНОПОЛИСТИЧЕСКАЯ ЦЕНОВАЯ
ДИСКРИМИНАЦИЯ

2.

ЛИТЕРАТУРА
1. Моделирование экономических
процессов, М., ЮНИТИ, 2013,
глава 6 (Чахоян В.А.)

3.

Фирмы, обладающие монопольной
властью, применяют
стратегию ценовой дискриминации
для присвоения излишка
потребителя и превращения его в
дополнительную прибыль.

4.

Понятие ценовой дискриминации было
введено в экономическую теорию английским
экономистом А.Пигу[1], который предложил
различать три вида (степени) ценовой
дискриминации:
ценовая дискриминация первой степени,
второй степени и третьей степени.
Пигу А. Экономическая теория благосостояния. М.,
1985. Т.1, глава 16.
]
[1

5.

Две графические интерпретации
оценки прибыли монополиста
PR(Q*) =
English     Русский Rules