Рыночные структуры по степени нарастания рыночной власти
1. Понятие монополии
2. Монополия в коротком периоде 2.1. Условия оптимальности
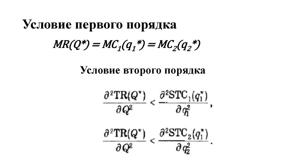
2.5. МОНОПОЛИЯ С ДВУМЯ ЗАВОДАМИ
Условие первого порядка
3. МОНОПОЛИЯ В ДЛИТЕЛЬНОМ ПЕРИОДЕ
748.38K
Category: economicseconomics

Монопольная власть

1.

1.Гальперин В.М., Игнатьев С.М., Моргунов
В.И. Микроэкономика. Т. 2., глава 10 (10.110.6). СПб., Экон. шк., 2008.
2. Черемных Ю.Н. Микроэкономика.
Продвинутый уровень, глава 8 (8.1,8.2),
«ИНФРА-М», 2008.
3. 50 лекций по микроэкономике, том 2,
Лекция 48 «Монопольная власть», раздел1.
СПб., Экон. шк., 2000.

2.

3.

Продавцы (производители)
Теория производства
Покупатели (потребители)
Теория потребления
РЫНОК
Рыночные структуры
Рынок совершенной конкуренции
Несовершенная конкуренция
Монополия
Рынок олигополии
Монополистическая конкуренция
Рынок производственных ресурсов
Общее экономическое равновесие, эффективность по Парето и
общественное благосостояние
Учет неопределенности в потреблении и производстве
Внешние эффекты и общественные блага

4.

Рыночные структуры
Рынок совершенной конкуренции
Несовершенная конкуренция
• Монополия
• Рынок олигополии
• Монополистическая конкуренция

5. Рыночные структуры по степени нарастания рыночной власти

6.

ВОПРОСЫ лекции
1. Понятие монополии
2. Монополия в коротком периоде
3. Монополия в длительном периоде
4. Общественные издержки монополии

7. 1. Понятие монополии

1. Отсутствие совершенных заменителей
Перекрестная эластичность спроса между
продуктом монополиста и любым другим
продуктом
либо
равна
нулю,
либо
пренебрежимо мала.

8.

2. Отсутствие свободы входа на рынок
- патенты и лицензии;
- высокие квоты или пошлины на импорт товаров;
- значительная экономия от масштаба;
- высокие транспортные расходы,
способствующие развитию локальных рынков;
- определенная политика цен, которую проводит само
предприятие.

9.

3. Одному продавцу противостоит большое
количество покупателей
4. Совершенная информированность
Для монополиста это условие является более
важным, чем для совершенно конкурентного
предприятия

10.

11. 2. Монополия в коротком периоде 2.1. Условия оптимальности

PR(Q) = TR(Q) – STC(Q) → max
Условие первого порядка
MR(Q*) = SMC(Q*)

12.

Условие второго порядка
=

13.

Равенство MR = МС при возрастающих, и при
убывающих предельных затратах (убывающих
медленнее, чем снижается предельная выручка)

14.

2.2. Оптимальный объем производства и
эластичность спроса
= P( )
= MC(
|EP(Q)|<1
MR(Q)= MC < 0 ?!
|EP(Q)|≥1
MR(Q)= MC ≥ 0

15.

Формула монопольной цены и индекс
Лернера
=

16.

2.3. Различные цели монополии и
прибыль
•Максимизация выручки
•Максимизация прибыли
•Максимизация средней нормы
прибыли
Средняя норма прибыли – это отношение прибыли
к объему используемого капитала
Обозначим среднюю норму прибыли через rPR
English     Русский Rules