1.24M
Category: physicsphysics

Физические свойства строительных материалов

1.

Физические свойства
строительных
материалов

2.

Физические свойства — это
характеристики, определяющие
поведение материала под
воздействием внешних факторов:
температуры
влаги
механических нагрузок
мороза и др.
1. Плотность ( )
2. Пористость
3. Влагопоглощение
4. Теплопроводность ( )
5. Морозостойкость
6. Водонепроницаемость

3.

Плотность- масса единицы объема материала
Влияет на прочность,
транспортировку,
выбор области
применения
Плотность гранита выше, чем у древесины

4.

Пористость — доля объема пор в
общем объеме материала
Влияет на влагопоглощение,
теплоизоляцию
Кирпич более пористый, чем бетон

5.

Влагопоглощение
— способность
материала
впитывать влагу
Важно для
долговечности при
эксплуатации на
улице

6.

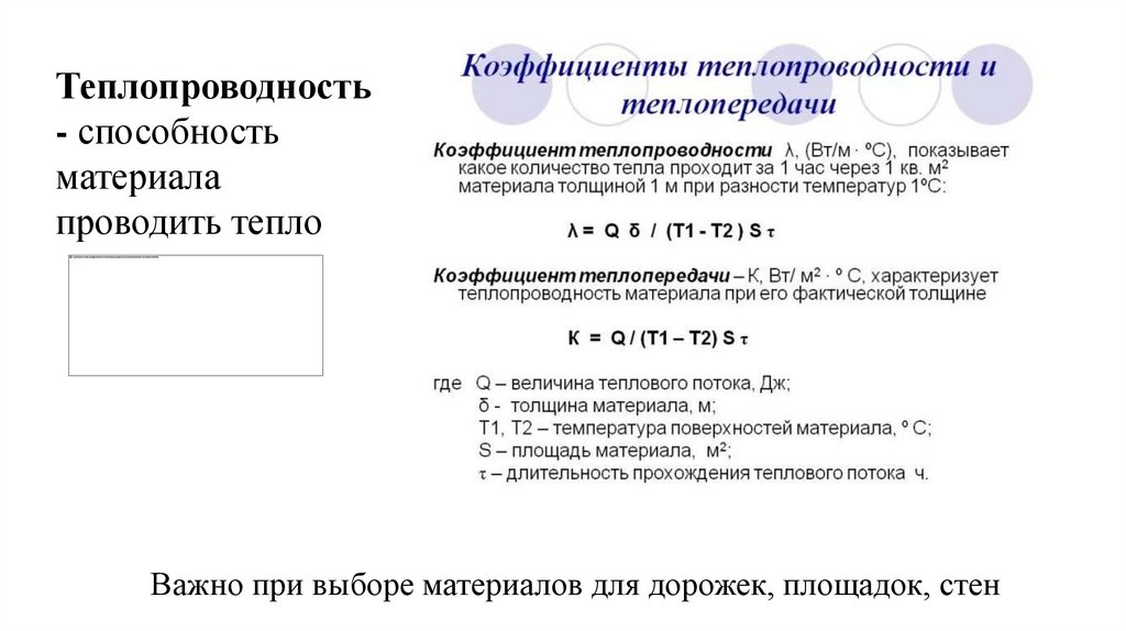
Теплопроводность
- способность
материала
проводить тепло
Важно при выборе материалов для дорожек, площадок, стен

7.

Ключевое свойство для регионов с холодным климатом

8.

Важно для устройства прудов, фонтанов и других гидротехнических сооружений в парках

9.

10.

11.

Д
Е
К
О
Р
А
Т
И
В
Н
О
С
Т
Ь
English     Русский Rules